从9月1日开始,佛山市禅城区路内停车收费标准将调整。8月2日,禅城区发展规划和统计局发布《佛山市禅城区机动车停放服务收费管理办法》(以下简称管理办法),并召开解读新闻发布会。
《管理办法》将工作日收费时间调整为7:30—20:00; 将非工作日收费时间调整为10:00—20:00。白天收费时段路内停车位通过差别化且较高的收费标准,夜间时段路内停车位实行免费。
夜间路内停车位免费
为了引导停车需求合理化分布,提高中心区域停车泊位周转率,促进城市中心停车需求向外围扩散,禅城区从9月1日开始,将实行路内停车泊位差异化收费。
路内停车位,是指在道路用地红线以内划设的供机动车停放的场所。简单来说,是指市政道路“红线内”依法施划的道路人工或自动停车设施。
管理办法对路内停车位的收费时段进行了调整。其中将工作日收费时间调整为7:30—20:00; 将非工作日收费时间调整为10:00—20:00,并实施白天差别化收费,晚上停车免费的方式。
“白天收费时段路内停车位通过差别化且较高的收费标准,是为了引导车主将汽车停至路外停车设施,或减少路内停车时间,提高停车周转率,提高道路通行效率,缓解城市交通拥堵。”禅城区发展规划和统计局(发改)副主任庄少瑞介绍,由于禅城区内夜间时段道路基本畅通,对治堵需求不高,考虑缓解市民停车难问题,路内停车位实行免费。
与之前一样,禅城区内道路停车泊位停放时间不超过15分钟的,免收机动车停放服务费。
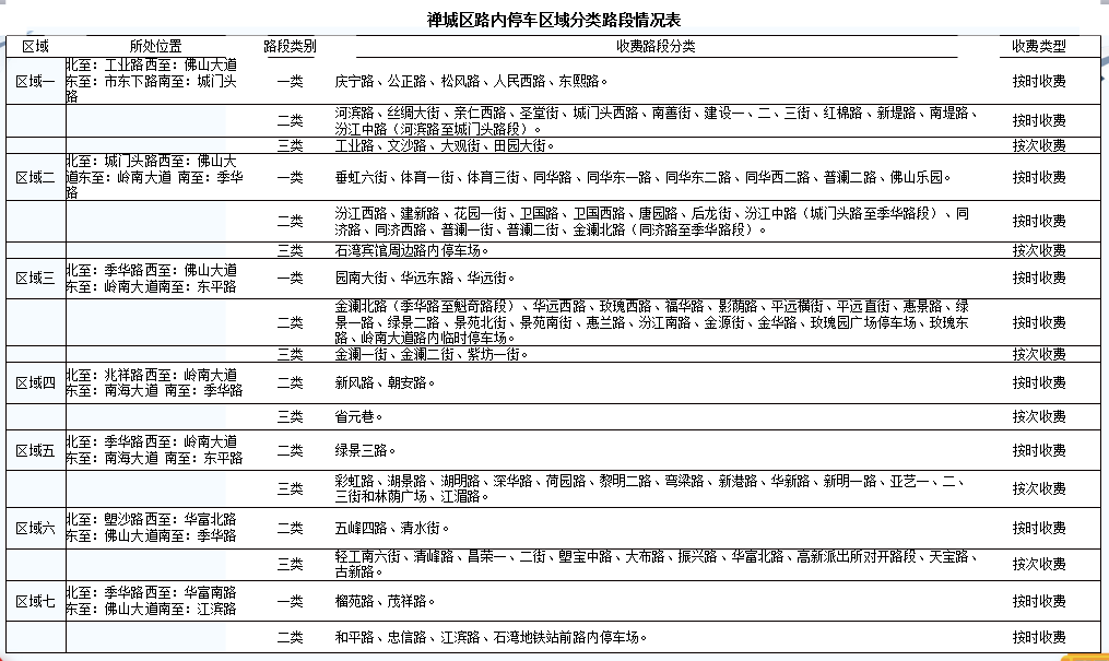
根据交通状况将路内停车位分为三类
管理办法根据禅城区交通状况以及停车设施分布,在借鉴周边城市路段划分方法的基础上,对区内路内停车位重新划分了一、二、三类路段进行收费。
一类路段主要为禅城区内重点交通主支干、部分重点分流支干及繁华区域中心路段,交通拥堵影响较大,停车位供不应求,停车流动性要求高的路段;
二类路段主要为较重要的交通分流支干、重点交通引导次干道路段及比较繁华或繁华中心路段直接辐射路段,停车需求较大且对停车流动性要求较高的路段;
三类路段主要为交通次干道,停车供求基本平衡,停车需求较为平稳或固定的路段,采用按次收费。
↓附划分路段情况

三类路段按次收费
管理办法根据禅城区停车供需关系、交通状况以及路内停车周转情况,实行分档累进收费方式,将“一、二类路段”日间路内停车收费分为首小时、超过1小时至3小时内、超过3小时三个档次;三类路段仍实施按次收费。
↓收费标准详见下图




简单来说,一类路段工作日收费时段(7:30-20:00)日间路内停车收费分为首小时10元、超过1小时至3小时内3元/30分钟、超过3小时5元/30分钟,当天收费时段最高限价60元;
二类路段工作日收费时段(7:30-20:00)日间路内停车收费为首小时8元、超过1小时至3小时内2元/30分钟、超过3小时3元/30分钟;当天收费时段最高限价40元;
三类路段工作日收费时段(7:30-20:00)按次收费,每次8元。
周一至周日20:00至次日7:30,一、二、三类路段免费停车。
“总体上看,对于短时停车车主而言,影响不大。对于夜间停车车主而言,可以感受到实在的政策优惠。首小时后的累进加价、中心区域的高收费政策,对抑制长时停车、提高泊位周转率将起到积极作用。”庄少瑞说。
庄少瑞表示,本次停车收费政策调整,一方面通过提高中心区域收费水平,控制各区域调整幅度,以达到优化交通出行结构,缓解交通拥堵的目的;另一方面通过价格导向作用,吸引更多社会资源投资建设经营停车场,增加车位有效供给,缓解停车难问题。
哪些是实施定价管理的停车场?
管理办法的出台还对实施定价管理的停车场进行了规定。
(一)依法施划的道路人工或自动停车设施;
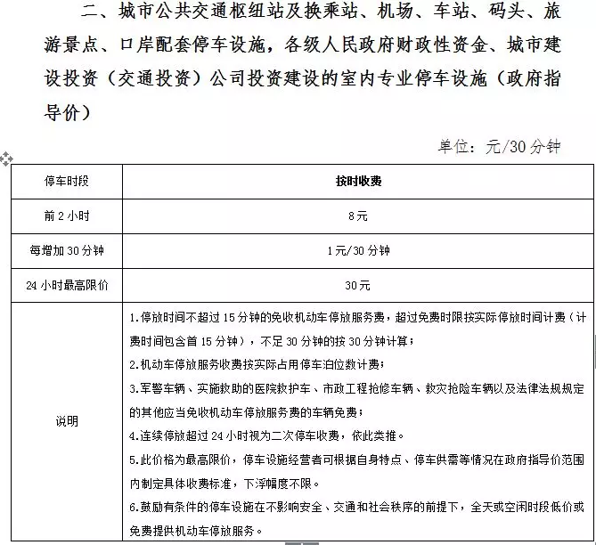
(二)城市公共交通枢纽站及换乘站配套停车设施;
(三)机场、车站、码头、旅游景点、口岸配套停车设施;
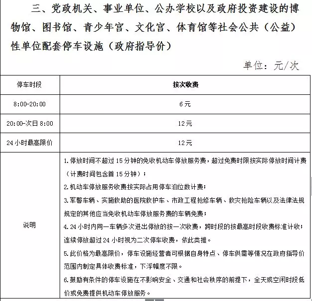
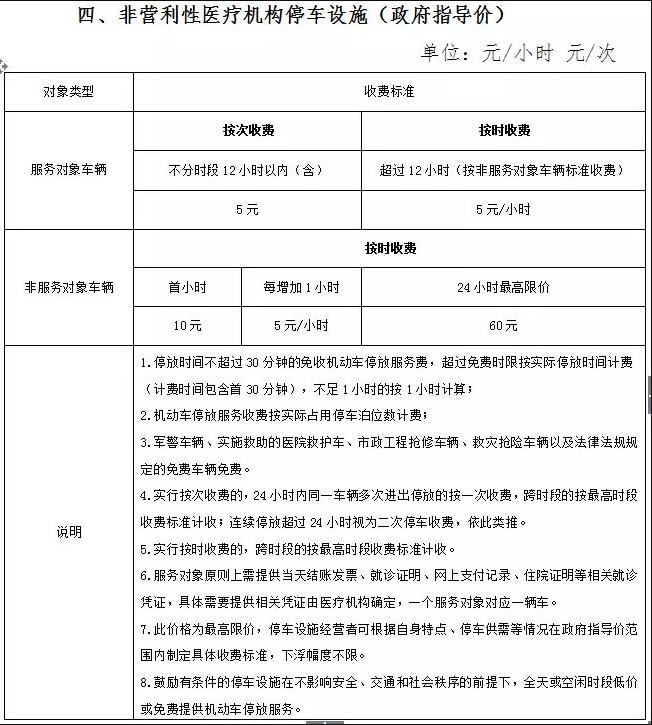
(四)党政机关、事业单位、非营利性医疗机构、公办学校以及政府投资建设的博物馆、图书馆、青少年宫、文化宫、体育馆等社会公共(公益)性单位配套停车设施;
(五)各级人民政府财政性资金、城市建设投资(交通投资)公司投资建设的室内专业停车设施;
(六)法律、行政法规明确规定实行政府定价、政府指导价的项目。
【记者】高绮桦

