各公司老板看过来一定要引以为戒
佛山市2020年第三批
用人单位重大劳动保障违法行为公布!
《广东省劳动保障监察条例》明确规定,“对发生重大劳动保障违法行为的用人单位,由人力资源社会保障行政部门向社会公布”。实行重大劳动保障违法行为社会公布,是劳动保障行政执法监督一种行之有效的手段,对规范用人单位依法用工具有良好的教育和警示作用。
全市人力资源社会保障部门在加大对重大劳动保障违法行为查处力度的同时,进一步加强对用人单位守法诚信的社会监督。为了切实维护我市劳动者的合法权益,佛山市人社局定期集中向社会公布一批重大劳动保障违法行为的用人单位,打击违法犯罪企业经营者的气焰,对企业经营者敲响警钟,从而规范用人单位依法用工,营造构建和谐劳动关系的氛围。
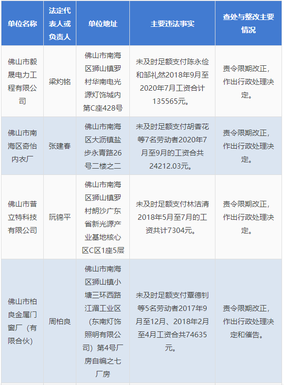
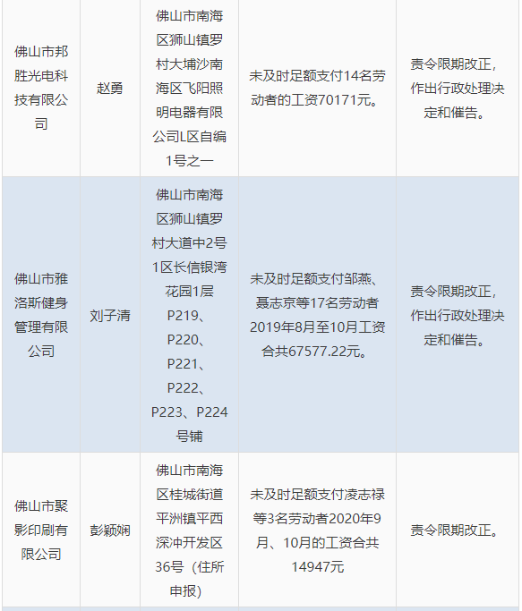
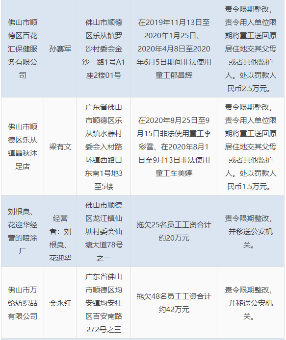
佛山市用人单位重大劳动保障违法行为
(2020年第三批)




年关将至
为方便劳动者投诉举报
佛山已开辟
欠薪举报投诉绿色维权渠道
01电话举报投诉
一、佛山市劳动保障监察举报投诉电话:12345
二、禅城区劳动保障监察举报投诉电话:82267770
1.祖庙街道:83269570
2.石湾街道:83312413
3.南庄镇:82017737
4.张槎街道:82500612/82500613
三、南海区劳动保障监察举报投诉电话
1.桂城分局:86333382
2.九江分局:86581518
3.西樵分局:86880133
4.丹灶分局:86610942
5.狮山分局:86681504
(1)官窑:85890099
(2)松岗:85238701
(3)小塘:86662325
(4)大圃:81822520
(5)罗村:85768989
6.大沥分局:85551562
7.里水分局:85662349
四、顺德区劳动保障监察举报投诉电话
1.大良街道:29938411
2.容桂街道:28379073
3.伦教街道:27757451
4.勒流街道:25551304
5.陈村镇:23352306
6.乐从镇:28331244
7.龙江镇:23368756
8.北滘镇:26391263
9.杏坛镇:27382372
10.均安镇:29260015
五、高明区劳动保障监察举报投诉电话:88669622
1.荷城街道(中心城区、富湾):88683071
2.荷城街道(河江、三洲、西安):88683072
3.杨和镇:88809870
4.明城镇:88837266
5.更合镇:88841267
六、三水区劳动保障监察举报投诉电话
1.西南街道:87618859
2.云东海:88527639
3.白坭镇:87563309
4.乐平镇:87380355
5.芦苞镇:87231163
6.大塘镇:87299885
7.南山镇:87219331
02全国根治欠薪线索反映平台
国务院根治拖欠农民工工资工作领导小组办公室于2020年12月14日正式开通全国根治欠薪线索反映平台,全面接收处理农民工欠薪问题线索。农民工通过关注人力资源社会保障部微信公众号,可随时随地提交欠薪线索。平台收到欠薪问题线索后,将自动流转至欠薪地人社部门进行核实处理。
1、关注人力资源社会保障部微信公众号(微信号:rsbzwwx),在菜单栏“人社服务”栏目中选择“根治欠薪”;

2、登录后可随时随地提交欠薪线索。

03网上举报投诉指引
广东省劳动保障监察网上举报投诉平台功能齐全、平稳流畅、使用便利,省市可以实时监控各地网上举报投诉案件审核处理情况。劳动者可以注册进行实名举报投诉,实名注册信息将严格保密。
1、登陆网址http://hrss.foshan.gov.cn(佛山市人力资源和社会保障局官网主页面)点击页面最下方“劳动保障监察网上举报投诉”专栏进入广东省人力资源和社会保障厅网上服务平台,选择劳动就业→欠薪举报投诉,点击投诉登记或举报登记。


2、举报投诉人用真实身份注册个人账号;

3、登录账号→按要求填写举报投诉信息内容保存提交。举报投诉提交成功后,省监察信息系统开始计算举报投诉受理时间。匿名举报不需注册。

举报投诉信息提交后,直接进入“违法行为发生地”所对应的县区劳动保障监察机构名下,劳动监察机构会安排专人在5个工作日内作出审核处理。符合要求的举报投诉信息予以审核通过,即可视为案件已经受理。
【来源】佛山市人社局

