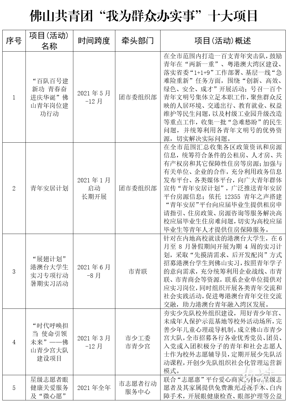
在全市组建百支“青年突击队”,聚焦解决为民服务难点、痛点;在顺德选取10个村(社区)试点,重点打造区域化团建平台,发动青年以自治促共治,以共治促善治······8日记者从共青团佛山市委员会获悉,该部门发布佛山共青团“我为群众办实事”十大项目,通过聚焦住房就业、身心健康、就业创业和基层治理等市民“急难愁盼”细节,鼓励动员佛山青年踊跃为群众办实事。
“我们在5月上旬从全市40个‘我为群众办实事’项目中,精选出佛山共青团‘我为群众办实事’十大项目,接下来就是完善常态化、长效化的项目信息报送及跟踪督导工作机制。”共青团佛山市委员会书记王树斌表示,召集广大志愿者加入佛山抗疫工作,就是近期团市委为民办实事的具体表现,5月28日到6月6日,全市参与核酸筛查志愿服务的志愿者共54816人(次),服务社区共655个,服务总时长328305小时。
全市志愿者抗疫服务时长超32万小时
来自桂城街道回迁大学生党员志愿服务队的“95后”志愿者李润霞,她在5月27日、28日完成中汇社区志愿服务后,29日又来到桂城街道育才社区进行核酸筛查志愿服务,结束后她已连续服务50个小时。
南狮退役军人志愿救援队的赖泽鹏在日记里这样写道,5月28日晚8点接到通知后,他立即赶到天湖丽都花园协助核酸筛查工作,当晚23点又转移至亚艺公园检测点继续服务。身体疲劳还未散去,5月29日11点又赶赴永新村支援,下午2点又赴旭日社区、千灯湖等社区支援。
自5月27日,佛山市南海区主动启动大规模核酸筛查工作后,目前全市五区都已全面开展相关工作。这其中广大的志愿者走进社区支援基层核酸筛查一线,他们开展秩序维持、引导登记、信息录入、疑问解答、上户排查等志愿服务,为佛山短时间内完成大规模核酸筛查做出最大努力。

佛山的志愿者参与抗疫服务已超32万小时。南方日报记者 戴嘉信 摄
“自5月28日起,团市委、市志愿者行动服务中心、市志愿者联合会按照全市疫情防控统一部署要求,通过‘i志愿’系统、微信公众号、志愿者工作群等渠道紧急招募志愿者,支援基层核酸筛查一线。”王树斌指出,截至6月6日,全市参与核酸筛查志愿服务的志愿者共54816人(次),服务社区共655个,服务总时长328305小时。
为保障好志愿者的人身安全,佛山市志愿者联合会统筹支持口罩15.6万个、消毒液1650瓶等防疫物资,在志愿者上岗前做好线上防疫志愿服务指引,落实好疫情防控及志愿者安全保障措施,并为志愿者购买了最高赔付额50万元的专项保险,为志愿者免除后顾之忧。
佛山组建百支“青年突击队”解决民生难点
在抗击疫情同时,佛山还有很多民生问题需要同步解决,这也成为佛山共青团推动“我为群众办实事”重要内容。
每年6、7月属于佛山传统用电高峰期,但今年由于受“西电东送”等因素影响,佛山很多镇街都出现错峰用电情况,所以保障学生顺利完成考试成为一件民心工程。
作为广东省青年文明号的佛山南海供电局罗村供电所,早在5月下旬就启动中考保供电准备工作,罗村供电所团支部联合党支部组成“南精灵”青年志愿者服务队,提前走进罗村第一初级中学、罗村第二初级中学、佛山市超盈实验中学三个考点,开展专项用电安全检查、线路及设备隐患排查消缺工作,为校园用电设备进行一次全面“体检”。

罗村供电所党员青年服务队检查供电设备。共青团佛山市委员会供图
同时该服务队还为各考场定制了《用户保供电手册》,针对各考场存在的风险点进行预警判断和应急方案预演,在中考期间罗村供电所将设立专人值守,全程严密监控,全力以赴为中考用电保驾护航。
“市、区两级团委让全市各级青年文明号、广大职业青年开展‘百队百号建新功· 青春奋进庆华诞’青年岗位建功行动,就是要在全市重点工程、重点项目中组建百支‘青年突击队’,鼓励青年在‘两新一重’、粤港澳大湾区建设、落实省委‘1+1+9’工作部署、基层一线‘急难险重新’等任务中攻坚克难,冲锋在前。”王树斌透露,团市委号召一百个青年文明号集体立足本职工作,希望它们聚焦群众反映的人居环境、交通出行、教育就业、权益维护等民生问题,以及村级工业园升级改造等重点工作,梳理问题清单,统筹利用各青年文明号的优势资源,解决实际问题。
青年共赴“菁治家园”再造幸福顺德
佛山社会发展的动力在基层,所以基层治理水平直接影响当地发展速度。
今年顺德团区委探索启动“菁治家园”建设行动,即按照“一年试点先行、二年逐步铺开、三年全面覆盖”的路径有序开展“菁治家园”建设,在全区选取10个村(社区)试点,重点打造区域化团建平台,发动青年以自治促共治,以共治促善治,形成“精治有方”良好局面。该项目此次也入选了佛山共青团“我为群众办实事”序列。
“首先该区团委联动多方资源,发动碧桂园、移动、联通等企事业单位,以及33个机关、村、企业团组织开展“乡村振兴”团建三结对,安排年轻骨干兼任村(社区)团组织副书记,引导更多资源投放到村(社区),活化基层团组织。”王树斌指出,顺德推动志愿服务网格化,物色返乡大学生、非公企业青年成为村(社区)网格助理员,辅助专职网格员工作,打造一支可靠、精干、高素质的基层治理网格助理员队伍,提升基层社会治理科学化、精细化水平,目前已有600多名网格助理员开展服务。

顺德区乐从镇东平社区团委联合社会力量,举行“乡村振兴”三结对之党团共建定向越野赛。共青团佛山市委员会供图
此外,顺德优化提升志愿服务站服务功能,在完善205个村(社区)志愿服务站点的基础上,重点在景区、商场、医院等人流较大的地方建立志愿服务站,为群众提供“家门口”的志愿服务。
接下来,“菁治家园”还将通过组建“青年观察团”“家园小管家”两支队伍,引导青年企业家、青联委员、少先队员为村(社区)发展建言献策,从身边的小事践行“自己的家园自己建”的理念,形成“村村有亮点”、青年“人人有参与”的青年参与基层治理新格局。


共青团佛山市委员会供图
【南方日报记者】尹辅华

