
广州中医药大学第一附属医院2019年招聘公告(第三批)
广州中医药大学第一附属医院是一所大型综合性中医医院,创建于1964年,2015年获批成立广东省中医临床研究院,是我国高等中医药临床教育、医疗、科研重要基地之一,为全国首批三级甲等中医医院、示范中医医院、首批广东省中医名院、广东省高水平医院重点建设医院,国家中医临床研究基地、广东省中医临床研究基地、广州中医药大学岭南医学研究中心,首批纳入国家发改委“国家重点中医医院建设项目储备库”, 心血管科等6个专科被确定为国家区域中医(专科)诊疗中心,是全国区域中医(专科)诊疗中心最多医院之一。
因医院发展和工作需要,现面向社会招聘以下专业工作人员,竭诚欢迎全国优秀人才来院工作!
一、招聘条件
(一)基本条件
1. 思想政治素质好,遵纪守法,作风正派,具有良好的职业道德,团队合作意识强;
2. 具有国家承认的相应学历、学位;
3. 年龄要求:全日制本科学历≤30岁,硕士研究生及以上学历≤40岁;
4. 外语要求:英语四级及以上水平(四级、六级分数达425分以上);
5. 身体健康,能胜任岗位工作。
(二)具体要求
1. 招聘类型:社会工作人员或应届毕业生。
2. 具有相关专业博士学历学位,第一学历为全日制本科。
3. 医师岗位需取得执业医师资格证书,其中应聘中医师岗位原则上须经过中医专科医师规范化培训或取得中级及以上专业技术资格证;应聘西医师岗位的应届硕士研究生需取得专业型学位。
4. 符合具有境内外知名高校博士学位,原则上35周岁以下,近2年以第一作者(或第一通讯作者、或共同第一作者排第一,以下同)至少发表IF3.0及以上的SCI原创性研究论文1篇,不受第(3)条限制;入职后优先享受医院人才政策,根据研究项目情况提供科研启动经费10-20万。
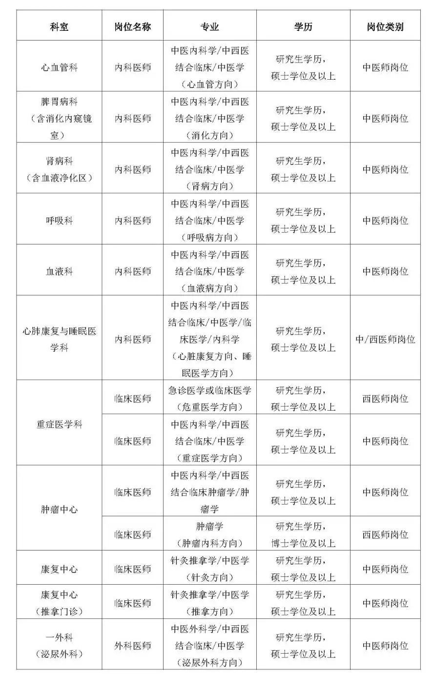
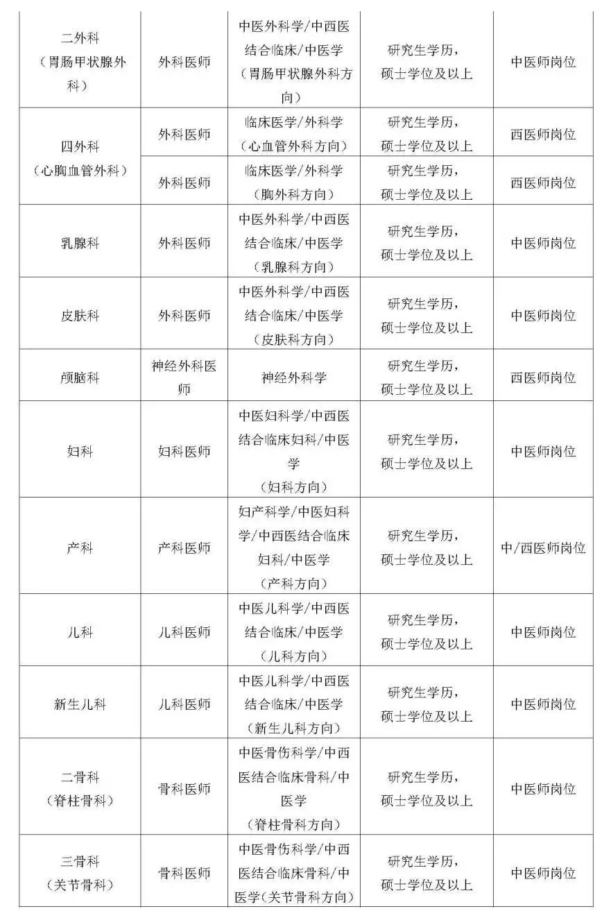
二、招聘岗位



三、用工形式
(一)博士研究生学历学位:具有2年及以上三甲医院相关工作经验,按相关政策办理事业单位正式编制引进调入手续;具有2年以下三甲医院相关工作经验者及应届毕业生,按劳动合同形式录用,工作满6个月后,择优转事业编制。
(二)具有副高及以上专业技术资格的社会工作人员,经考察符合广东省人才引进条件者,按相关政策办理事业单位正式编制引进调入手续。
四、报名截止时间
2019年5月19日
五、报名方法
符合条件者请登录我院网站http://www.gztcm.com.cn/ ,在“首页”栏点击“人才招聘”进入招聘专栏,点击左上角“应聘简历系统” 进行简历填写(建议使用chrome浏览器,填写后无需再提交纸质简历)。
六、报名要求
1. 请将个人小一寸照片上传至简历系统,背景色不限;
2. 请将毕业证、学位证(社会工作人员)/就业推荐表、成绩单(应届毕业生)、执业医师资格证、住院医师规范化培训合格证书、专业技术资格证、英语等级证等原件扫描后插入到以本人姓名命名的word文档中,压缩后上传至附件。
七、招聘流程
简历筛选——电话、挂网通知进入初试名单——理论考试、部门面试、提交应聘纸质材料——试工、技能考核——医院专家考核面试——体检——公布拟录用名单——录用、签约
八、联系方式
招聘联系人: 020-36591414李老师,020-36591831张老师
联系地址:广州市白云区机场路12号广州中医药大学第一附属医院办公楼2楼人事处212室
邮编:510405
链接地址:https://www.gztcm.com.cn/gztcm/zzjy.html
广州中医药大学第一附属医院
2019年4月29日
觉得不错,请点好看↓↓↓




