厉害啦!端州这4个地方
有望成为全国重点文物保护单位
快看看你去过的有哪些?
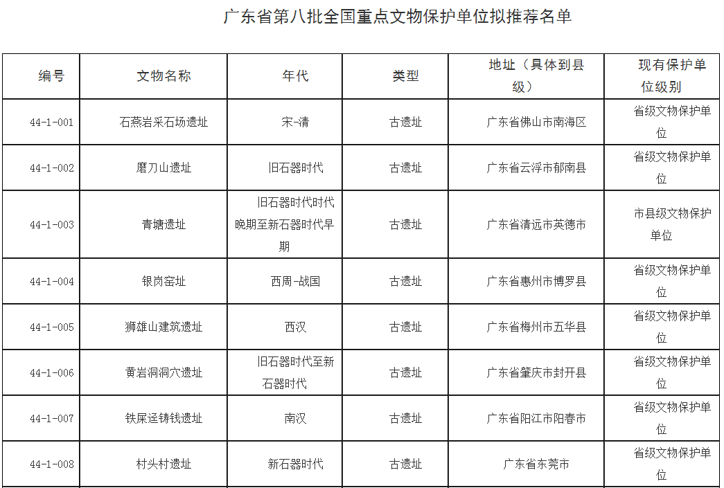
日前,省文化和旅游厅
公示第八批全国重点文物保护单位
广东省拟推荐名单
▼▼
咱们端州共有4处古迹榜上有名
分别为▼▼
1. 肇庆府学宫(肇庆市端州区);
2. 石峒古庙(肇庆市端州区);
3. 肇庆四塔(肇庆市端州区、高要区);
4. 叶挺独立团团部旧址(肇庆市端州区)。
向上滑动查看完整名单▼












上榜的这些地方有什么特别呢?
让我们一起来认识一下
肇庆府学宫

▲梁亮 摄
肇庆府学宫其实就是我们现在说的肇庆文庙,它始建于北宋崇宁初年(1102),也曾被称为高要学宫。

它位于端州区正东路,是我省现存较大的一座孔庙,曾是肇庆最为重要的教育机构,是我省仅存的一座明代府级学宫。

▲清道光六年时的学宫平面图
肇庆文庙四周原来筑以石栏,连接东西街,竖牌坊四座,中间为青云路,路尽处两旁有贤关、圣域两坊,连接入学宫通道。
石峒古庙

石峒古庙(又称出米洞)位于肇庆市端州区星湖国家湿地公园狮头岩内,始建于唐朝,是七星岩中最古老的寺庙。

古庙建筑群坐北朝南,原由六个单体建筑物组成:依次为后楼、正殿、献殿、西楼、山门及戏台。如今仅存正殿、献殿及山门,除山门与戏台之外,其余的建筑均置于“狮岩石室”之内。

▲夏至立竿无影
这里被专家论证为古代农耕时令的观测中心,古代历法的源起。更重要是出米洞之外,方圆百里是以太阳垂照的移动作标准界线,这可是最古老、又最标准的光阴标尺,指引着在周围方圆百里世代子民的耕作时令,成了一个最原生态的自然日历。
肇庆四塔

在端州区西江河段两岸,巍然耸立着肇庆四塔:北岸(端州区)有崇禧塔、元魁塔,南岸(高要区)有文明塔、巽峰塔。

“四塔”之首崇禧塔建于明代万历十年(1582),1983年重修。塔身平面是八角形,每层塔的檐角都吊有风铃,塔基的八个角都有石雕托塔力士,雕工粗犷古朴,是不可多得的艺术精品。

元魁塔始建于明代天启三年(1623)。元魁塔的造型独特,属于楼阁式穿壁绕平座砖石塔,既有明代的建筑特色,又有宋代的建筑风格。

文明塔始建于明代万历十六年(1588),肇庆唯一的明代六角七层古塔,文明塔的塔基、塔高和塔刹高度等数据都以“六”为系数,暗含了《周易》中乾坤六爻之数,这在国内古塔中比较罕见。

巽峰塔建于明代天启四年(1624),巽峰塔平面呈八角形,属于仿楼阁式穿壁绕平座砖塔,底层开七个假门和一个从外面登上二楼的叠涩门,这种从首层进不了密封暗层的设计,在明代砖塔中以巽峰塔为首例。
叶挺独立团团部旧址

阅江楼位于肇庆市城区正东路石头岗上,是叶挺独立团团部旧址,也是中共第一个军队支部的诞生地。

@韩晋东 摄影
南楼檐下悬挂两广总督劳崇光所书的“阅江楼”木匾和朱德元帅题写的“独立团团部旧址”匾额。

1959年,阅江楼重修并辟为“叶挺独立团团部纪念馆”,陈列收集了独立团的文物、图片等。东侧便是叶挺独立团团部旧址纪念馆的入口,“北伐先锋”四字为叶剑英元帅手迹。
端州有丰厚的人文历史底蕴,
保留着众多历史文化遗产,
它们不仅可以带动区域旅游发展,
还可以保存弥足珍贵的历史记忆。
以上这些这么有历史意义地方
你们都去过了吗?
挑个时间赶紧约上小伙伴一起
来源:广东省文化和旅游厅、肇庆西江网

