


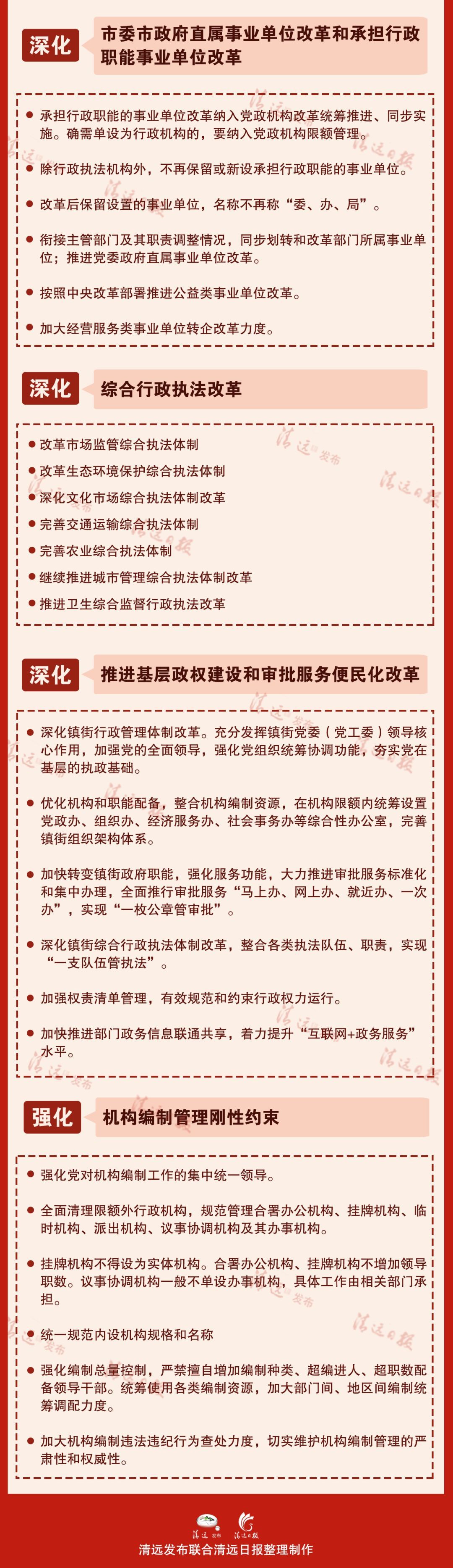
中国共产党清远市第七届委员会第八次全体会议于2019年1月11日召开。
地方机构改革是深化党和国家机构改革的重要组成部分,是推进国家治理体系和治理能力现代化的重要环节,是我市必须完成好的一项重大政治任务。近日,省委办公厅、省政府办公厅印发了《清远市机构改革方案》,标志着我市机构改革进入全面实施阶段。
会上就《清远市机构改革方案》作了说明,机构改革后,我市共设置党政机构46个。党委机构15个,其中,纪检监察机关1个,工作机关14个。政府工作部门31个。

会议现场。清远日报记者吴明 摄










清远市科协
2019-01-15 18:34
来源:清远市科协



中国共产党清远市第七届委员会第八次全体会议于2019年1月11日召开。
地方机构改革是深化党和国家机构改革的重要组成部分,是推进国家治理体系和治理能力现代化的重要环节,是我市必须完成好的一项重大政治任务。近日,省委办公厅、省政府办公厅印发了《清远市机构改革方案》,标志着我市机构改革进入全面实施阶段。
会上就《清远市机构改革方案》作了说明,机构改革后,我市共设置党政机构46个。党委机构15个,其中,纪检监察机关1个,工作机关14个。政府工作部门31个。

会议现场。清远日报记者吴明 摄










免责声明:本文由南方+客户端“南方号”入驻单位发布,不代表“南方+”的观点和立场。