经常搭乘跨镇公交的市民注意了,东莞巴士东部分公司将于10月26日起陆续优化调整部分跨镇线路,线路将进行编号调整,部分线路票价大幅降低。以后,东莞东部片区内各镇出行将更方便。另外,松山湖公交公司也将于10月25日优化调整837路。也就是说,10月25日起,东莞将陆续有14条原跨镇线路进行调整,1条跨镇线路撤销停运。
部分效线路票价大幅降低。记者了解到,包括807路、811路、818路、837路、839路、848路、865路、866路、868路等线路调整后上车票价均大幅降低,全程投币票价仅需一票制2元或3元;同时,840路、L3路调整后全程票价均由7元降为6元,公交快线12路调整后全程票价由17元降为14元。

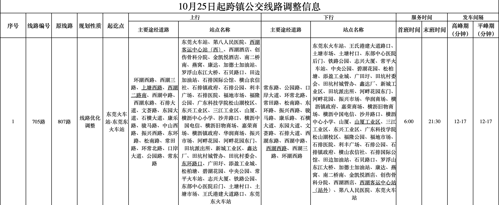
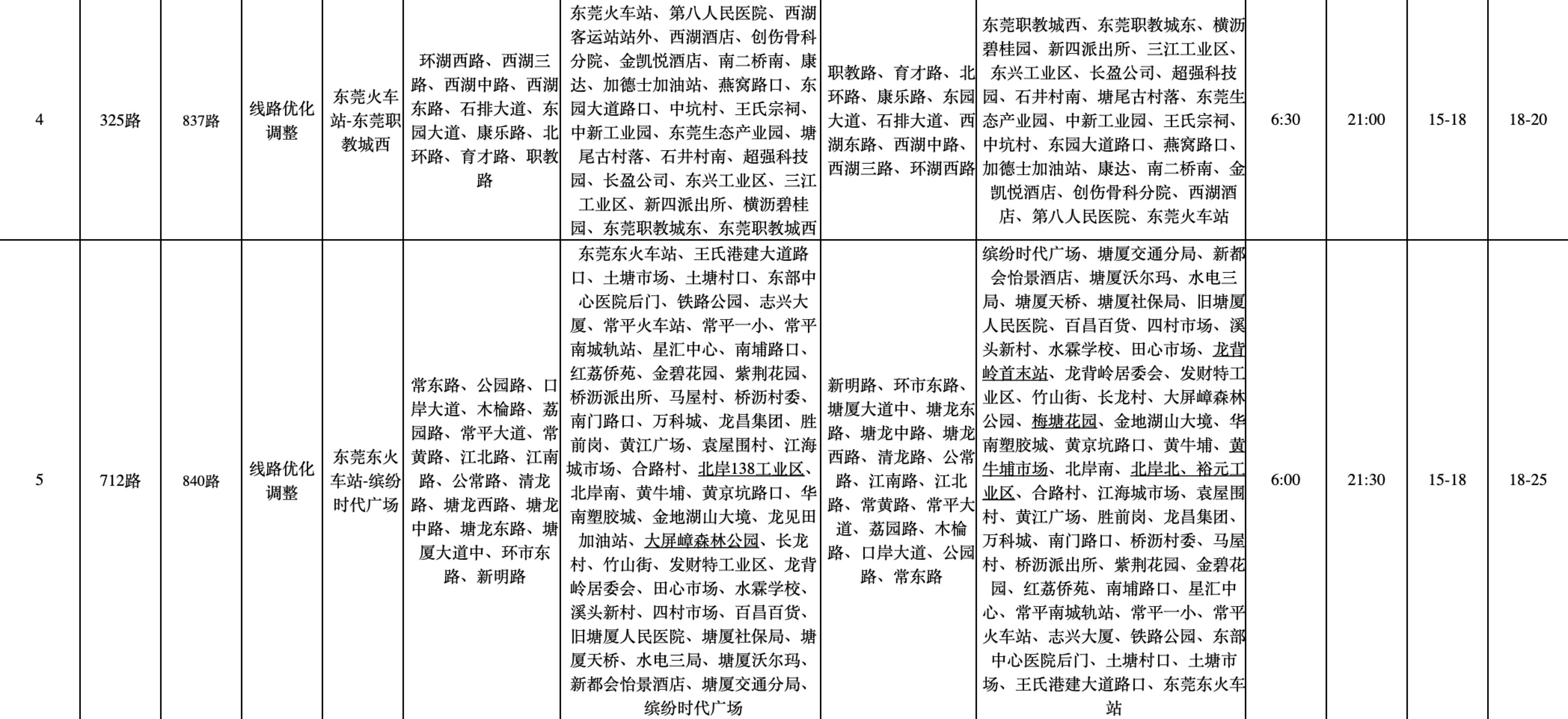
在线路走向上,这些跨镇公交线路也将更便民。据介绍,807路调整为705路后,石排段调整至行经东园大道、文荟路,可覆盖广东科技学院松山湖校区,从该校乘坐705路可直达东莞东火车站、东莞火车站及地铁2号线东莞火车站,为该校师生提供便捷的出行服务。还有,818路、840路、L3路调整为709路、712路、722路后,常平段调整为途经常平南城轨站,为莞惠城际常平南站提供更为丰富的接驳服务。而840路调整为712路后,往塘厦方向新增停靠常平火车站公交枢纽;848路调整为715路后,双方向均新增停靠常平火车站公交枢纽。常平火车站附近乘客不需再长距离步行至常平一小或志兴大厦候乘了。
值得提醒的是,865路调整为718路后,新增途经塘厦镇龙背岭村、大坪村、塘厦碧桂园、万科朗润园等地,方便沿线居民便捷前往东南部中心医院及塘厦初级中学。
附:10月25日起跨镇公交线路调整信息





【记者】欧雅琴

