
购、建、大修该如何提取公积金?
为了让大家全面了解提取流程
这份住房公积金提取指南
一起来看看
↓↓↓
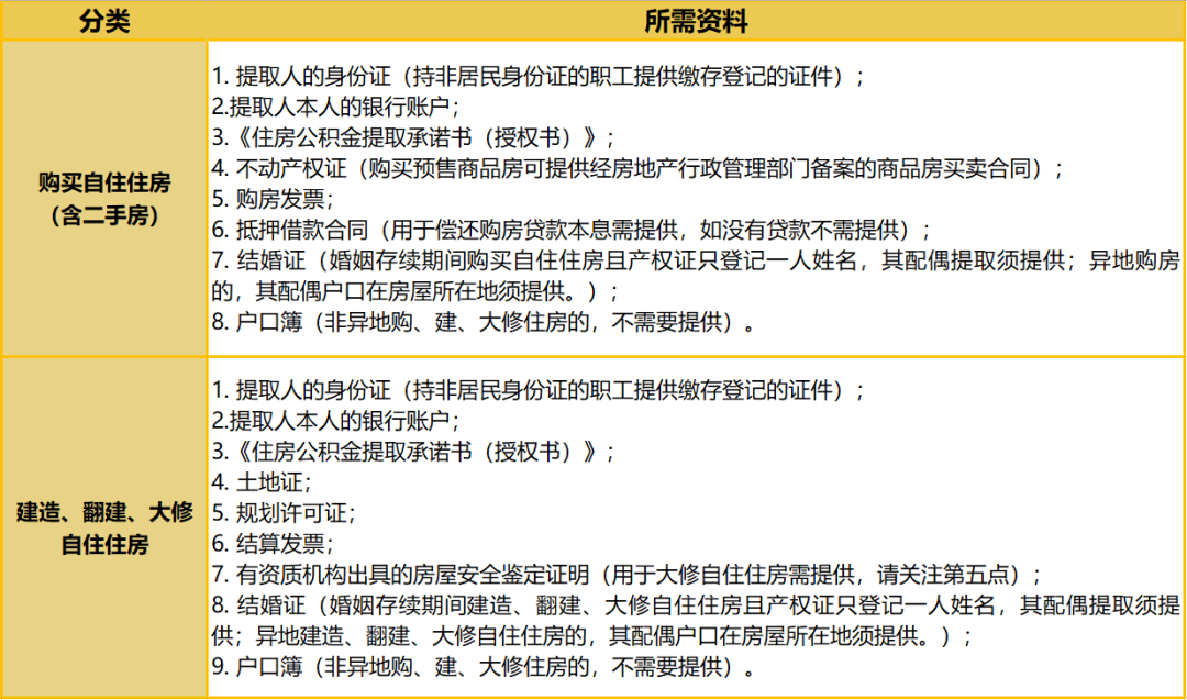
所需资料
请参看下表

提取划账时间间隔规定
职工以同一房产办理住房公积金使用提取,资金的划拨在有效期内采用银行自动划账形式,划账时间间隔为:
①用于偿还购房贷款本息的,不少于半年提取划账一次;
②其他均为不少于一年提取划账一次。
提取金额规定
1、职工个人累计提取总额不得超过房屋所占产权份额(包括在异地已提取的额度,以职工提供的异地住房公积金提取凭证为准);
2、每次提取,个人账户余额留足不低于500元;
3、住房公积金贷款逾期未还清的,应先还清贷款逾期本息后,再申请提取。
银行账户
住房公积金使用提取的资金通过银行自动划拨的形式进行,因此职工提供的银行账户必须有效、准确、安全,当提取额度大于一万元时,所提供的收款账户需为一类账户。
目前已开放端口的银行账户有:

办理地点与时间
详见佛山市住房公积金管理中心网站(http://fsgjj.foshan.gov.cn)首页的“电话地址和办公时间”或“联系我们”栏目。
事项说明
1、自住住房是指提取住房公积金的职工居住其内且对该房屋拥有所有权的住房,应是有关主管部门认定为住宅的住房。
2、根据国家政策规定,翻建住房是指对住房全部拆除、另行设计、重新建造住房;大修自住住房是指需要牵动或拆换住房部分主体构件,但不需全部拆除住房;装修、装饰等都不属于大修自住住房范畴。
3、根据《中华人民共和国民法典》相关规定,婚姻存续期间购买、建造、翻建、大修的自住住房且产权证(或购房合同)只登记一人姓名的,其配偶(未进行登记的一方)可持结婚证到业务窗口办理提取;非婚姻存续期间购买、建造、翻建、大修的自住住房,如只登记一人姓名,不能确认为夫妻共有财产,应依法认定产权证上确认的所有权人。
4、异地购买、建造、翻建、大修自住住房的缴存职工,如需申报住房公积金提取,须符合以下条件:职工本人或其配偶户口在房屋所在地(以职工提供的户口簿和结婚证为准)。
5、同一人近12个月内多次(三次或以上)变更婚姻关系购房的不允许提取;非配偶或者非直系亲属共同购房(偿还购房贷款本息除外)且产权人为三人及以上的不允许提取。
6、办理住房公积金提取手续时,请职工本人亲自办理,若确需委托他人办理,提取受托人在业务办理时应同时出示个人的身份证原件及委托书。
7、提供的申报资料应为原件。
8、根据申请材料,公积金中心在办结时限内,作出准予或不准予提取的决定,不能作出决定的,公积金中心可要求提取人解释说明、补充相关佐证材料,如住房公积金对账簿、直系亲属关系证明等。另外,因向有关部门调查核实职工行为和证明材料真实性所需的时间不计算在办结时限内。
9、咨询电话:12329、12345。
来源:佛山市公积金

