日前,格力自主研发磁悬浮压缩机空调亮相雅加达。
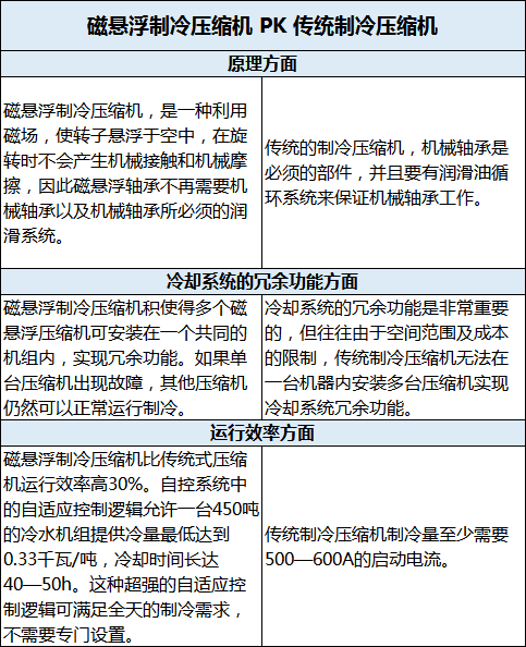
利用磁铁“同性相斥”的基本原理,磁悬浮空调实现空调压缩机运动部件悬浮在磁衬无摩擦运动,为电机转子提供超高速实时重新定位。与传统空调压缩机相比,具有节能、降噪等优势,可延长机组寿命,降低机组维护成本。

根据国家信息中心预测,2019年国内空调零售市场规模实现6056万套,销售量同比下降7.59%,销售额同比下降9.95%,正由增量阶段向存量阶段过渡。
格力电器董事长董明珠表示,格力已攻克磁悬浮各项核心技术,并成功产业化应用。对于中国品牌而言,中央空调产品不再“技不如人”,有望挖掘更多增长点。
格力的探索,只是粤港澳大湾区实践创新的一个缩影。
从德国到中国:磁悬浮技术的百年漂移
说起磁悬浮技术,许多人会马上想到上海磁悬浮列车。但在磁悬浮新技术领域,中国是一个落后百年的的追赶者。
1842年,磁悬浮概念在英国提出。80年后,德国工程师赫尔曼·肯佩尔提出电磁悬浮原理;1934年,赫尔曼·肯佩尔获得了“没有车轮的磁悬浮车辆”的专利。

又是经过35年酝酿,德国1969年研发出磁悬浮列车。虽然掌握核心科技,1994年,因工程费用大大,德国计划修建的柏林—汉堡磁悬浮铁线路被叫停。
国外进行磁悬浮技术研究的国家还有英国、前苏联、法国、韩国、加拿大等国。而日本,则是真正意义上磁悬浮技术的接棒者。
1982年11月,日本磁浮列车的载人试验获得成功。2003年12月,日本在山梨试验线上,创造了时速581公里的陆上速度世界纪录。
上世纪90年代,中国开始着手研究磁悬浮技术。
2006年,中德牵手,开展上海磁浮示范运营线可行性研究。2016年5月6日,中国首条具有完全自主知识产权的中低速磁悬浮商业运营示范线——长沙磁浮快线开通试运营。

截至2019年7月,全球商业运营的5条磁悬浮线路中,除了日本名古屋中低速磁浮东部丘陵线、韩国仁川机场线外,3条磁悬浮线路都在中国。
从磁悬浮技术灵光一闪,最终走向商业化,走过了超过百年光阴,也生动演绎了技术全球化的图景。以磁悬浮空调为观察坐标,拥有“巨国效应”的中国,尤其是粤港澳大湾区,逐步成为企业家的梦工厂、新技术展示的大舞台。
从列车到空调:湾区崛起的产业新军

市场需求,是经济发展和技术创新的基础。
早在2013年,国家信息中心市场信息处就发布报告指出,我国中央空调耗能巨大、维护、维修成本高。凭借超高效节能的特性,磁悬浮技术强势入围,推动中央空调行业从有油到无油,从离心式、降膜式再到变频磁悬浮不断革新。
据《中央空调市场》最新数据显示,2019年上半年磁悬浮中央空调市场增幅达到18.8%,成为空调市场新蓝海。

经济学家周其仁断言:中国正面临一场“品质革命”,谁带这个头,谁就能上去。2018年,在空调重点城市市场销量和销售额分别下降10.6%、7.6%情况下,以格力、美的、海尔为首的主流空调品牌,成为全行业产品优化、创新升级的“头雁”。
根据压缩机运转原理,中央空调依次经历活塞式、螺杆式、涡旋式、离心式的展历程,又迎来“第五代”磁悬浮技术。在追求节能减排、高效低碳环境下,磁悬浮技术逐渐成为大部分品牌追逐热点。
今年4月,佛山美的中央空调自主研发磁悬浮变频离心机组首批订单下线,标志美的中央空调又一自主研发的创新成果实现产业化;珠海格力通过自主研发磁悬浮压缩机,彻底打破丹佛斯一家独大的垄断局面。
一支由格力、美的领衔的大湾区空调产业军团完成集结。
从西岸到东岸:湾区企业的创新实践
创新是第一动力。奥地利经济学家熊彼特认为,所谓创新,就是要“建立一种新的生产函数”,就是要把一种从来没有的关于生产要素和生产条件的“新组合”引进生产体系中去,创新新的生产方程,获得超额利润。
以粤港澳大湾区企业为观察对象,无论制造业、金融业还是新兴产业,都在朝着新的市场需求,以更多行业内、行业间的技术衔接,不断抢占新的市场蓝海。
在大湾区西岸,作为中国最早提出研发建筑机器人的房企,佛山碧桂园集团的董事局主席杨国强表示,人工智能和建筑机器人的深度融合,将大大提高建筑领域的劳动生产率有足够优秀的人才通过这些技术把建筑机器人做出来,我们会成为更先进的房地产公司;

随着国内环保压力加大,市场竞争白热化,2018年初,由佛山新明珠陶瓷打造的行业首个绿色智能制造示范基地在肇庆正式投产,从原料到产品打包入库全自动化,生产全流程没有产生呛鼻的粉尘和异味,工厂从原来需要200人负责一条产线,减少到40多人,极大地降低了生产成本。
在中国制造业发展进程中,颠覆式创新并不常见。
在大湾区东岸,深圳柔宇科技开创了中国制造的新图景:一款可折叠的柔性屏手机,演示着从“看到了造”到“想到了造”的跨越。
相比磁悬浮技术从理念到量产的百年长征,柔性屏幕技术从想法到量产只用了7年。

2012年,刘自鸿带着柔性显示屏的创意,扎根深圳创业;2014年,柔宇科技在全球首个发布了业界最薄、厚度仅0.01毫米的柔性显示屏,相继掌握了新型电子材料的开发、柔性电子集成电路设计、软件控制系统开发等多项交叉领域技术。
2018年6月6日,在深圳龙岗,全球首条具有自主知识产权的类六代全柔性显示屏大规模产线在柔宇科技内正式点亮投产。
正如著名经济学家周其仁所言,无论发展如何,在中国制造从“看到了造”走向“想到了造”上,柔宇科技“这个贡献已经在历史上写了一笔”。
春江水暖鸭先知。从拿来主义到自主研发,从独立科研攻关,到全球寻找创新伙伴,在创新领域“八仙过海”的大湾区创新企业,从技术落后百年的时空中奋力追赶,不断突破技术极限,甚至闯入行业“无人区”,涌现出一批追求卓越的企业家。
不驰于空想、不骛于虚声。从磁悬浮177年技术转化量产的征程,到柔性显示屏理念的7年量产,粤港澳大湾区技术转换时间提速超过25倍。“下一个40年的中国,定当有让世界刮目相看的新成就!”作为引领粤港澳大湾区发展的重要群体之一,粤港澳大湾区的企业家前途似锦,任重道远。
【撰文】朱紫强
【策划】朱中江

