
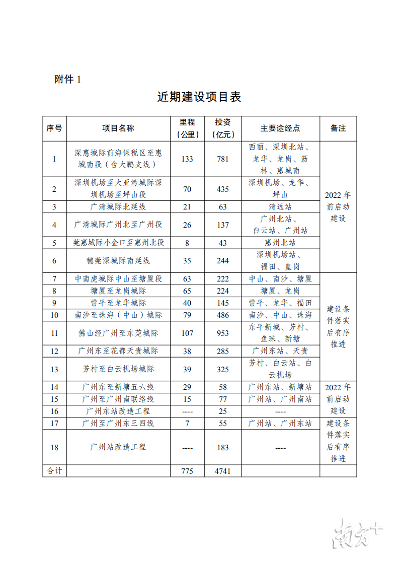
8月3日,国家发改委批复粤港澳大湾区城际铁路建设规划,同意在粤港澳大湾区有序实施一批城际铁路项目,近期建设项目总投资约4741亿元,资本金比例50%、计2371亿元。规划建设13条城际铁路和5个枢纽工程项目,总里程约775公里,形成主轴强化、区域覆盖、枢纽衔接的城际铁路网络。

规划图。
批复明确指出珠西地区布局以江门、珠海鹤洲、中山北站为主,珠海、中山、蓬江、横琴站为辅的“三主四辅”枢纽。其中,珠海鹤洲站为主要客站,承担区际和城际交通,包括广州至珠海(澳门)、珠海至肇庆高铁等;珠海站为辅站,承担城际交通,包括广州至珠海、珠海至珠海机场、南沙至珠海(中山)城际铁路等,与澳门轻轨衔接。
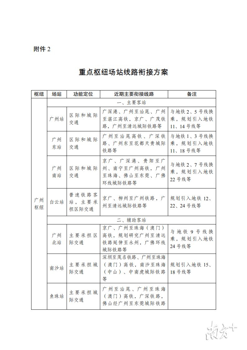
根据批复,按照城际铁路引入中心城区、干线铁路便捷衔接的思路,结合重点枢纽相关主辅枢纽场站的功能定位和能力,确定重点枢纽场站线路衔接方案。其中,珠海鹤洲站、肇庆东站衔接近期实施的珠海至肇庆高铁。
值得关注的是,批复明确指出,珠海与澳门在珠海站、横琴站实现高铁、城际铁路与澳门轻轨衔接,并要做好各口岸与城际铁路站点之间的连接规划,并支持青茂口岸连接通道与广珠城际铁路在珠海站内连接,促进澳门融入国家铁路网络。
据了解,青茂口岸位于珠海拱北口岸西南侧约800米处,定位为独立开放的信息化电子口岸,设计日通关流量20万人次,两地一检,合作查验,一次放行,24小时电子自助专用通关,仅供行人通行,不设车辆通道。项目建设跨越粤澳两地,占地面积约28,000平方米,总投资造价约为50亿元澳门币,约合42亿元人民币。
国家发改委批复原文如下:
广东省发展改革委:
你委《关于报送<粤港澳大湾区(城际)铁路建设规划>(送审稿)的请示》(粤发改交通〔2019〕185号)等文件均悉。经研究,现批复如下:
一、为提升粤港澳大湾区城际交通供给质量,服务粤港澳大湾区建设,同意在粤港澳大湾区有序实施一批城际铁路项目。
二、规划方案
(一)规划目标。
按照科学布局、统筹衔接、创新发展、支撑引领的原则,在继续实施并优化原珠江三角洲地区城际轨道交通网规划基础上,进一步加大城际铁路建设力度,做好与大湾区内高铁、普速铁路、市域(郊)铁路等轨道网络的融合衔接,形成“轴带支撑、极轴放射”的多层次铁路网络,构建大湾区主要城市间1小时通达、主要城市至广东省内地级城市2小时通达、主要城市至相邻省会城市3小时通达的交通圈,打造“轨道上的大湾区”,完善现代综合交通运输体系。近期到2025年,大湾区铁路网络运营及在建里程达到4700公里,全面覆盖大湾区中心城市、节点城市和广州、深圳等重点都市圈;远期到2035年,大湾区铁路网络运营及在建里程达到5700公里,覆盖100%县级以上城市。
(二)近期建设安排。
规划建设13个城际铁路和5个枢纽工程项目,总里程约775公里(见附件1),形成主轴强化、区域覆盖、枢纽衔接的城际铁路网络。其中,2022年前启动深圳机场至大亚湾城际深圳机场至坪山段、广清城际北延线等6个城际铁路项目和广州东站改造工程等3个枢纽工程建设,规划建设里程337公里;待相关建设条件落实后,有序推进塘厦至龙岗、常平至龙华等7个城际铁路项目和广州站改造工程等2个枢纽工程实施,规划建设里程438公里。
(三)重点枢纽布局和衔接方案。
粤港澳大湾区城际铁路与高铁、干线铁路通过枢纽换乘实现互联互通,与都市圈市域(郊)铁路、城市轨道交通在枢纽场站换乘衔接。广州枢纽主要场站间通过城际铁路环线和城市轨道交通连通,其余枢纽内各场站间通过城市轨道交通等方式实现连通。
1.客运枢纽总体布局。构建粤港澳大湾区内层次分明、分工合理、衔接高效的铁路客运枢纽体系,促进对外交通、城际交通和城市交通便捷衔接换乘。广州枢纽布局以广州、广州东、广州南、佛山西、广州白云(棠溪)站为主,广州北、南沙、新塘站为辅的“五主三辅”枢纽。深圳枢纽布局以深圳北、西丽、深圳站为主,深圳东、福田、深圳机场、深圳坪山站为辅的“三主四辅”枢纽。珠西地区布局以江门、珠海鹤洲、中山北站为主,珠海、中山、蓬江、横琴站为辅的“三主四辅”枢纽。此外,规划布局鱼珠、东莞西、惠州、肇庆东、珠三角新机场站等枢纽场站。
2.重点枢纽衔接方案。按照城际铁路引入中心城区、干线铁路便捷衔接的思路,结合重点枢纽相关主辅枢纽场站的功能定位和能力,确定重点枢纽场站线路衔接方案(见附件2)。其中,珠海鹤洲站、肇庆东站衔接近期实施的珠海至肇庆高铁,珠三角机场站衔接近期实施的南宁至玉林铁路至广湛铁路连接线。
3.与港澳口岸衔接方案。深圳市与香港特别行政区近期通过既有京九铁路、广深港高铁实现互联互通。珠海市与澳门特别行政区在珠海站、横琴站实现高铁、城际铁路与澳门轻轨衔接,做好各口岸与城际铁路站点之间的连接规划,支持粤澳新通道(青茂口岸)连接通道与广珠城际铁路在珠海站内连接,促进澳门融入国家铁路网络。
三、项目投资估算和融资方案
近期建设项目总投资约4741亿元,资本金比例50%、计2371亿元,由广东省和项目沿线地方使用财政资金等出资,并按照市场化原则,积极吸引社会资本参与。资本金以外资金通过银行贷款等方式解决。
四、下一步工作要求
由广东省会同有关方面负责组织规划实施,做好以下工作:
(一)科学把握项目建设时序。坚持量力而行、尽力而为、效益优先,严格按照规划批复要求落实项目资金,综合考虑区域发展需要和客流需求,稳妥把握项目建设节奏,具备条件后方可开工建设。积极推进投融资改革,涉及财政出资的应分年度纳入地方财政预算支出计划,规范开展社会资本合作,加强企业出资能力审核,科学规划、积极推进站场综合开发,盘活资产资源,将获得的收益优先用于铁路建设运营。
(二)做深做细项目建设方案。建立健全项目前期工作协调协商工作机制。高标准高质量做好项目可行性研究论证,根据城际铁路功能定位,加强客流预测,科学确定线路方案、主要建设标准。加大装备技术、控制系统等自主研发力度和应用。涉及环境敏感地区的建设项目,要优化线路走向,并按照相关规定和程序报主管部门批准。涉及与干线铁路衔接的枢纽工程项目,要加强与铁路企业沟通衔接,尽早稳定建设方案,形成一致后推进实施。
(三)从严控制工程造价。集约利用土地、空间资源,统筹考虑工程建设需要、城市规划发展、生态环境保护等要求,优化线路敷设方式,从严控制工程造价,有效降低建设运营成本,切实提高项目投资效益。
(四)加强交通一体化衔接。依据国土空间规划,统筹做好与综合交通规划以及干线铁路、重点都市圈市域(郊)铁路、城市轨道交通等规划对接,加强各种交通方式有效衔接,积极培育客流,促进各种轨道交通融合发展,同步建设城市配套设施,实现无缝衔接、零距离换乘。结合枢纽建设,形成“站城一体”的城市综合体。
(五)强化质量安全稳定各项措施。落实工程质量和施工安全各项要求,严把项目设计、施工、验收等各环节,加强对项目建设全过程的质量安全监督管理。切实做好社会稳定风险防范化解措施,落实好属地政府主体责任,依法依规、主动作为,加强沟通、扎实做好群众工作。
(六)积极探索创新体制机制。坚持服务至上、方便乘客的理念,以公交化运营、一体化管理、一站式服务为目标,努力探索多元化、有序竞争的运营模式。按照资源共享、互利共赢原则,支持铁路企业通过委托运营、购买服务等方式参与城际铁路运营。积极支持城市轨道交通企业开展城际铁路运营试点,及时总结经验成效,适时推广实施。
(七)对列入本规划的近期建设项目,由广东省会同有关方面按照现行权限审批(核准),批复文件及时抄送我委。加强对项目的跟踪监测,适时向我委报告规划实施进展情况。
【记者】何康杰





