
当前,佛山共有广佛地铁等4条在运行的轨道交通线路(阅读更多:沿着轨道去看房①|佛山4条运营线路上,哪个楼盘是“新贵”?),佛山地铁2号线一期、广州地铁7号线西延(顺德段)、南海新交通、广佛环线南环等轨道交通项目正在紧锣密鼓地推进中。上述线路周边,以距离站点直线距离1500米以内计算(百度地图测距),广东粤湾研究院纳得沿线楼盘46个。
教育资源是购房者最为关切的话题。由于多条在建线路贯穿经济发达的禅桂、千灯湖和三龙湾地带,片区教育资源云集,据广东粤湾数据研究院梳理显示,佛山地铁2号线一期的林岳东站周边1公里范围内学校超过15所,广州地铁7号线西延(顺德段)的陈村新城站1公里范围内学校也超过7所,其中不乏文翰小学、南海外国语学校等学校。
房价的热度同样向学校靠拢。数据显示,三龙湾、映月新村片区楼盘热度最高,佛山地铁2号线一期、广州地铁7号线西延(顺德段)、南海新交通3条线路相关站点附近均有楼盘站上4万。而在广佛融合发展背景下,里水有轨电车周边也有楼盘超过3字头。
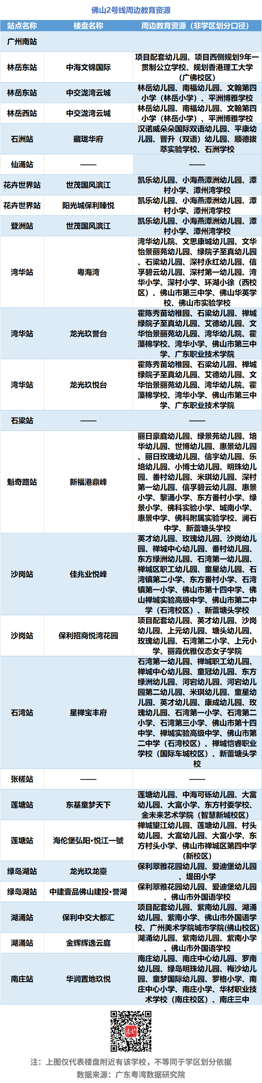
佛山地铁2号线一期:
三龙湾学校密集,教育资源有望覆盖幼儿园到大学
佛山地铁二号线起点为佛山南庄,终点为广州南站,连接佛山禅桂中心城区与三龙湾高端创新集聚区、广州南站,构成广佛之间又一条城际通道。截至今年2月底,全线17个车站已全部封顶,60个出入口已完成90%,地铁控制中心已投入使用,首通段车站、登洲站及花卉世界站设备区及公共区装修基本完成,全线预计2021年底上线试运行。

由于二号线一期穿越禅桂区域及三龙湾区域,沿途楼盘较为密集。数据显示,三龙湾片区楼盘价格较高,中海文锦国际带装修售价达32000-48000元/㎡,中交泷湾云城带装修售价则达到28000-30000元/㎡,石洲站的藏珑华府毛坯价格也达到20000-25000元/㎡,陈村区域花卉世界站、登洲站的世茂国风滨江带装修价格则为25000元/㎡。
在二号线一期中部,禅桂片区湾华、魁奇路、石湾三站周边均有超22000元/㎡的楼盘出现,最贵的为新福港鼎峰,带装修售价为25000-26000元/㎡;西部张槎、南庄、绿岛湖区域价格普遍落在17000-18000元/㎡区间,包括龙光玖龙台、保利中交大都汇等,华润置地玖悦(毛坯发售)价格最低,为14500元/㎡的,刚需上车客可多加留意。
购房者最为关心的教育资源方面,叠加桂城街道和三龙湾双重优势,二号线一期三龙湾板块可谓教育高地,仅在林岳东片区,就有常春藤国际幼儿园、保利西雅图实验幼儿园、文翰小学、文翰二、三、四小,南海外国语学校、美伦国际学校、辰美国际艺术教育等学校扎堆。
值得注意的是,这里还将迎来规划中的9年一贯制公立小学,及规划中的香港理工大学(广佛校区)的加入,未来有望享受从幼儿园到大学的教育覆盖。
禅桂区域则聚集着不少老牌佛山学校,例如魁奇路片区的市三中、市二中,以及绿景小学、城南小学、华英学校、惠景中学、澜石中学等,沙岗片区则由石湾一幼、佛山市第十四中学、佛山市禅城实验高级中学、石湾一、二、三小等,其中石湾一小被评为省一级学校,佛山市第二、第三中学则获评为国家级示范高中。西部区域,则以南庄中学、南庄三中、南庄中心小学及罗格中学等为主,十二年一贯制则有佛山市外国语学校。

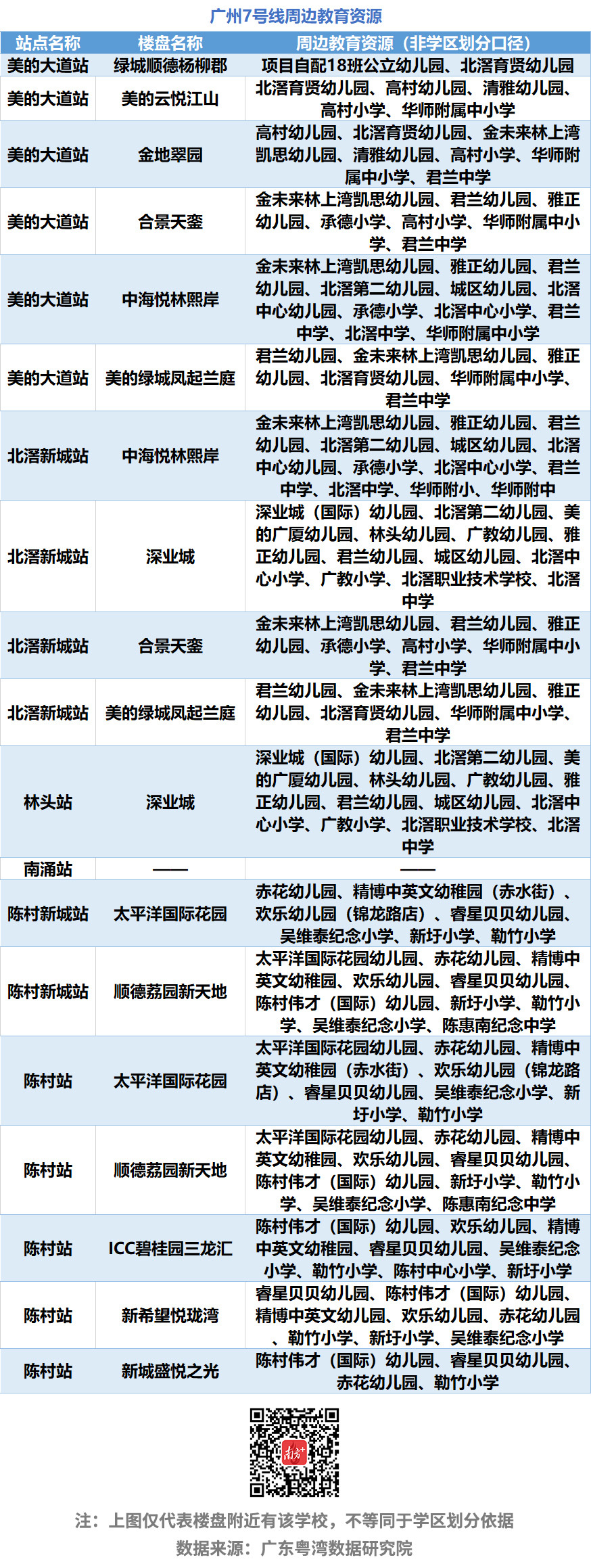
广州地铁7号线西延(顺德段):
入选省级学前教改实验区,幼儿园透出满满“国际范”
广州地铁7号线西延(顺德段)全长13.447km,其中顺德段铺轨长度约11.774km、广州段铺轨长度约1.673km,共设8座地下车站,在顺德的站点分别为美的大道站、北滘新城站、林头站、南涌站、陈村新城站、陈村站和陈村北站。

目前,广州地铁7号线西延(顺德段)全线的8座车站已全部封顶,8个区间已经顺利贯通,以浅白色为主色调的列车也已披露真容,设计最高运行速度为80 km/h。今年4月19日,陈村北-大洲右线区间成功架设首条接触线,标志着接触网各工序全面铺开,全线预计今年年底试运行。
由于线路主要贯穿顺德经济较为发达的北滘、陈村,片区楼盘资源同样较多,且不乏超过3万元的楼盘,例如陈村站附近售价28000-35000元/㎡的ICC碧桂园三龙汇、美的大道站周边的中海悦林熙岸(33000元/㎡带装修)和金地翠园(27000-30000元/㎡带装修),片区其他楼盘价格也在2.2万元以上,包括太平洋国际花园、深业城、绿城顺德杨柳郡、美的云悦江山等。此外,陈村站周边1公里内还有新希望悦珑湾、新城盛悦之光两个新盘价格待定。
教育资源方面,北滘凭借过硬财政支持和两家世界500强企业的强大带动成为片区教育担当,学校包括金未来林上湾凯思幼儿园、顺德北滘雅正幼儿园、城区幼儿园、北滘镇承德小学、欣悦轩城区小学、北滘中心小学、北滘镇君兰中学、北滘中学等。值得一提的是,广东省学前教育改革发展实验区也花落北滘镇,推动了后者加快扩大公益普惠性幼儿园教育资源供给。
陈村的幼教资源则透出满满国际范,主打国际办学的幼儿园就有精博中英文幼稚园(赤水街)和香港伟才国际教育机构陈村伟才(国际)幼儿园。此外,陈村新城站、陈村站附近还分布了赤花幼儿园、欢乐幼儿园(锦龙路店)、睿星贝贝幼儿园、吴维泰纪念小学、新圩小学、勒竹小学等学校。

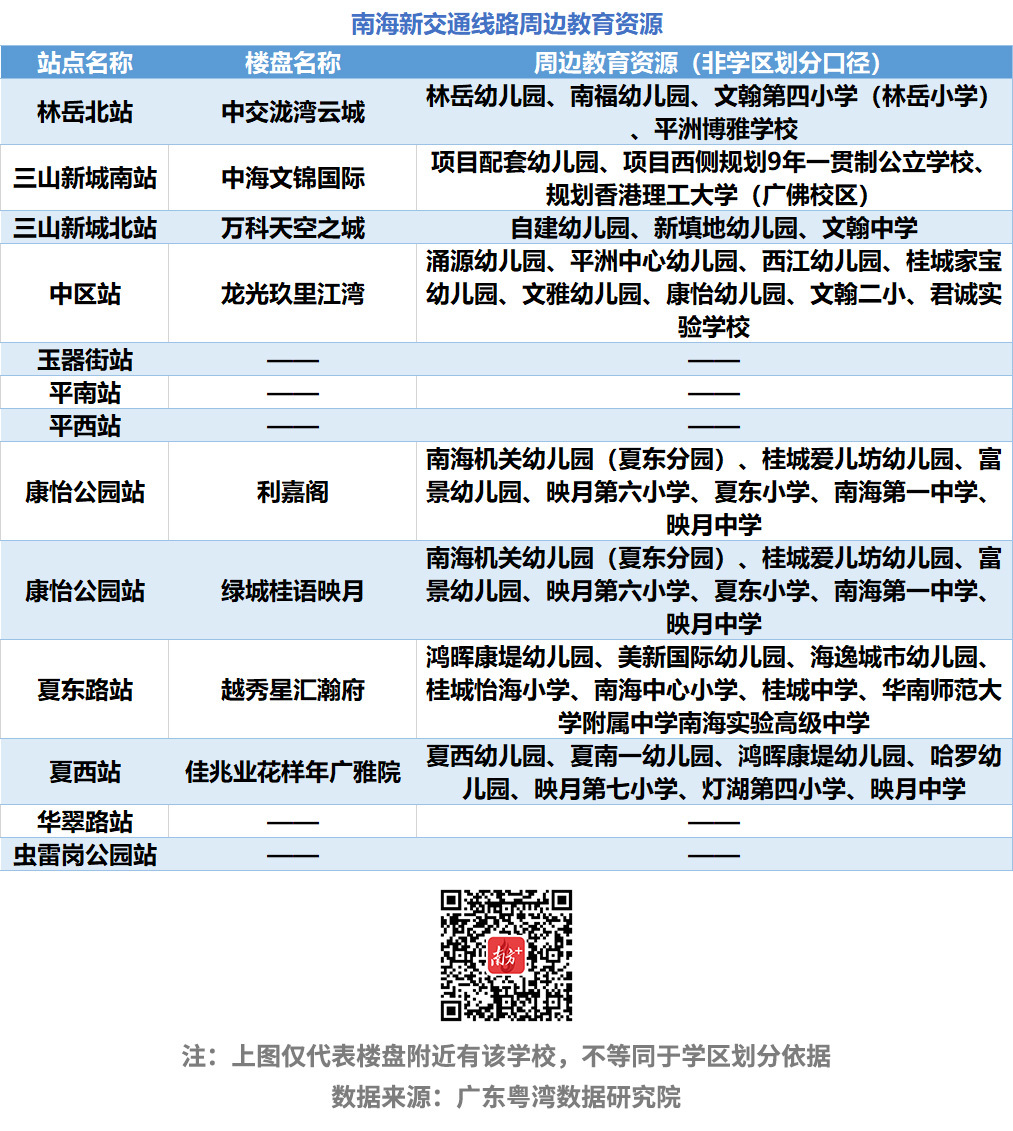
南海新交通:
连接灯湖片区与三龙湾,映月新城将增万余学位
南海新交通起点位于桂澜路与夏平西路交叉的广佛地铁(虫雷)岗站,终点位于拟建的佛山地铁11号线林岳东站,全长14.345km,列车采用3节模块编组,最大载客量为396人,远期采用4编组,最大载客量可增至524人。

首通段包括(虫雷)岗站、华翠路站、夏西站、夏东站、康怡公园站、平西站、平南站、玉器街站、中区站、三山新城北站,总计10座车站,其中地下站4座,地面站1座,高架站5座;后通段包括文翰湖公园站、三山新城南站、林岳北站、林岳西站、林岳东站,总计5座车站,其中地面站3座,高架站2座。按照计划,三山新城北至(虫雷)岗段将于今年6月底开通初期运营。
由于南海新交通主要连接南海桂城灯湖片区与三山新城片区,片区楼盘价格普遍在3万元左右。具体来看,在灯湖片区的康怡公园站、夏东路站和夏西站,越秀星汇瀚府、绿城桂语映月和佳兆业花样年广雅院三盘售价为28000-35000/㎡,三龙湾的林岳北站、三山新城南站和三山新城北站的中海文锦国际、万科天空之城则达42000-48000元/㎡。
穿越南海主城区,沿线教育资源同样可观。据统计,除了三龙湾区域的一众学校,南海新交通灯湖片区还有南海机关幼儿园(夏东分园)、桂城爱儿坊幼儿园、富景幼儿园、映月第六小学、夏东小学、南海第一中学、映月中学等。值得注意的是,映月新城片区的教育资源仍在快速增加中。其中,映月中学有望融入南海实验中学教育集团;到2022年,映月片区(平洲)计划投入16.8亿元资金,完成10所中小学校新改扩建,预计增加学位12930个。

广佛环线南环:
“轨道上的陈村”新盘多,佛山新城将迎实验学校
广佛环线南环(佛山西-广州南)起于佛山西站,途经张槎站、顺德北站(佛山新城)、北滘西站、陈村站,接入广州南站,与佛莞城际铁路贯通运营。线路计划今年9月30日前建成,力争今年底开通。

线路串联禅南顺重要片区,站点附近已有碧桂园、新希望、金海、保利、怡翠、正荣府等众多房企布局。其中,陈村站附近房价以2字头为主流,TOD项目ICC碧桂园三龙汇直通站点,新希望悦珑湾、新城盛悦之光距离站点直线距离也不过500m。根据广东粤湾数据研究院统计的3月份数据,陈村成交均价为22918元/㎡,如今轨道盘价格最高达3万元以上。
顺德北站(佛山新城)片区是另一大住宅集聚区,金海、保利楼盘户型均能满足刚需群体的三房需求,均价分别为19000-26000元/㎡毛坯交付、24500元/㎡带装修交付。而怡翠晋盛泰园主打150-185㎡大平层,价格较高。在张槎站,新盘项目季华·正荣府目前也已开放了展厅。
上述楼盘半径1000m内,幼儿园资源均较为丰富。义务教育层面,陈村站片区有新圩小学、勒竹小学、吴维泰纪念小学、陈惠南纪念中学。顺德北站(佛山新城)片区则有小涌小学、东平小学、大墩中学、华英新城实验学校等。

里水有轨电车:
沿线楼盘不多,布局集中在“永润广场站”
南海区有轨电车里水示范段工程项目,起于里湖新城站(暂定名),线路沿里湖新城中轴线-环镇北路-草场工业大道-里广路敷设,终点位于里横路站(暂定名)。线路全长9.834km,全线共设车站13座,其中地下站1座,地面站12座。线路设地铁换乘站共2座,在岗美站(暂定名)与佛山地铁8号线换乘,在里横路站(暂定名)与广州地铁12号线换乘。

不过,目前该线路轨道盘仅集中在永润广场站,布局有新希望奥园金沙公馆、正荣新希望金洲府,均价分别为29000-34000元/㎡,25000-32000元/㎡。
在站点附近,教育资源则包括华南师范大学附属小学恒大南海学校、洲村幼儿园、里水时代糖果幼儿园、伊顿双语幼儿园、里水御景半岛幼儿园。

欲关注佛山楼市资讯,欢迎扫码入群▼▼


【策划】华声宇 杨杰利
【撰文】王谦 华声宇
【制图】杨馥铫
【数据来源】广东粤湾数据研究院

