南方+记者从惠州市教育局了解到,惠州市2020年秋季入学的初一年级学生拟开始实施综合素质评价。综合素质评价主要包括思想品德、学业水平、身心健康、艺术素养和社会实践5个方面,评价结果将作为学生初中毕业升学的重要依据或参考。
1月3日,惠州市教育局通过官网公示了《惠州市初中学生综合素质评价实施意见(试行)》(草案)。该意见介绍了惠州市初中学生综合素质评价的评价内容、评价方式、评价程序等方面内容。有意见与建议的单位或个人,可于2020年1月16日前提出。联系人为刘老师,电话0752-2280733,邮箱是hzjyk123@163.com。
意见提出,评价将采取写实记录、多元定性评价与重要观测点定量评价相结合的方式。其中,综合素质评价5个方面重要观测点最高得分值均为20分。评定工作每学期末举行1次,评价最高为A等(15-20分)。初中学段结束时,学校将5个学期学生综合素质评价五方面内容得分分别汇总,作为学生综合素质评价总得分。









广东省教育厅2018年印发的《广东省教育厅关于实施初中学生综合素质评价的指导意见(试行)》提出,在试点的基础上,全省从2020年初中一年级新生开始实施基于初中学业水平考试成绩、结合综合素质评价的招生录取办法改革。
附全文
《惠州市初中学生综合素质评价实施意见(试行)》(草案)
为贯彻落实广东省教育厅《关于实施初中学生综合素质评价的指导意见(试行)》(粤教基〔2018〕10号)等文件精神,落实立德树人根本任务,发展素质教育,培养新时代创新型人才,结合实际推进我市义务教育均衡发展,现制定惠州市初中学生综合素质评价实施意见。
01目的意义
惠州市初中学生综合素质评价是对我市初中学生全面发展状况的观察、记录、分析,是深入推进我市基础教育改革的一项重要制度。通过客观记录初中学生成长过程的突出表现进行评价,评价结果作为学生初中毕业升学的重要依据或参考。实施综合素质评价,有利于全面落实立德树人根本任务、有利于促进教育评价方式改革、有利于促进学生全面健康及个性化发展。
02基本原则
(一)坚持方向性和指导性。引导学生践行社会主义核心价值观,热爱祖国和中国共产党,弘扬中华民族优秀传统文化;形成正确的世界观、人生观和价值观。尊重学生个性特点和成长需要,关注个性化成长过程;引导学生增强自我评价意识、提高自我评价的能力,帮助学生认识自我、发展自我,激发学生发展潜能。
(二)坚持全面发展和个性发展。关注学生健康、多样发展,既重视学生思想品德、学业水平、身心健康、艺术素养、实践能力等方面的全面发展,也反映学生个体的主要特点和突出表现,在面向全体学生的同时为每一个学生的个性特长发展提出针对性的指引。
(三)坚持真实客观和公正有效。如实记录学生成长过程中的突出表现,真实反映学生的发展状况,以事实为依据进行评价,确保评价内容客观真实。严格规范评价程序,注重师生全员参与,强化有效监督,确保评价过程公开透明,评价结果公平公正。坚持有效性和可操作性,聚焦可观察、可评价的行为和成果,确保综合素质评价结果可信可用。
03评价内容
根据初中教育的性质、学生年龄特点,结合教育教学实际,充分反映学生全面发展情况和个性特长,依托省学生综合素质评价信息管理平台(以下简称“信息平台”),建立完善我市学生个人综合素质评价档案。初中学生综合素质评价内容主要包括思想品德、学业水平、身心健康、艺术素养和社会实践五个方面。
1思想品德
主要考察学生在践行社会主义核心价值观,在爱党爱国、理想信念、责任担当、热爱集体、遵纪守法、诚实守信、行为习惯等方面的表现,重点记录学生思想素质与品德发展方面的表现,如学习弘扬优秀传统文化、接受法治教育和国防教育、参与学校班团队活动、社团活动、公益劳动、社区服务、志愿服务等。
2学业水平
主要考察学生各门课程基础知识、基本技能掌握情况,学习能力和运用知识解决问题的能力,形成的人文素养和科学精神等。重点考察初中生的学习习惯、学业水平考试成绩(含实验操作成绩)、地方课程和校本课程学习内容与成绩、研究性学习的经历与成果等。
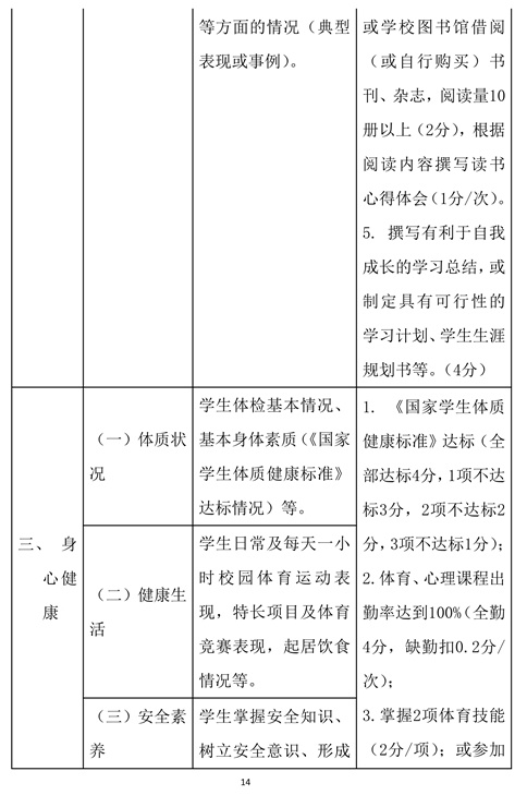
3身心健康
主要考察学生的基本身体机能与运动技能、体育锻炼习惯与健康生活方式,以及心理健康状况、健康素养、安全素养等。重点是《国家学生体质健康标准》达标情况,体育运动技能掌握情况、每天一小时校园体育活动表现及课余体育训练情况、健康生活方式养成,以及自我认知、人际关系、情绪特点、认知方式和青春期适应,卫生与健康知识与技能、安全知识、安全意识与相关技能等。
4艺术素养
主要考察学生对艺术的审美感受、理解、鉴赏和表现的能力。重点是音乐、舞蹈、戏剧、戏曲、影视、美术、书法、播音和主持等方面的兴趣特长,参加艺术活动(包括参观艺术场馆、参加艺术学习、欣赏或参与艺术表演等)的经历与成果等。
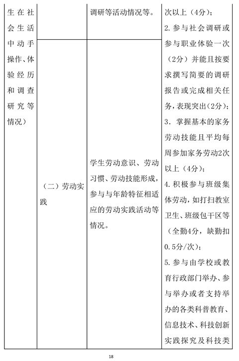
5社会实践
主要考察学生在社会生活中动手操作、体验探究和调查研究,形成的劳动意识和劳动技能等情况。重点是生活技能、劳动实践、职业体验、参观学习、研学实践和调查研究等实践活动的经历、能力和成果,以及在创新意识、创新能力方面的表现等。
04评价方式
初中学生综合素质评价主要采取写实记录、多元定性评价与重要观测点定量评价相结合的形式进行。
写实记录
主要是指学生在教师指导下,在成长过程中客观记录的、能集中反映自身综合素质发展过程与结果的关键事件,以及相关证据材料等,如典型事实材料、重要活动过程记录、调查报告、研究报告、论文、活动作品,以及照片、录音、录像材料、各种证书等。写实记录要描述要点、客观真实、有据可查。采取“谁实施谁记录”的做法,对各县(区)教育行政部门或各级各类学校组织实施的考试、竞赛、社会实践等活动,直接由实施方将学生参与情况导入信息平台。凡个人参与的公益或能力展示类活动,经学校证实后由学校导入。
评语评价
指学生自评以及教师评价。评价包括学期评价和毕业评价两类,学期评价在每学期结束时进行,反映学生一学期的综合素质发展情况;毕业评价在第六学期末进行,反映学生整个初中阶段综合素质发展情况。
1.自我陈述。在教师和家长指导下,学生用纪实性语言陈述自己综合素质发展情况和个性特长,并以典型事例支撑;引导学生在回顾和记录成长事实的过程中,不断发现自我和提升自我,建立自信,主动反思,促进学生自我教育和主动发展。
2.教师评语。指教师在全面了解学生成长情况的基础上,围绕学生成长过程的突出表现,分析记录学生发展的信息,力求全面、客观、公正地反映学生的总体发展水平和个性特点。要重视以发展的眼光看待学生的成长,反映学生的变化;要突出正面引导,鼓励学生不断进步。
重要观测点计分评价
根据学生的学段和年龄特点,在综合素质评价五方面内容中,分别选取同样数量的能基本适用于全体学生、较好反映学生成长变化和综合素质发展情况,并具有较强代表性与典型性、可测量可评价的关键事项,作为学生综合素质评价的重要观测点,按学期进行计分,作为学生综合素质评价的结果之一,反映学生特长发展和个性化发展的重要方面。综合素质评价五方面重要观测点最高得分值均为20分,实行五方面分别计分且各学期每个方面得分可以累加;每个学期五方面得分不作汇总(即5个维度分开进行等级分评价)。
综合素质的等级评价
1.各县(区)要积极推行基于写实记录、评语评价和重要观测点计分评价的学生综合素质等级评价模式,根据学生综合素质发展的个体水平和相对差异分别赋予不同的等级,作为学生综合素质评价的结果。学校开展综合素质评定工作,每学期末举行一次。根据每学期末计分情况得出评价结果,分A、B、C、D、E五个等级:15-20分为A等,11-14分为B等,7-10分为C等,3-6分为D等,0-2分为E等。
初中学段结束时,将5个学期学生综合素质评价五方面内容得分分别汇总,分A、B、C、D、E五个等级:70-100分为A等,50-69分为B等,30-49分为C等,10-29分为D等,0-9分为E等。汇总后的得分作为学生初中毕业综合素质评价各方面总得分。
2.特殊情况的学生综合素质认定
由外省市转入本市就读的学生或在外省市就读回本市参加中考的初中应届毕业生,其综合素质评价相关信息由转出地的市级教育行政部门组织认定。市内转学、残疾学生、休复学等特殊情况的学生,其综合素质评价相关信息由所在县(区)教育行政部门组织认定。认定结果经公示无异议后,由学校导入信息平台。
05评价程序
1写实记录
在每学期的学习过程中,学生在家长或老师协助下,随时在信息平台录入个人写实记录。未经学校审核前学生可修改完善写实记录。采取“谁实施谁记录”方式的市(县、区)教育行政部门或学校在活动结束后应及时将学生参与情况记入信息平台。
2审阅遴选
班主任应定期审阅学生提交的写实记录,了解学生成长情况,并可在一定范围内向任课教师、学生公开;学期末班主任及有关教师应指导学生整理个人写实记录材料并遴选出不超过规定数量的具有代表性的重要活动记录和典型事实材料(包括计分的重要观测点达成情况),完善有关佐证材料。学生无某方面记录或事迹不突出的,可以减少数量或空缺。
3公示确认
每学期末,学校对遴选出来的不涉及个人隐私的写实记录材料(含重要观测点计分)在信息平台或教室、公示栏、校园网等显著位置集中进行公示。公示期为7天(不含节假日)。公示结束后,学生、班主任及有关教师要对确认无异议的个人写实记录进行签字确认,并统一在信息平台中及时提交审核。一经审核,相关记录不可更改。
4提交评语
原则上教师评价形成的评语经一定程序确认后由班主任统一导入信息平台。若学生和家长对评价结果有异议,应以书面形式向学校综评委员会提出申诉或复议,学校综评委员会应在收到申诉或复议之日起一周内给予书面答复,如学生和家长对学校综评委员会的复议仍有异议,可以通过正常的途径和程序向县区教育行政部门反映。学生自我评价由学生及其家长自行导入信息平台。
5形成档案
写实记录、重要观测点得分及评语等数据经审核后由信息平台汇总,形成学生个人综合素质评价档案材料。学生综合素质评价档案按照省的要求制定统一格式。提交给高中阶段学校使用的档案,作为其招生录取重要依据。
06综合素质评价档案的使用
(一)作为指导学生成长的依据。学校、教师和家长要充分利用写实记录材料,对学生成长过程进行科学分析,引导学生发现自我,建立自信,指导学生发扬优点,克服不足,明确努力方向,充分发挥评价过程的教育功能,促进学生健康、多样发展。
(二)作为学生毕业升学依据。将初中学生综合素质评价结果作为高中阶段学校招生录取的依据;高中阶段学校在录取时要根据当地考试招生政策和本校办学特色及人才培养要求,制定科学规范的综合素质评价体系和使用办法,提前向社会公布并报学校主管部门备案。在使用相关评价材料时,高中阶段学校可使用初中学校综合素质评价结果,也可组织专业人员对档案材料进行研究分析,采取集体评议等方式做出客观评价。学生综合素质评价情况将作为我市高中阶段学校自主招生的主要依据之一。
(三)作为规范学校办学的重要参考。市、县(区)教育行政部门要把学校开展学生综合素质评价情况作为规范学校办学的重要参考。学校和教师要根据学生综合素质评价改进教育教学行为,全面落实素质教育,提高管理和教育教学水平。各地要加强学生综合素质评价数据的分析应用,为区域教育发展和提升学校办学水平提供数据支撑。
07组织保障
(一)加强组织领导。惠州市教育局成立惠州市初中学生综合素质评价实施领导小组,市教育局基础教育科牵头,思政法规科、市教育科学研究院、体育卫生与艺术教育科等相关科室组成,其办公室设在市教育局基础教育科。各县(区)教育行政部门相应成立工作领导小组。各级教育部门和学校要高度重视,加强领导,精心组织,努力推进综合素质评价工作。要加强指导,协调各方面专业力量,为学校开展综合素质评价提供支持和帮助。要加强宣传引导,争取社会各界的理解与支持。要进一步加大经费投入力度,加强学生综合素质评价研究、培训和实施等方面的经费保障力度,为学校深入推进素质教育提供相应支撑。加强督导工作,将各级教育行政部门和学校开展综合素质评价工作纳入教育督导的重要内容,组织责任督学开展定期专项督导和日常检查指导。
(二)坚持常态化实施。学生综合素质评价由学校负责组织实施。学校要成立工作领导小组,建立健全学生成长指导和记录规章制度,明确本校提高学生综合素质的措施以及实施综合素质评价的具体要求和办法,建立实施综合素质评价责任制。学校要主动创造条件,深化课程改革,创新人才培养模式,广泛开展有利于学生成长的各类活动,为学生综合素质提升提供支撑。学校在考核管理中要纳入综合素质评价工作内容,激发全体教师参与综合素质评价工作的积极性。学校要成立学生综合素质评价工作领导小组,每个班级要建立由年级长、班主任、相关教师等组成的班级综合素质评价工作小组,具体负责所在班级综合素质评价工作。班级学生综合素质评价工作小组的成员给本班学生授课的时间不能少于1学期,对学生应有充分的了解,同时具备责任心和良好信誉。要注重在日常教育教学活动中,指导学生及时记录和收集整理有关材料,引导学生进行自我评价、自我教育和主动发展,避免集中突击。要充分发挥学校党、团、学生组织和家委会的作用。
(三)开展全员培训。将综合素质评价工作纳入教师全员培训内容,提高教师自身综合素质评价能力、指导学生做好综合素质评价相关工作的能力。要引导所有任课教师参与到综合素质评价过程中来,形成合力。要加强对信息平台使用的培训,使学校管理人员、教师、学生、家长等能够有效使用平台及时了解学生成长情况,做好人才培养工作。要着力提升教师科学应用综合素质评价档案因材施教、指引学生健康成长的能力。
(四)加强信息化管理。市、县教育部门应努力建设信息平台,做好与省学生综合素质评价信息管理平台的衔接工作。各县(区)教育行政部门要指导和督促学校积极应用信息平台开展学生综合素质评价。由外省(区、市)转学进入我市初中就读的学生,其综合素质评价信息经市教育行政部门认定后导入信息平台。
(五)建立健全监督机制。建立公示制度,学校要及时将综合素质评价的内容、标准、方法、程序、人员、规章制度等进行公示,提升综合素质评价工作的公开透明度;要完善学生综合素质评价材料的公示办法,既要保障学生合法权益与信息隐私,也要畅通举报渠道确保材料真实可信。建立申诉与复议制度,学生或其监护人等对评价结果或学校评价工作有异议的,可向学校提出申诉,学校要依法依规进行核查确认并反馈意见。各级教育行政部门要完善相应的监督机制,公开举报电话和网站。建立诚信责任追究制度,对弄虚作假者要按有关规定严肃处理,违反法律的要追究法律责任。
(六)系统推进基础教育学生综合素质评价工作。将初中学生综合素质评价与高中学生综合素质评价有序衔接起来,在制定标准和实施时要统筹设计、保持系统性和连贯性。鼓励有条件的县(区)积极探索开展小学生综合素质评价工作。
(七)本意见从2020年秋季入学的初一年级学生开始实施,试行期至2022年7月止。
【整理】谢志清

