5月14日15:00
优秀护士南方+打Call榜正式揭晓
5月14日,惠州优秀护士南方+打CALL榜正式揭晓。
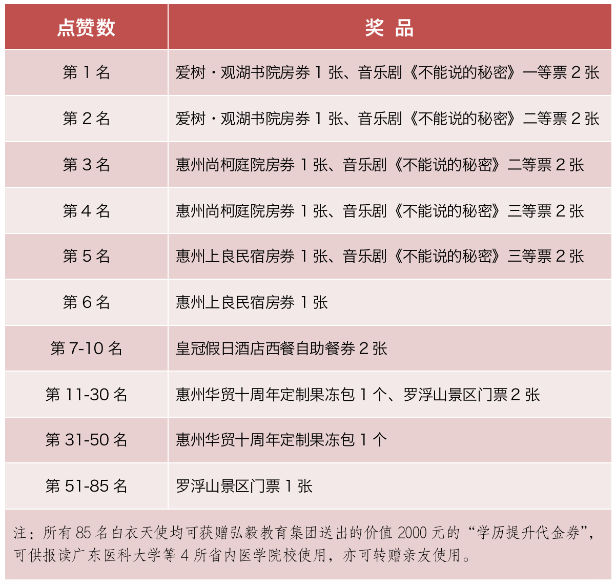
根据点赞数的不同,白衣天使们将获得由爱心单位特别奉献的不同奖品。点击打CALL榜,并根据正文介绍的方式领取奖品吧。
提醒:
本次惠州优秀护士南方+打Call榜,领奖时间至5月28日17:30截止,请各位白衣天使尽快安排时间领奖,如不方便可准备身份证明请朋友代领,逾期作废。谢谢支持!
联系人:刘晓娜,联系电话:(0752) 2187733
“传承红色基因,创新发展护理”,5月12日是国际护士节。日前,惠州卫生健康系统召开庆祝大会,表彰了2021年度28个省市优秀护理集体和85名省市优秀护士。

“世上没有从天而降的英雄,只有挺身而出的凡人。”惠州的护理工作者们,平日里是救死扶伤的白衣天使;疫情袭来时,他们是冲锋在前的勇敢战士。
为庆祝中国共产党成立100周年暨2021年5·12护士节,进一步传承红色革命精神,南方+惠州健康频道特别策划推出点赞活动,发起为惠州85名获2021年度省、市表彰的优秀护士点赞。点赞数靠前的,可获得由爱心单位特别奉献的丰厚奖品。
致敬白衣天使!为惠州这些2021年度优秀护士打CALL(可多选) 1.惠州市中心人民医院感染七区 刘婉云(省级优秀) 2.惠州市中心人民医院 古慧英 3.惠州市中心人民医院 石玲 4.惠州市中心人民医院 梁小平 5.惠州市中心人民医院 邹志娜 6.惠州市中心人民医院 谢燕娥 7.惠州市中心人民医院 王惠峰 8.惠州市中心人民医院 吴珊珊 9.惠州市中医医院肛肠科 张惠铭(省级优秀) 10.惠州市中医医院 吴莹 11.惠州市中医医院 王荣丽 12.惠州市中医医院 张舜华 13.惠州市第一人民医院急诊综合病区 薛倩茹(省级优秀) 14.惠州市第一人民医院 李存娣 15.惠州市第一人民医院 丁燕 16.惠州市第一人民医院 梁艳萍 17.惠州市第一人民医院 许妙婷 18.惠州市第二人民医院 李伟丽 19.惠州市第二人民医院 钟文凯 20.惠州市第一妇幼保健院新生儿科 黄丽婷(省级优秀) 21.惠州市第一妇幼保健院 赖勇英 22.惠州市第一妇幼保健院 黎玉香 23.惠州市第一妇幼保健院 赖辛娇 24.惠州市中心血站 黄琼瑜 25.惠州市皮防所 张宇华 26.惠州市职业病防治院 甘家蓉 27.惠州市120急救指挥中心 古建英 28.惠州卫生职业技术学院附属医院 邹仕丽 29.华康医院 周小玲 30.惠州市第三人民医院 陈伟花 31.惠州市第三人民医院 叶瑞华 32.惠州市第三人民医院 张秀淋 33.惠州市第三人民医院 罗宇华 34.惠州市第三人民医院 黄媚 35.惠州市第三人民医院 谢惠清 36.惠州市第三人民医院 郑晓薇 37.惠州市第二妇幼保健院 朱带娣 38.惠州市第二妇幼保健院 赵楠子 39.惠城区小金口人民医院 姚淑婷 40.惠城区中医医院 刘家怡 41.江北街道办事处社区卫生服务中心 张铃婉 42.江南街道办事处社区卫生服务中心 封金梅 43.横沥镇矮陂卫生院 黄贵玉 44.横沥镇中心卫生院 黄祝安 45.芦洲镇卫生院 童滟 46.惠州市第六人民医院 邹飞 47.惠州市第六人民医院 吴连月 48.惠阳区中医医院 陈湘云 49.惠阳区妇幼保健计划生育服务中心 曾素馨 50.淡水街道社区卫生服务中心 刘嘉宝 51.秋长街道社区卫生服务中心 李筠 52.平潭镇中心卫生院 尹添娣 53.惠阳三和医院 段娟平 54.惠阳三和医院 吕素群 55.惠阳区永湖镇中心卫生院 刘优玲 56.惠阳区镇隆镇中心卫生院 肖莉莉 57.惠东县人民医院 张慧琴 58.惠东县人民医院 练捷震 59.惠东县第二人民医院 蔡新兰 60.惠东县妇幼保健计划生育服务中心 吴彩芳 61.惠东县妇幼保健计划生育服务中心 吴敏 62.惠东县中医院 郭玉珠 63.惠东县第三人民医院 黄稳平 64.惠东县平海镇卫生院 温美娇 65.惠东县慢性病防治站 刘秀娟 66.惠东县黄埠镇卫生院 陈碧娜 67.博罗县人民医院 龙婷 68.博罗县妇幼保健计划生育服务中心 罗怡佳 69.博罗县中医医院 谢婷婷 70.博罗县长宁镇中心卫生院 罗银欢 71.博罗县石湾镇卫生院 钟静仪 72.博罗县湖镇镇响水卫生院 曾丽芳 73.博罗县杨村镇中心卫生院 黄友娣 74.广东省第三荣军医院 李冬霞 75.龙门县人民医院 陈钊怡 76.平陵街道社区卫生服务中心 彭丽芳 77.龙门县龙江镇卫生院 刘毅霞 78.龙门县永汉镇中心卫生院 黄莲英 79.市中大惠亚医院 夏冬梅 80.澳头社区卫生服务中心 刘秀浓 81.仲恺高新区人民医院 闻丽萍 82.仲恺高新区人民医院 巫凯彦 83.中信惠州医院 黄星青 84.陈江社区卫生服务中心 黄艳雅 85.潼侨镇卫生院 徐艳艳 提交
我们相信,疫情总有结束的一天,病例终将清零,但爱不会清零。
我们希望,在辛勤工作之余,这些白衣天使能和家人、朋友选一处静美之地度假,看一场演出,抑或是享一餐美食。毕竟,他们的角色不只是护士,也是子女、伴侣和父母。日夜守护人民健康的医护工作者,值得世间最深刻的感恩和最美好的事物。
点赞活动和奖品说明:
点赞时间为5月11日8:30至5月13日24时,活动期间每个IP限投一票,点赞排名结果将在5月14日公布。
结果公布后,获奖的白衣天使可到指定地点领取奖品(房券、餐券均为电子票券,届时将有专人联系提供)。

南方+惠州健康频道祝愿所有白衣天使节日快乐,健康幸福!
【出品】南方+惠州健康频道
【策划/文字】廖钰娴
【制图】糜朝霞
【联络】糜朝霞 吴丹萍 刘晓娜
【特别鸣谢】
罗浮山风景名胜区
惠州市保利文化艺术中心管理有限公司
惠州华贸天地
惠州皇冠假日酒店
惠州爱树·观湖书院
惠州上良民宿
惠州尚柯庭院
弘毅教育集团
(排名不分先后)

