6月19日晚,惠州市防控新冠肺炎疫情工作领导小组办公室疫情防控组发布通知,要求在疫情发生地等特定区域活动过的人员,应主动报告并尽快接受核酸检测。此外,深圳一例确诊病例的一位密接者在惠州,活动区域涉及佳兆业广场、港惠新天地、意生广场等多个公共场所,建议在相同时间到过相关场所的人员,尽快开展1次核酸检测。记者从惠州市卫生健康局最新获悉,该名密切接触者截至目前的两次核酸检测结果均为阴性。
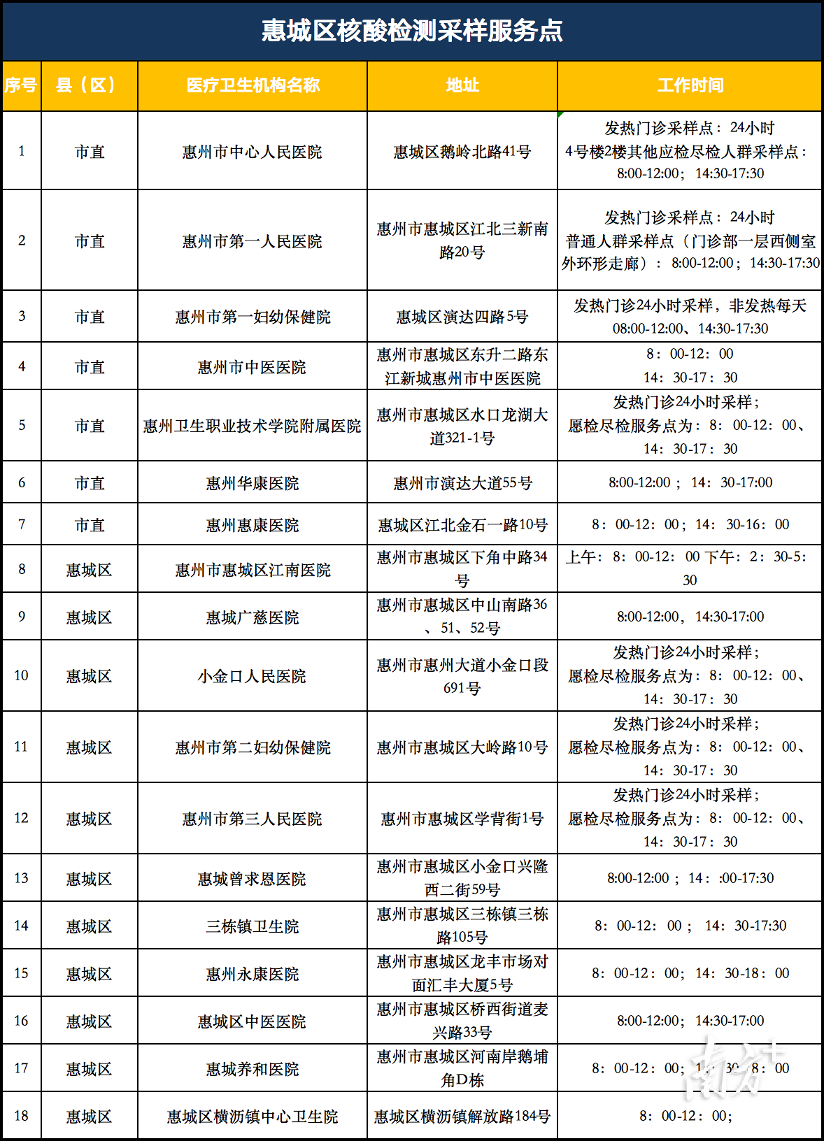
记者从惠州市卫生健康局了解到,惠城区目前共有18家医疗卫生机构开展核酸检测采样工作,市民可预约后前往接受核酸检测。具体名单如下:

通知发出后,不少市民连夜主动前往集中检测点接受核酸检测,各医疗机构的核酸检测业务需求也变得“火爆”。惠州市第一人民医院医务部副主任冯旭晖告诉记者,该院当晚放出的4000个核酸检测号源,已在晚上10时前被全部预约完毕。考虑到惠州市疾控中心已发布相关预警信息,为了最大限度满足群众需求,决定临时增加了1300个号源供市民预约。
按应急预案的要求,惠州市第一人民医院连夜对室内的采样区域进行拓展,并把室外等候场地也进行了扩容,作出相应应急措施,确保6月20日上午12点前,基本满足前来医院采样的个人需求。
平日里平均每天只有1000多个核酸检测号源的惠州市中医医院,在该通告发出后,号源也临时增至平时7200个。为了应对核酸检测需求增加,该院增设了一个采样点,增派人员到现场支援,目前,核酸检测和疫苗接种工作都有序开展。

20日上午10时许,惠州市第一人民医院发出通知表示,该院当天核酸采集已满负荷,需要当天采核酸的人员请到市里其他采集点采集。
6月20日,惠州发布第14号疫情防控通告,要求自2021年6月21日零时起,惠州机场、铁路站场、汽车客运站对所有进站的人员开展“健康码”、行程经历、核酸检测阴性证明查验。
不少没有预约到号源的市民,纷纷到医院门急诊挂号,试图开具核酸检测单。对此,冯旭辉表示,为确保正常的诊疗秩序,避免浪费挤兑医疗资源,医院并不向无接触史、无症状的普通市民提供门急诊现场开核酸检测的服务,建议市民可以关注各区临时采样点的开放时间和注意事项,或自行通过医院公众号预约检测。
为方便“愿检尽检”人群检测核酸,减少排队环节,惠州市中心人民医院于6月20日正式启用“愿检尽检核酸检测线上自助开单、缴费”服务平台,市民只需关注该院微信公众号,按照流程指引填写相关信息、线上缴费后,便可到该院南湖院区核酸采样前台出示手机二维码,手机扫一扫打印条码即可进行采样。
【记者】廖钰娴
【通讯员】惠卫宣 郑海燕 李丽萍 林斐

