08-19 14:40发布
【8月19日惠城区再临时增设“黄码”专区采样点】
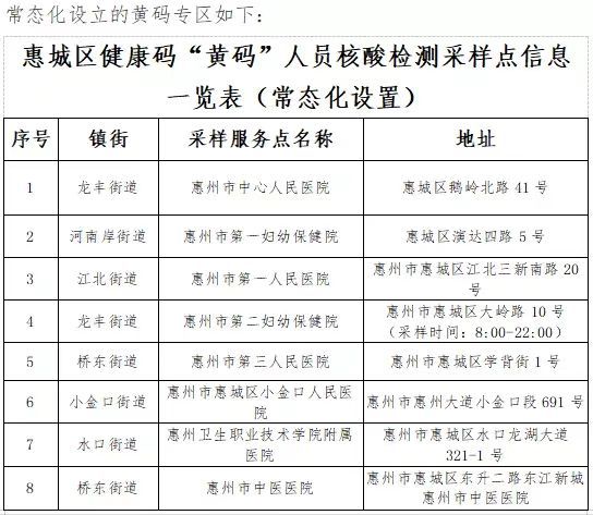
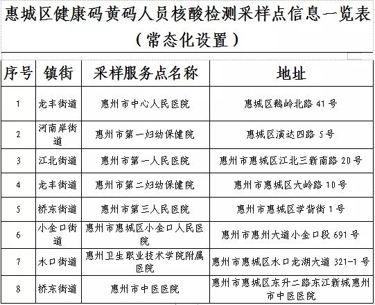
惠城区定于8月19日开展第二轮全员新冠肺炎核酸筛查工作。为方便“黄码”人员就近采样,临时增设67个“黄码”专区采样点(详见附表),采样时间为2022年8月19日8点至23点。
请被赋予“黄码”的人员做好个人防护,前往“黄码”专区采样点进行核酸检测。






08-19 13:54发布
【为何没去过涉疫地区仍被赋“黄码”?惠州官方权威解答来了】
截至19日14时,惠州自16日以来发生的本土疫情已累计报告5例新冠肺炎确诊病例。当前,惠州全市各地正开展全员核酸检测或大规模核酸检测,并对“黄码”人员开设了专用检测通道。
在此次疫情中,惠州市民对于“黄码”的赋予和解除有着不少疑问。针对这些问题,南方+整理了惠州市防控办、市卫生健康局等相关部门给出的部分权威答复。
1、没有去过涉疫地区,为什么会被赋予“黄码”?
答:赋黄码是各级各部门按照疫情防控工作的要求分工协作进行的,主要是针对去过有疫情风险场所、可能接触过疫情风险人员的健康管理措施。被赋黄码有以下几种可能性:
1.与阳性病例涉及的重点场所或区域在一定时空范围内有交集;
2.与阳性病例接触过的人员在重点场所或区域在一定时空范围内有交集。
2、“黄码”人员名单是怎样得出的?
答:“黄码”人员名单是根据流行病学调查,综合工信部门、社区和疾控部门的数据计算得出。疫情期间,特别要妥善管理好个人的电子账户、通信工具、身份证件等,防止因通信账户转让他人使用后未及时注销,或个人身份证非法外借他人乘车购票、住宿登记等情况而影响赋码的精准性。如发现个人通信卡被盗用、冒用情形,应及时向运营商核实,并向公安机关报警。
3、核酸阴性结果在有效期24小时内,但仍为黄码,怎么办?
答:部分群众的核酸检测结果虽然在24小时有效期之内,但由于采样时间早于赋黄码时间,因此仍是黄码。这时再进行核酸采样结果阴性后,就能转绿。
举例:比如小林在10时核酸采样,当天16时出结果为阴性,但是在这中间6个小时内疫情有所变化,疾控部门在中午12时决定给小林赋黄码。那么即便16时得到阴性结果,也是赋黄码之前采样的结果,不能作为转绿的依据,需要再次进行核酸检测。
4、被赋“黄码”后应该怎么办?
答:①立即向社区、单位报备,配合社区排查管理。
②实施居家健康监测,非必要不外出。
③按短信要求在做好自我防护的情况下,完成核酸检测。
如短信要求3天2检,须在3天内进行2次核酸检测,2次核酸检测间隔须24小时以上。需要特别注意的是,若第1次检测结果为阴性,健康码只是短暂转为“绿码”,1天后将再次转为“黄码”,提示市民须按要求进行第2次检测。如两次核酸检测结果均为阴性,健康码才正式转为“绿码”。
如短信要求7天3检,则需要在健康码转为黄码后第1天、第3天和第7天(第1次与第2次应间隔24小时)进行检测。如3次检测均为阴性,则正式转为绿码。
ps:请被赋予黄码人员,切勿前往大规模核酸检测点,请做好个人防护前往具有黄码专用检测通道的医疗机构进行核酸检测。
4、被赋“黄码”时人在市外省外怎么办?
答:如在市外省外进行核酸检测的,需要待当地将核酸检测结果上传至“国家政务服务平台”,“粤康码”平台每小时会进行一次接口访问,获取到核酸检测阴性结果后即可转绿。
但由于少数省市不会将大规模人群核酸检测(免费)数据上传到“国家政务服务平台”,建议在外省亟须转码的人员,到当地可将核酸检测结果上传至“国家政务服务平台”的正规医疗检测机构接受核酸检测。
08-18 12:31
【惠州多人再被赋“黄码”,市防控办:按要求检测阴性将正式“转绿”】
8月18日上午,惠州不少市民健康码再次变成“黄码”,同时收到惠州市新冠肺炎防控办发来的短信提醒,要求尽快凭码到附近黄码核酸检测点进行检测。
南方+记者从惠州市防控办最新了解到,为防止疫情扩散,惠州于8月18日上午对近期行程涉及疫情重点区域的人员进行“3天2检”的第二次黄码赋码。市卫生健康提醒,如果市民被赋黄码,请不必恐慌,主动做好以下几点,黄码将自动解除:
①立即向社区报告,配合社区排查管理;
②实施居家健康监测,非必要不外出;
③按短信要求完成核酸检测。
如短信要求3天2检,须在3天内进行2次核酸检测,2次核酸检测间隔须24小时以上。需要特别注意的是,若第1次检测结果为阴性,健康码只是短暂转为“绿码”,1天后将再次转为“黄码”,提示市民须按要求进行第2次检测。如两次核酸检测结果均为阴性,健康码才正式转为“绿码”。
如短信要求7天3检,则需要在健康码转为黄码后第1天、第3天和第7天(第1次与第2次应间隔24小时)进行检测。如3次检测均为阴性,则正式转为绿码。

目前,惠城区江北街道已公布黄码人员最新核酸采样点,一共6个,分别位于佳兆业广场、鹅潭公园、第一小学对面空地、水北小学、惠州市第二妇幼保健院江北分院和江北社区卫生服务中心。
【江北街道黄码人员核酸采样点】

↓↓↓识别二维码加入惠州健康读者群,第一时间获知更多疫情信息

08-17 11:58
【惠城区临时增设“黄码”专区采样点】



08-17 11:07
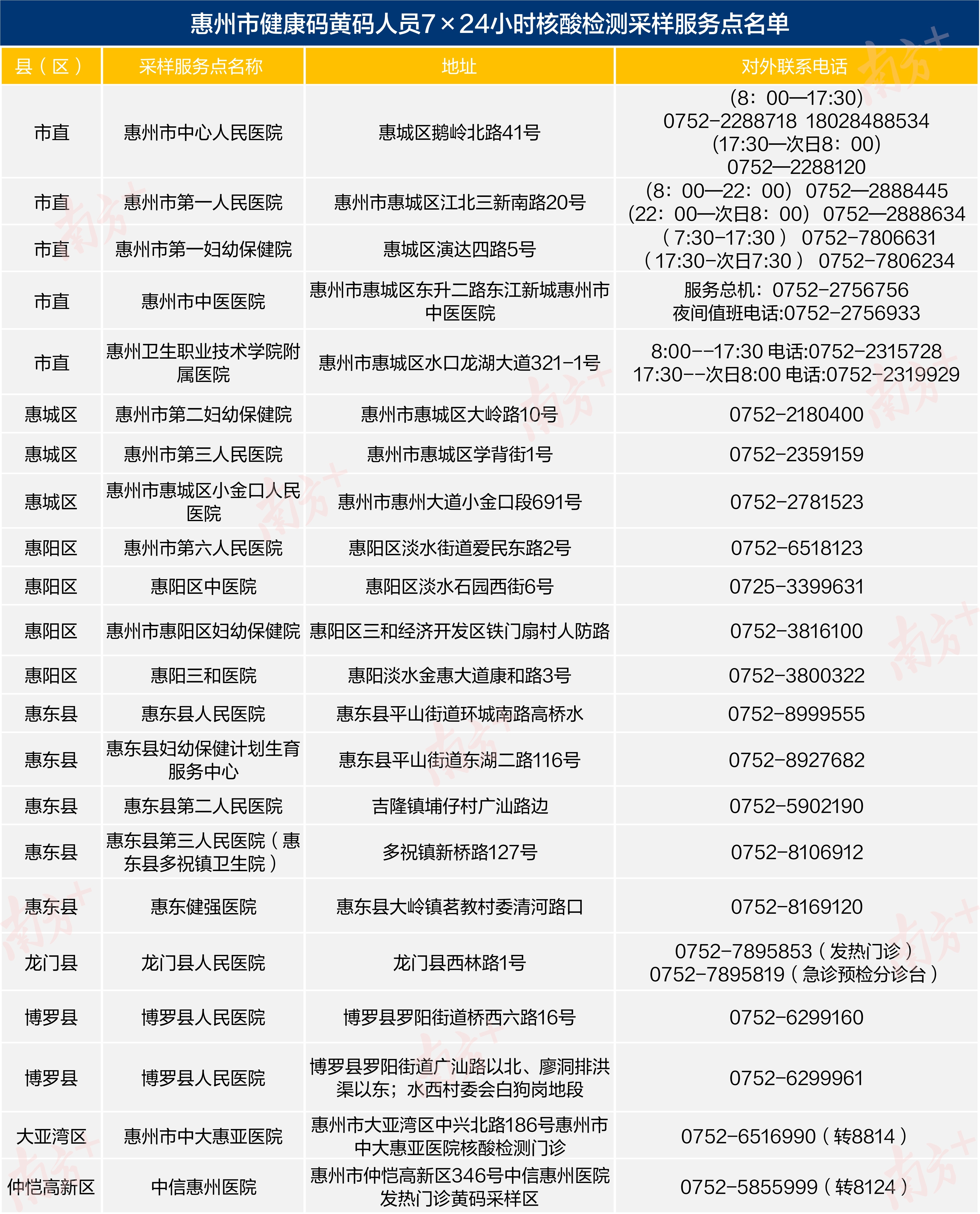
【惠州全市设22个“黄码”核酸检测采样点】
记者从惠州市卫生健康局最新权威获悉,惠州全市各县区目前已设有22个黄码人员核酸检测采样服务点,可为健康码黄码人员提供24小时采样服务。

【来源】惠州市卫生健康局
08-17 09:16
【行程涉及惠州防疫重点区域,健康码将变“黄”】

在8月16日晚报告1例确诊病例后,17日凌晨,惠州不少市民收到市新冠肺炎防控办发出的手机短信——“您近期行程涉及疫情防控重点区域,您的健康码将被赋予‘黄码’。”

一旦出现“黄码”怎么办?惠州市卫生健康局提醒,如果您被赋黄码,请务必做到以下2点:
1.立即向所在社区报备。
2.在做好自我防护的情况下,前往附近黄码快速检测专区完成3天2检。
在广东省内完成核酸检测,待核酸检测机构将核酸检测数据上传至粤康码后,1-2小时左右黄码自动解除。若有疑问,可致电对应城市12345热线。
温馨提示
若第1次检测结果为阴性,健康码将短暂转为“绿码”,其后再次转为“黄码”,提示市民须按要求进行第2次检测。如两次核酸检测结果均为阴性,则健康码将正式转为“绿码”。
相关报道>>>
【记者】廖钰娴 卢慧
【制图】钟仁敏

