江门中考成绩今日放榜。据悉,今年江门将对中考总分770分以上的考生成绩进行屏蔽。各校录取线如何划定?江门各学校中考成绩如何?欢迎锁定南方+江门频道关注最新中考资讯。
江门各高中录取分数线

江门各初中分数被屏蔽考生已知人数(持续更新)
景贤学校:3人(另有136人保送江门一中)
怡福中学:2人(另有37人保送江门一中)
江门二中:2人(另有122人保送江门一中)
江门市实验中学:1人(另有37人保送江门一中)
培英初中:1人(另有23人保送江门一中)
新会葵城中学:51人
开平市金山中学:14人
开平风采华侨中学:1人
江门广德实验学校:11人
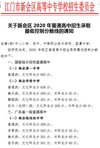
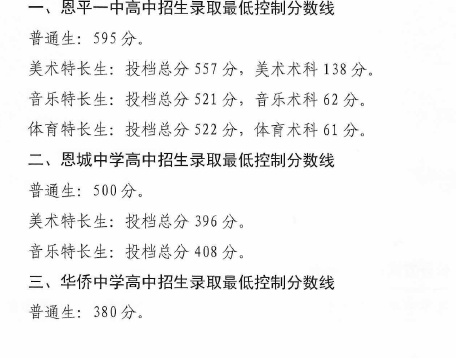
附:新会及鹤山各校完整录取分数线





6日 17:20
培英初中有1名考生被屏蔽
记者获悉,培英初中有1名考生被屏蔽成绩,名字为黄楠。另外,该校共有24人免试保送江门一中,其中1人弃保,参加中考。目前,该校已统计共有35人(含推荐生)考上江门一中,其上线人数居蓬江区直学校第四。
6日 16:22
江门市实验中学1名考生被屏蔽
今年江门市实验中学有1名考生徐双被屏蔽。目前学校有53名学生(含37名推荐生)超过江门一中录取分数线。
戳链接看#学霸套路#
6日 14:42
江门广德实验学校2020届中考喜报
亮点一:770分以上屏蔽生11人,分别是张睿思、廖亮欣、李沛达、郭孟语、刘嘉颐、谭玥、李焯宇、潘睿、冯俊皓、陈宇扬、李浩佳;
亮点二:高分人数和占比再创新高,720分以上74人,占总人数31.5%;700分以上100人,占总人数42.6%;680分以上120人,占总人数51.1%;
亮点三:屏蔽生除外,单科满分(不含体育)共18人次,陈襄炫英语满分(120分),刘倚晴政治满分(70分),彭彦铖、张志豪化学满分(80分),赖雨泽历史满分(70分);
亮点四:体育有131人满分,满分率55.7%,级平均分58.49。
(记者/黄烨倩;通讯员/罗晓露)
6日 13:17
江门一中特制纪念版录取通知书来啦,请考生查收!(注意:正式录取通知书将由江门市招办统一打印发出。)(图/蓝斌)


6日
8月6日江门中考放榜,葵城中学有51位考生被屏蔽,人数位列全市第一。
戳链接看#学霸套路#
6日 12:42
记者从培英高中了解到,该校录取分数线已经划定,其中普通类为669分;体艺特长生分数线分为美术、体育、音乐舞蹈四个类别。具体如下:
美术——术科资格线70分,文化550分,综合分583分;
体育——术科资格线27分,文化530分,综合分352分;
音乐——术科资格线75分,文化550分,综合分642分;
舞蹈——术科资格线70分,文化520分,综合分630分。
(记者:黄烨倩;通讯员:曾丽嫦)
6日 12:14
记者从开平市教育局获悉,目前已知金山中学屏蔽优秀生14人,风采华侨中学1人。
戳链接看#学霸套路#
6日 12:12
记者从新会葵城中学获悉,目前该校被屏蔽成绩的学生有51人。
6日 12:09
江门二中被屏蔽成绩的2名考生为九(10)班的陈键洲、任和。
戳链接看#学霸套路#
6日 11:23
开平市金山中学14名考生被屏蔽成绩
记者从开平市金山中学获悉,目前该校被屏蔽成绩的学生有14人。
6日 11:14
江门二中(公办)的录取分数线为657分
江门市教育局透露,江门二中(公办)的录取分数线为657分。
6日 11:12
江门二中目前已知有2名考生被屏蔽成绩
据了解,江门二中目前已知有2名考生被屏蔽成绩。另外,江门二中此前已有122名初三学生免试保送江门一中。
6日 11:05
怡福中学有超100名学生(含保送生)超江门一中录取分数线
据了解,怡福中学有37人被推荐到江门市第一中学,其中2人参加中考,成绩均被屏蔽。37人中,有5人进入江门一中创新班。据初步统计,目前该校已有超100名学生(含保送生)超江门一中录取分数线。
戳链接看#学霸套路#
6日 10:50
据了解,福泉奥林匹克学校共有23名初三优秀学子保送至江门一中,其中有15名考进创新班。
6日 10:45
培英高中录取分数线为669分
江门市教育局透露,培英高中的录取分数线为669分。
6日 10:43
怡福中学2名考生成绩被屏蔽
怡福中学被屏蔽成绩的2名考生是九(六)班的康馨月和九(六)班的钟佳杭。
6日 10:15
江门一中录取分数线为713分
记者从江门市教育局了解到,江门一中录取分数线为713分。
6日 10:14
景贤学校目前已知有3名考生被屏蔽成绩
据了解,景贤学校目前已知有3名考生被屏蔽成绩,均来自九(15)班,他们分别是:文善瞳、李燕然、梁竞毅。另外,该校此前已有136名初三学生免试保送江门一中,其中,有31名学生考进江门一中创新班。
戳链接看#学霸套路#
6日 9:59
高中招生录取分两个批次
据了解,今年招生录取与去年基本一致,都是根据考生成绩和报考志愿进行投档录取。在招生录取方面,有普通高中及中等职业学校两个录取批次,其中普通高中学校只录取参加江门统一组织的2020年初中毕业生学业考试的考生。
第一批为普通高中录取,主要分两个阶段进行:第一阶段是国家级示范性普通高中、省一级普通高中;第二阶段是一般普通高中学校。时间安排在8月6日-7日。
第二批是中等职业学校(含技工学校),录取原则按广东省教育厅、广东省人力资源和社会保障厅、广东省招生委员会有关文件执行。时间安排在8月17日-9月30日,中职录取统一在省中招平台录取。
6日 9:55
记者获悉,江门广德实验学校目前有11名考生被屏蔽成绩,怡福中学目前有2名考生被屏蔽成绩。
如何才能第一时间查询到成绩?
以下关键信息你需要清楚
8月6日上午9:30,江门市招生办将通过相关途径向初三考生公布中考成绩。考生可登录http://jmzhjy.jiangmen.cn:81/zk/cjcx/index.jsp 输入“准考证号码”和“密码”进行查询,或关注“江门教育”公众号,点击对话框页面底部“微查询”,输入“准考证号码”“姓名”和“验证码”查询。
江门市教育局透露,今年将对中考总分770分以上的考生成绩进行屏蔽(今年中考成绩仍按原始分进行统计,考试成绩总分满分为840分),该部分考生将在查询系统里查到自己的成绩为“优秀”。被屏蔽成绩的考生将按其所填报的志愿正常录取,对录取不会有任何影响。
【撰文】黄烨倩 戴惠甜 钟惠琳 郑琦 李霭莹

