

去医院看病
最烦的就是排长队
移动支付帮我们解决了缴费的大烦恼
以前广州只有少数医院
开通医保移动支付
现在好消息来了
广州117家医院都支持医保移动支付了
其中从化的医院也可以用哦
(文末附医院名单)

绑定超简单
参保人可通过人脸识别
实名认证、绑定社保卡
即可体验医保移动支付


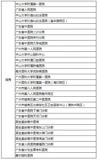
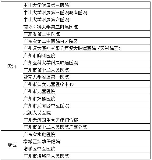
117家医院实现医保移动支付
广州市医疗保险服务中心(以下称“市医保中心”)有关负责人介绍,截至2019年2月已在越秀、海珠、荔湾、天河、白云、黄埔、南沙、番禺、从化、花都、增城区11个行政区的117家医保定点医院实现移动支付服务。
截至2019年1月,共有约40万参保人完成支付绑定手续,结算医疗费用约5677多万元,患者缴费时间大幅缩短,有效缓解了医院人满为患的现象。


(医保移动支付流程图)

市医保中心表示,参保人可以关注“我的社保卡”微信公众号或者“我的电子社保卡”支付宝生活号,进行人脸识别绑定社保卡。绑定成功后,广州市民只需关注就诊医院公众号或生活号,即可在线上挂号时,直接选择微信医保结算或支付宝医保结算。

手机绑定社保卡有多简单
下面小编就手把手教你
全程不用输入社保卡/银行卡账号
或手机号码
对于“手癌”和“密码盲”来说
真是太方便不过了!

广州微信绑定社保卡总流程:
在微信关注“我的社保卡”公众号,点击底部右侧“我的”—“绑定社保卡”:
1.选择参保地为“广州”;
2.输入支付密码、人脸识别确认本人操作;
3.识别成功后,授权绑定即可。
01
搜索公众号“我的社保卡”

02
点击右下角“我的”
选择“绑定医保卡”菜单

03
输入参保地

04
输入支付密码
人脸识别确认本人操作


05
识别成功后,授权绑定即可

绑定成功后,
广州市民只需关注就诊医院公众号,
即可在线上挂号时,
直接选择微信医保结算。

广州支付宝绑定社保卡总流程:
在支付宝关注“我的电子社保卡”生活号,点击顶部左侧“电子社保卡”:
1.选择参保地为“广州”;
2.选择“开始认证”,人脸识别确认本人操作;
3.识别成功后,授权绑定即可。
01
在支付宝关注
“我的电子社保卡”生活号;

02
点击顶部左侧“电子社保卡”

03
选择参保地为“广州”

04
选择“开始认证”
人脸识别确认本人操作


05
识别成功后,授权绑定即可

绑定成功后,
广州市民只需关注就诊医院生活号,
即可在线上挂号时,
直接选择支付宝医保结算。
特别提醒:
有不少人发现,微信、支付宝绑定后,在可支付的医院里面就显示一家医院?说好的不是117家医院可提供移动支付么?为何只显示一家?对此,市医保服务中心表示,去到具体的医院,根据医院的指引是能够使用微信或支付宝支付的,只是微信和支付宝本身没有在自己的app上对其他医院进行推广。
市医保服务中心还提醒各位市民,由于部分医院医保移动支付业务处于上线期,会根据实际业务情况进行系统调整。如果您在使用时遇到因系统调整导致暂时无法使用移动支付的情况,需参照医院指引办理相关医保业务。
117家可提供移动支付服务的
医保定点医院名单
↓↓↓






来源:广州日报
网络编辑:刘芳
审核:黄丽敏

