“东西南北中,发财还是到广东!”
10月10日,第十五届中国国际中小企业博览会高峰论坛上,南方日报南方经济智库与中博会组委会秘书处联合发布《广东营商环境评估报告(2018)》。

这是南方日报智库产品又一次在国际高端论坛大篇幅演讲发布。中博会是亚太地区最具影响力,也是我国规模最大、规格最高的中小企业博览会。其开幕首日召开的高峰论坛,邀请到工信部、广东省政府领导、阿联酋经济部副部长、联合国工业发展组织执行干事、古巴共和国工业第一副部长等等政要,以及阿里巴巴、浪潮集团等企业高层,全国各省区市、中外企业家和媒体记者逾700人出席论坛。


南方报业传媒集团副总编辑、南方新闻网总裁、南方+客户端总裁胡键现场介绍《评估报告》亮点。《评估报告》聚焦战略性新兴产业,关注民营经济发展,围绕其中的“头部企业”、创新型企业等展开调研,重点分析中小企业发展现状和各类政策效果,总结成效、查找问题、提出建议,推动政策落实。

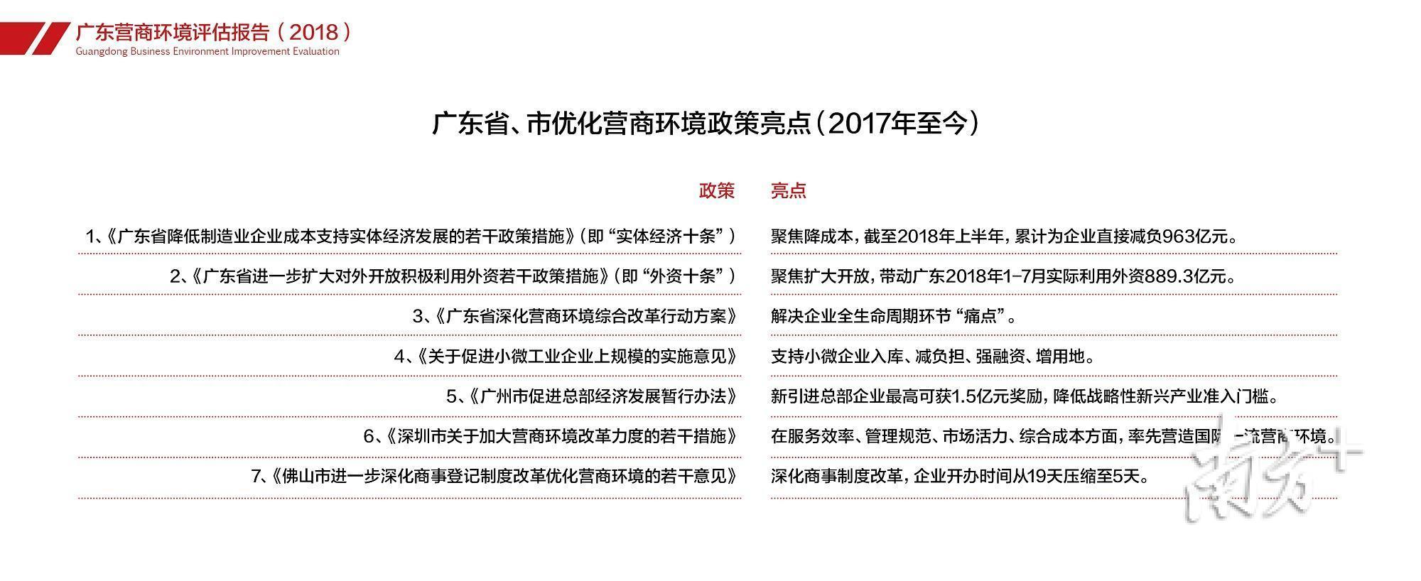
《评估报告》显示,2017年底以来,广东省在贯彻落实十九大精神的过程中,密集出台了“实体经济十条”、“外资十条”等含金量很高的政策。这些政策充分体现了“广东特色”——坚持问题导向、需求导向、结果导向。

比如,“实体经济十条”修订版重点解决企业用地成本等突出问题;“外资十条”修订版重点解决外资企业财税、用地、引进人才等突出问题。
比如,在开办环节,广东自贸试验区仅需3-5个工作日就能开办企业;到今年底,全省也将达到这一目标。在审批环节,广州市、深圳市等政府投资类工程建设项目审批时间压缩至90个工作日以内。

经济运行的结果最能说明问题。《评估报告》指出,广东新旧动能加速转换,2018年上半年,广东先进制造业增加值占全省规模以上工业比重55.7%,对增长的贡献率达到了74.4%。
南方日报此次发布的《评估报告》指出,近一年来,全球高端经济要素加速在广东聚集。7个世界500强或全球行业“龙头”投资的“百亿美元级”大项目落户广东。

广东企业的发展态势也很好。近3年,广东新增6家世界500强企业,均为民营企业。至2018年,广东已有12家企业入围世界500强,总量全国第二。
广东市场活力与内生动力增强的势头日益明显,冲击世界500强的“预备队”潜力充足。2018中国企业500强区域研发强度排名中,广东企业以3.3%的研发强度在所有区域中明显领先。

战略性新兴产业新增长点正加快形成。目前,广东数字经济指数排名全国第一,海洋经济、生物医药、新能源汽车、高端装备等产业发展居全国前列。
今年7月,中国首例重化工行业外商独资项目落户广东,德国巴斯夫集团宣布将其全球第三大精细化工一体化基地落户湛江。这是广东率先放宽外资准入的亮点。
2018年1-7月,瑞典、英国、日本、德国等发达国家在广东投资增速很快,瑞典增长了12.7倍,英国增长了93.8%,日本增长了52.8%,德国增长了49.1%。调研中,华南美国商会、中国欧盟商会认为,广东营商环境有很大提升,多项政策有力提振企业信心。

粤港澳大湾区的建设也给广东带来全新的重大机遇。广深港高铁开通了,港珠澳大桥通车在即,大湾区“1小时生活圈”逐步形成。调研中,香港四个主要商会认为,粤港澳合作前景更加令人期待。

今年5月上线的“粤省事”小程序,就是其中重要创新成果。上线仅前三个月,已推出12种高频证照应用,提供266项审批事项和便民政务服务。其中110项事项实现零跑动,156项事项最多跑一次。
“粤省事”还与广东权威信息发布平台“南方+”实现了无缝链接、紧密联动,优势更加明显。

继两期“实体经济十条”落实情况评估报告获得各方好评后,这是南方评估再一次针对营商环境发布评估报告。
南方日报社南方评估由省领导“点题”成立,依托南方报业传媒智库矩阵资源,覆盖广东省21地市,拥有广东省调研网络、独家渠道、权威资源等多项核心优势,从事政府、企业决策落实情况的第三方评估、调研工作。
——今年2月,南方评估对“实体经济十条”落实情况推出评估报告,获7位省领导批示,要求加强政策进一步落实。
——3月,省政府围绕评估报告,出台相关工作方案,七提评估报告,为评估报告提出的9个问题部署解决举措,明确执行部门。
——9月,“实体经济十条”修订版对外发布,发布会透露,该新政是结合南方日报社等第三方评估反映的情况,提出的一批力度更大、作用更精准的创新性举措。
【策划统筹】谢思佳 苏力
【记者】陈晓 苏力
【摄影】吴伟洪
【校对】杨远云

