
年薪20-30万!松山湖公办中小学现面向全国特聘教师,来这里,不仅能拥有广阔的发展平台,还配备可拎包入住的教师工作用房,子女更能享有从幼儿园到高中的优质教育资源!
南邻香港、深圳,北靠广州,松山湖高新技术产业开发区位于东莞地理几何中心,坐落于粤港澳大湾区的黄金腹地,是广深港澳科技创新走廊重要节点,聚集国家高新技术企业311家,新型研发机构33家,国家级孵化器14家,各类人才突破9.9万名,院士数量达30名。松山湖致力为人才服务,同时又努力培养优秀人才。

圆梦松山湖畔,奏响教育华章,来松山湖,不仅能获得优厚薪酬待遇,更有广阔的发展平台。
10月至11月,园区多所公办学校乘着秋意先后走进了华东师范大学、上海师范大学、西北师范大学、西南大学和华中师范大学举行了专场招聘会。


为进一步吸纳更多的教育人才,松山湖再次面向全国优秀教师、优秀毕业生发出“英雄帖”,你心动了吗?12月5-6日东莞本地专场招聘,诚邀全国优秀英才报考,共聚美丽松山湖!
招聘时间:12月5-6日
招聘地点:松山湖第一小学
一、工资待遇
被聘用者为特聘教师,年薪20万-30万元,比同级别编制教师至少高出10%。
【其他待遇】
1.拥有教师工作用房,可拎包入住
符合条件的,还可以申请两房一厅的人才房!

教师宿舍实拍
2.扎根松山湖,享受好教育
子女享有从幼儿园到高中的优质教育资源。
3.与优秀者同行,三年成就自我
园区各学校名师荟萃,拥有国家、省、市各类名师百人以上,占比超过20%,百余名教育引领者助你专业成长。

教师办公室休息区
4.广阔的发展平台
园区鼓励教师专业发展,先后出台《松山湖(生态园)教师专业发展奖励办法(试行)》、《松山湖(生态园)名师工程建设实施方案(试行)》等文件,具有完善的名师发展体系,多样化的培训学习平台,教科研氛围浓厚。同时,各学校一直走在教育教学改革的前沿。天高任鸟飞,海阔凭鱼跃。松山湖教育的广阔舞台为你呈现。

教师活动室
二、招聘对象和条件
(一)招聘对象
1.毕业生:国家统招计划录取全日制普通高校本科(学士)及以上学历应届毕业生。港澳学习、国外留学归来人员报考,报考时毕业未满1年的视为应届毕业生,已满1年的视为社会人员。
2.社会人员:中小学教师须为全日制普通高校本科(学士)及以上学历,特别优秀者可适当放宽条件至本科学历(具体放宽条件可致电应聘学校咨询)。

(二)报考条件
1.基本条件
(1)具有中华人民共和国国籍,享有公民的政治权利,具备良好的思想品质和职业道德,遵纪守法,品行端正;
(2)身体健康,能胜任应聘岗位的工作;
(3)符合招聘岗位所要求的其他特定条件;
(4)涉嫌违法违纪,正在接受审查尚未作出结论的,或其它不符合事业单位招聘条件的人员,不接受其报名。
2.具体条件
(1)年龄要求。社会人员年龄一般在40周岁以下,年龄计算截止到2021年6月30日。应届毕业生不设年龄限制。
(2)教师资格证要求(教学岗位)。全日制硕士研究生学历以上人员可暂不提供教师资格证或认定教师资格所需的各科合格成绩,2021届本科毕业生(含师范生和非师范生)报考须具备:
①教师资格类别认定需要层次的中小学和幼儿园教师资格考试(笔试)合格证明材料,或按国家规定师范生可认定教师资格的教育学、心理学和实习成绩;
②《普通话水平测试等级证书》(二级乙等及以上)。其他人员须取得相应层次的教师资格证。所有未取得教师资格或未取得相应层次教师资格考生,一经录用聘任,原则上须在一年内取得相应层次教师资格证;对一年内未能取得相应层次教师资格证的,延迟一年试用期和转正;对两年内未能取得相应层次教师资格证的,退出教学岗位。

三、岗位详情&报名链接
(注:之前已投递过简历的应聘者无须重复投递。)
1、松山湖中心小学
报名链接:https://www.wjx.cn/m/98022528.aspx

2、松山湖实验小学
报名链接:https://www.wjx.cn/jq/98410563.aspx

3、松山湖第一小学
报名链接:https://www.wjx.cn/jq/93330051.aspx
4、松山湖第二小学
报名链接:https://www.wjx.cn/m/95991952.aspx

5、松山湖实验中学
报名链接:https://www.wjx.cn/jq/98460457.aspx

6、松山湖北区学校
报名链接:https://www.wjx.cn/jq/95630147.aspx

7、东莞市青少年活动中心松山湖分中心
报名链接:https://www.wjx.cn/m/93325896.aspx

8、松山湖横沥实验学校
报名链接:https://www.wjx.cn/jq/96222256.aspx

9、松山湖实验中学集团东坑中学
报名链接:https://www.wjx.cn/m/98076289.aspx

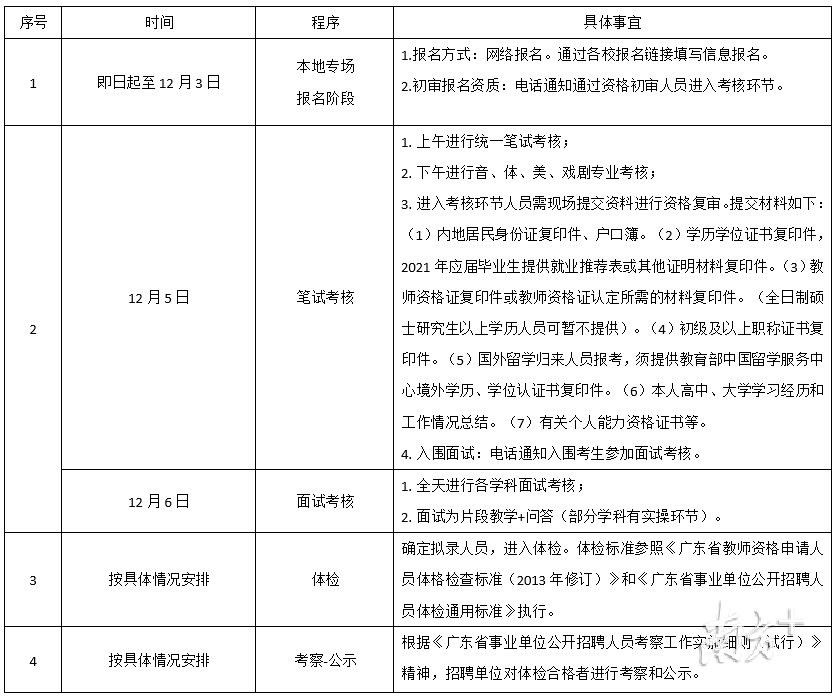
四、招聘程序(本地专场-东莞)
招聘程序:报名—资格审核—统一考核—体检—考察—公示等。(注:入围考核环节的考生,将以电话通知。

【撰文】刘慧茹 陈启亮

