
发布HUAWEI Health 5.0,打造运动健康科学实验室,开辟运动健康体验区……今年的开发者大会期间,华为一系列举动聚焦升级智能穿戴与运动健康设备,加快深耕运动健康产业的步伐。12月24日,运动健康行业赛(华为专场)决赛即将在松山湖拉开序幕,15支项目队伍参与路演,竞争月底总决赛的入场券。

运动健康行业赛(华为专场)是第九届中国创新创业大赛大中小企业融通专业赛(华为专场)暨2020年松山湖创新创业大赛(下称“创赛”)中的六大分赛场之一,自10月份正式启动以来,共吸引100多个参赛项目积极参与。经过近2个月的层层选拔,共15个项目成功入围决赛,范围涵盖智能医疗可穿戴产品、智能诊断仪、健康监测仪、家庭健康管理、核酸即时检测等多个领域。

华为溪流背坡村。
随着社会生活水平的提高,运动健康逐渐成为产业发展的新风向。今年以来,新冠疫情的爆发,更是引起全球对大健康产业的高度重视。在这一风口上,华为陆续向市场推出7款腕上智能穿戴产品,赢得消费者广泛好评。

华为开发者大会期间的运动健康体验区。
9月份举行的2020年华为开发者大会(Together)期间,华为发布HUAWEI Health 5.0,进一步开放设备的软硬件能力,充分为合作伙伴赋能,降低开发门槛。与此同时,华为终端有限公司与国家体育总局体育信息中心、松山湖管委会、万科集团等多方达成合作,计划在松山湖成立“华为运动健康科学实验室”,为科技创新及产业发展提供重要支撑平台。从一系列举动中,可洞悉华为加快吸布局运动健康产业的愿景。

华为运动健康科学实验室签约仪式。
而在本届行业赛中,华为以聚焦完善智能运动健康生态产业链条为最终目的,鼓励和带动创新型企业共享创新资源、释放技术需求,进而形成合作共赢、协同创新、共建生态的业务机制,并探索大小企业精准对接的良性发展模式。
比赛结束后,获奖者不仅有机会享受松山湖管委会及华为提供的丰厚资金奖励、免租金场地支持,同时有机会成为华为生态合作伙伴,精准对接华为享受云资源、营销资源等精准服务。
运动健康行业赛·决赛详情:
一.比赛时间:12月24日(9:00-12:00 13:30-17:00)
二.比赛地点:万汇云谷科技产业园·A区7号楼路演中心
三.比赛流程:
09:00-09:30 签到
09:35-09:40 会议背景及嘉宾介绍
09:40-10:40 1、2、3号路演项目
10:40-12:00 4、5、6、7号路演项目
12:00-13:30 午餐
13:30-14:30 8、9、10号路演项目
14:30-15:30 11、12、13号路演项目
15:30-16:10 14、15号路演项目
16:10-16:20 宣布结果、公证人员致公证词、颁奖典礼
16:20-16:25 主持人开场及介绍领导嘉宾
16:25-16:40 领导嘉宾致辞
16:40-17:00 公布获奖情况及颁奖
17:00 全体人员合影留念
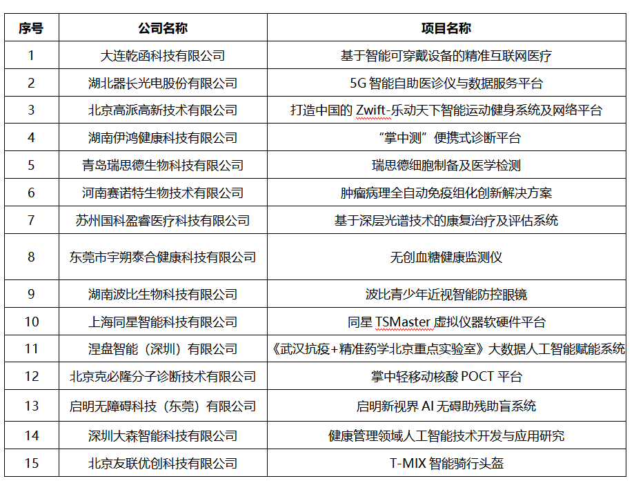
四.项目名单【排名不分先后,路演顺序根据现场抽签决定】
决赛路演项目名单

【见习记者】张珊珊
【记者】张仕婷
【制图】孙沛川

