注意啦!
珠海这些户政业务办理窗口搬迁啦!
办事前咨询清楚别白跑!
市公安局17日召开新闻发布会介绍了过去1年公安机关服务窗口进驻行政服务中心情况。到2019年底,全市共29个派出所户政窗口、居住证窗口进驻区、镇(街)行政服务中心。有6个派出所户政窗口、居住证窗口已从派出所剥离整合成3个地区综合服务中心。各分局其他审批服务事项也基本与派出所户政窗口一起进驻到各区行政服务中心。市公安局和香洲、拱北口岸分局共81项涉企审批服务事项全部进驻市行政服务中心。
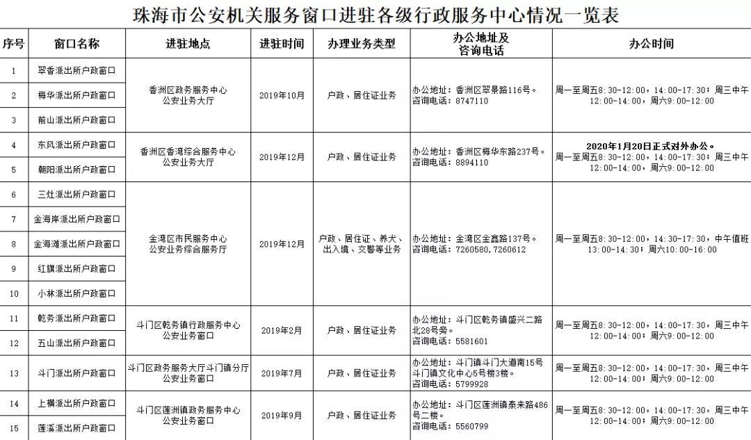
珠海市公安机关服务窗口进驻各级行政服务中心地址电话一览表


(进驻时间以实际为准)
分散的服务窗口整合在一起,既解决了过去户籍窗口警力资源分配不合理、窗口忙闲不均的问题,又解决了服务标准不够统一、工作不够规范的问题。
整合后的窗口效率大幅度提升,办理临时身份证,只要手续齐全就可立等可取。金湾分局辖区5个派出所户政窗口进驻前,共有15名户籍民警和辅警,每入每天办理业务约20件,进驻后,户籍民警和辅警比进驻前总数还少3人,每人每天办理业务约28件,办事效率提升了40%,群众排队等候时间平均缩短了三分之一。
新闻发布会上,
还公布了最新消息,
珠海有两个派出所户政业务窗口迁移
东风、朝阳派出所户政业务窗口搬迁
东风派出所、朝阳派出所的户政业务办理窗口计划下周一(20日)搬迁到香湾市民艺术中心旁的香湾街道综治中心一层服务大厅。

目前相关公安业务办理区域还在紧锣密鼓地开展设备调试安装。由于搬迁计划受设备调试和装修进度影响,因此近期市民如有需要前往相关派出所办理户政业务,可先致电确认原办理点是否停办。正式启用后,大厅内除了人工受理窗口,还会配备一批相关自助设备提升办理效能。
朝阳派出所咨询电话
0756-8640725
东风派出所咨询电话
0756-8640914
香湾综合服务中心公安业务大厅咨询电话
0756-8894110
香湾市民艺术中心地址
梅华路东侧、海虹路北侧,公交海虹总站旁

南溪所、明珠所旁设置了户政业务窗口
据了解,户政窗口搬迁并非一刀切,一切以方便市民为前提。本侠了解到,前山街道范围内有前山派出所、南溪派出所、明珠派出所三个派出所。由于辖区面积大,人口多,为了方便市民,南溪派出所与明珠派出所都在派出所旁设置了户政业务的办理窗口,成为前山街道政务服务中心分中心。

南溪派出所户政业务办理窗口
上述两个派出所辖区居民的户政业务可就近在这两个派出所办理,无需前往前山街道政务服务中心公安业务大厅。
此外,万山派出所、担杆派出所、桂山派出所仍保留户政业务窗口。
斗门公安业务进驻区镇行政服务中心
目前,斗门区4个镇级公安业务大厅都可办理户籍、身份证、居住证等户政业务。斗门区级公安业务大厅还可办理养犬登记、印章缴销和查询、网络安全审核、技防管理等业务。

此外,为方便上班族办理公安业务,各公安业务大厅还增加了周三中午和周六上午两个受理业务的时间段,加班加点为群众服务。想要在周六上午办理业务的群众需提前预约。
温馨提示
市民可以通过“珠海公安”微信公众号、“粤省事”微信小程序提前预约办理相关业务或上传资料,节约办理时间,部分办理点为方便市民还延长办理时间,具体可拨打电话咨询。
转发提醒身边亲友!
【文字】陈颖 何进
【图片】陈颖 曾遥
【来源】珠海传媒集团

