4月18日,在东莞市2022年就业创业和人才服务工作会议上,3家获评2021年省级家政服务龙头企业、1家省级家政服务诚信示范企业以及东莞市第一批31个“南粤家政”基层服务站获得授牌。此举进一步打响了“南粤家政 品质莞家”品牌,着力解决家政服务业长期存在的“找不到、不规范、不满意”痛点难题问题,为群众提供品质家政服务。
强化龙头带动
树立诚信标杆
为推动东莞家政服务行业发展壮大,近年来东莞市积极扶持培育家政龙头企业和诚信示范企业,并积极申报省级认定。
目前东莞已有智通到家(2020年度认定)、尚伊家、合创快洁到家和仁康护理院4家省级家政服务龙头企业,以及合创快洁到家(2020年度认定)、舒洁环境科技2家省级家政服务诚信示范企业。这些企业成为了东莞家政行业企业标杆,发挥了在家政从业人员技能培训、促进就业等方面的示范带动作用,进一步促进家政服务供给能力和质量提高,推动家政行业产业的标准化、体系化、规模化发展。例如:智通到家率先实行“员工制”模式,参与制定了多项省家政服务标准;尚伊家引进新加坡家政行业员工制的运营经验,全流程把控服务质量。

31个基层服务站亮相
打造“15分钟家政服务圈”
“南粤家政”基层服务站建设是东莞市人力资源社会保障局2021年以来着力推动的民心工程之一,主要是以满足社区居民需求为导向,以“公益性+市场化”为基本原则,在全市建设集“服务+培训+就业+调解”于一体的“一站式”基层家政服务站,致力打造“15分钟家政服务圈”,塑造“南粤家政 品质莞家”品牌效应,实现群众在家门口享受全链条式家政服务。
2021年已建设31市级“南粤家政”基层服务站,基本覆盖各镇街(园区)。2022年,力争在全市建设达66个。获得“东莞市‘南粤家政’基层服务站”授牌的服务站,将提供每年10万元的建设经费补贴。

建设“南粤家政 品质莞家”品牌
当前东莞正处于“双万”新起点,为满足大众对美好生活的需求,日前东莞市出台了《关于推动东莞市“南粤家政”工程高质量发展的实施意见》(东三项办〔2021〕7号),提出打造“南粤家政 品质莞家”工作品牌,全方位推动“南粤家政”工程高质量发展,致力培育优化产业、落实民生工程。务求到2025年,开展家政职业技能培训5.9万人次,促进4.6万人次以上稳定和新增就业创业,充分发挥家政服务在促就业、扩内需、惠民生方面的作用。重点推动“四个体系”“四项服务”“四个平台”建设:
一是建设“四个体系”。通过推行家政服务人员“放心码”、推进诚信企业建设,建设“信用体系”筑牢根基;通过完善多元技能评价标准、家政服务标准和管理标准,建设“标准体系”树立标杆;通过扶持家政企业发展、培育员工制家政企业、发展新业态新模式等措施,结合东莞智能家居产业发展推动“人工+智能”“护具+服务”,建设“产业体系”扩大供给;通过扩大人才供给、推行社区服务、提供权益保障等措施,建设“保障体系”提升质量。
二是完善“四项服务”。通过母婴培训、居家服务、养老服务、医护服务等四个重点项目,培育适应不同层次家政需求的家政服务队伍,突显特色家政服务,有侧重推动“品质莞家”见实见效。
三是搭建“四个平台”。通过建设“南粤家政”培养示范平台、综合服务平台、交流合作平台、行业发展平台等平台建设促进家政服务业健康高质量发展,强抓手推进“品质莞家”聚力增效。
【相关情况】
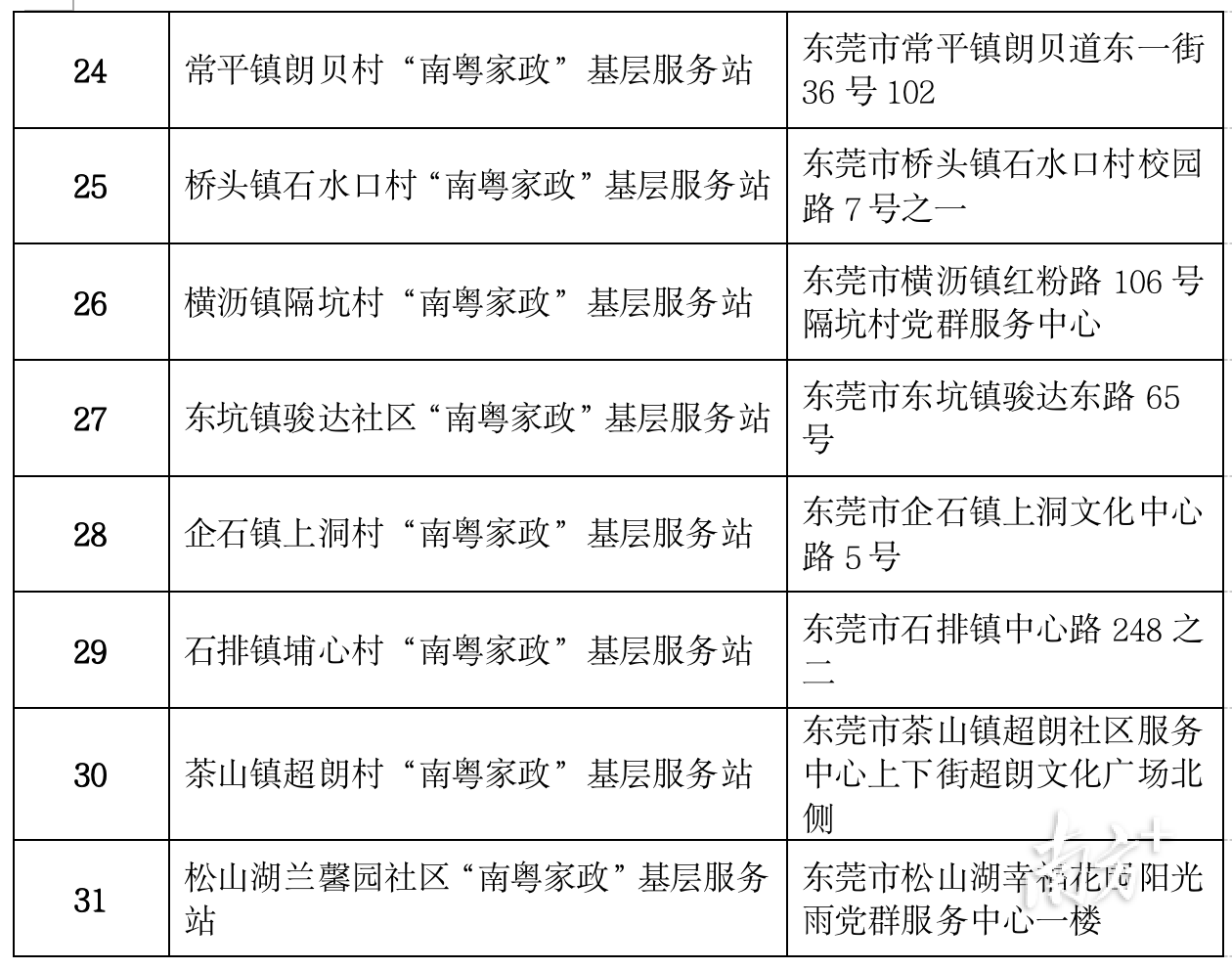
东莞市第一批“南粤家政”基层服务站名单(31个)




【记者】章倩倩 龚名扬
【来源】东莞市人力资源和社会保障局


