近两天,博罗县园洲镇卫生院副院长茹国钦的电话响个不停,“平均一分钟接一个电话”,茹国钦说。来电者问的都是同一个问题——“有中药吗?”
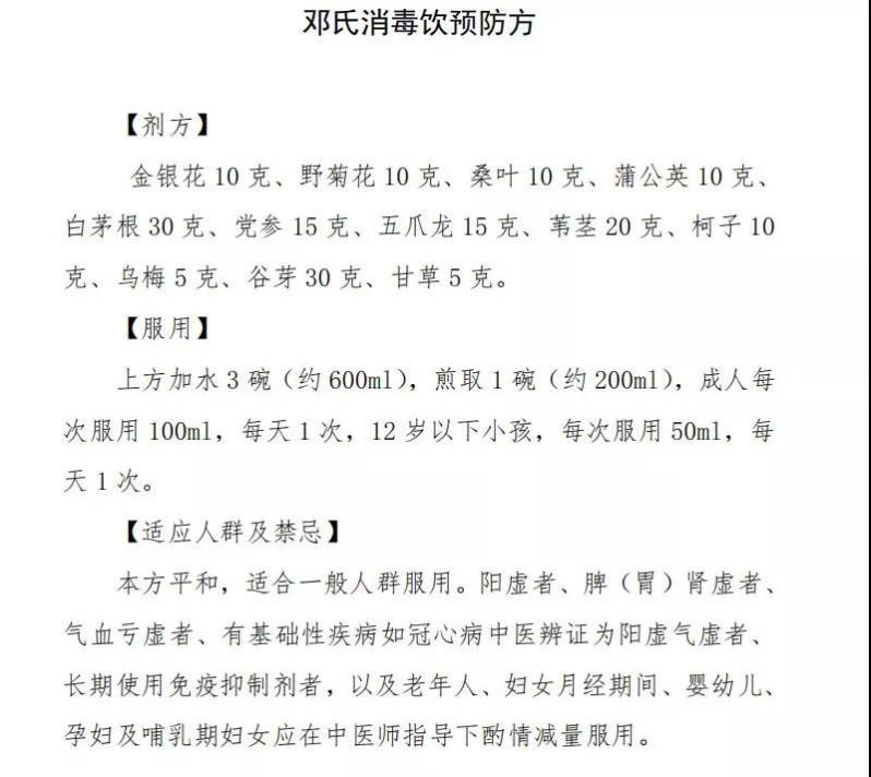
备受关注的这款中药是“邓氏清毒饮预防方”。据了解,该药方是国医大师邓铁涛教授学术继承人、广州中医药大学博士生导师刘小斌教授受博罗县中医医院委托,结合本次疫情特点和博罗实际,经多次研究调试制定的,用于提高群众自身免疫力,有效预防流感,一定程度上降低感染病毒性肺炎风险。

2月16日,博罗县疫情防控领导小组办公室下发《关于在全县推广“邓氏清毒饮预防方” 中药汤剂的通知》,要求在全县范围内推广。

“鉴于中医医药在流行性感冒和病毒性肺炎等呼吸道疾病预防上能起到一定效果,现将‘邓氏清毒饮预防方’在全县范围内推广。”《通知》指出,全县共设置 11 个拥有全自动煎药包装设备的供应点,其中就包括茹国钦所在的园洲镇卫生院。

同时,《通知》也鼓励更多符合条件的中医医疗机构积极参与,为广大市民和各类群体提供购买药材、购买汤剂或代煎汤剂等服务。广大市民在服用后可自行扫码填写服用情况调查表,服用情况将反馈到广州中医药大学研发团队进行监测和分析。

据南方+此前报道(视频|倍感温暖!博罗向隔离人群派发防疫用品),自疫情发生以来,博罗县中医医院紧急调试制作该方汤剂,陆续向全县各医疗机构、密切接触者和医学观察者、一线医护人员、一线排查人员和环卫工人发放。截至2月16日,已累计发放超过10万份。据悉,博罗还将为部分复工复产的企业免费提供防疫中药。
博罗县11家代煎机构咨询专线
“邓氏清毒饮预防方”在全县范围内推广后,相关代煎机构收到咨询电话不断,为更快捷的回复群众需求,博罗县提供了各机构的专线咨询电话:
博罗县中医医院:0752-6220920
长宁镇中心卫生院:0752-6892217
石湾镇卫生院:0752-6116299
博罗县第二人民医院(杨村镇中心卫生院):0752-6166455
龙溪镇街道社区卫生服务中心:0752-6672256
湖镇镇卫生院:0752-6659936
罗阳街道社区卫生服务中心:0752-6290213
园洲镇卫生院:18026628082
博罗博惠中医院:13532110201
华君堂中医门诊部:0752-6261689
象山药王谷:15767351341
【记者】廖钰娴

