6月10日,由中共东莞市委宣传部指导,东莞市文广旅体局、东莞市教育局主办,东莞展览馆承办,东莞图书馆、东莞玉兰大剧院管委会协办的《弦歌不辍 薪火相传——华南教育丰碑“坪石先生”专题展》在东莞展览馆三楼专题展厅开幕。

该展览是东莞喜迎党的二十大系列活动之一,是落实省政府规划建设华南教育历史研学基地工作的精品力作,也是继“容庚与东莞”大型系列展览之后对历史人文资源的深入挖掘和集中展示,是持续推进“品质文化之都”建设、加快建设文化强市的重点展览项目。
烽火年代里做“逆行者”
延续教育火种
抗日战争时期,国立中山大学、私立岭南大学等华南高校为存续教育火种烽火逆行、回迁粤北,艰苦办学,是与西南联大并存且影响深远的高校群落之一,在中国近代教育史及华南地区抗战史上书写了浓墨华章。一批心怀家国的教育先师怀着抗战必胜的信念,汇聚粤北坪石,坚守教坛、默默耕耘,被尊称为“坪石先生”。

《弦歌不辍 薪火相传——华南教育丰碑“坪石先生”专题展》,立足“史”与“人”的深层次融合展示,首次把华南抗日教育史放在全中国抗日的大背景中进行系统的梳理展示,生动再现了全国高校整体西迁的形势下,华南诸校“晚迁早归、烽火逆行”的艰苦历程以及对稳定社会、安定人心、激励抗战士气所发挥的重要作用。

展览完整展现了华南高校从内迁到烽火逆行回迁粤北的全过程,系统地回答了“为什么外迁”“为什么回迁”的问题,展现师生始终坚持学术报国,迁徙不忘沿路调研考察,为当地经济、文化和卫生事业作出杰出贡献。

国立中山大学东迁坪石路线示意图:1940年8月,国立中山大学从云南澄江启程,经滇、黔、桂、湘、粤五省纵横数千里,回迁粤北,形成以坪石为中心,跨越广东、湖南两省的办学格局。
艰苦环境下敢于开拓
作出积极贡献
展览翔实呈现了“坪石先生”于烽火中办学、治学、教学的艰苦历程及卓越成就,他们守护、赓续了华南教育的火种,保存了今天中大、华工、华师、华农等重要高校的历史根脉;创新、丰富了华南的学术成果,在经济学、史学、地理学、民族学、核物理学、农学等领域引领当时国内学术前沿;培养、输送了抗战和建设的人才,为民族的解放、国家的富强贡献了青春和热血,深刻诠释了粤北华南教育的价值和意义。

展览全面整理了18名莞籍“坪石先生”和18名莞籍“坪石学子”资料,以其坪石故事、生平事迹、学术成就及与家乡的联系,体现教育薪火的本土传承。

实物展示:1943年《国立中山大学现状》仿制件,记录莞籍“坪石先生”邓植仪任中大教务处教务长、农科研究所主任、图书委员会主席、学生贷金委会委员等要职(广东省立中山图书馆提供)。
重现抗战期间粤港澳学校互助办学、共同存续教育火种,强化粤港澳共有的华南教育历史记忆和情感共鸣,展现了部分华南高校迁往港澳又回迁粤北的过程,以及港澳华侨青年内地借读、“学有所教”的历史,有利于唤醒粤港澳三地共同记忆,增强文化认同感,增强港澳青年对祖国的向心力。

实物展示:抗战时期部分迁至粤北的中高等院校徽章
展览通过深刻体现“坪石先生”在烽火办学、治学、教学的艰苦历程及卓越成就,展现了他们对恢复和发展战时广东乃至港澳地区的高等教育、开展抗日民主运动、推动粤北地区教育文化和社会的发展作出的积极贡献,提炼弘扬了“以教育兴邦、以学术报国”的爱国主义精神,对引领为人师者铭记教育初心、激励后世学人拳拳报国之志、唤起粤港澳三地共同记忆、助力新时期教育事业的传承与发展具有重要的现实意义和实践意义。



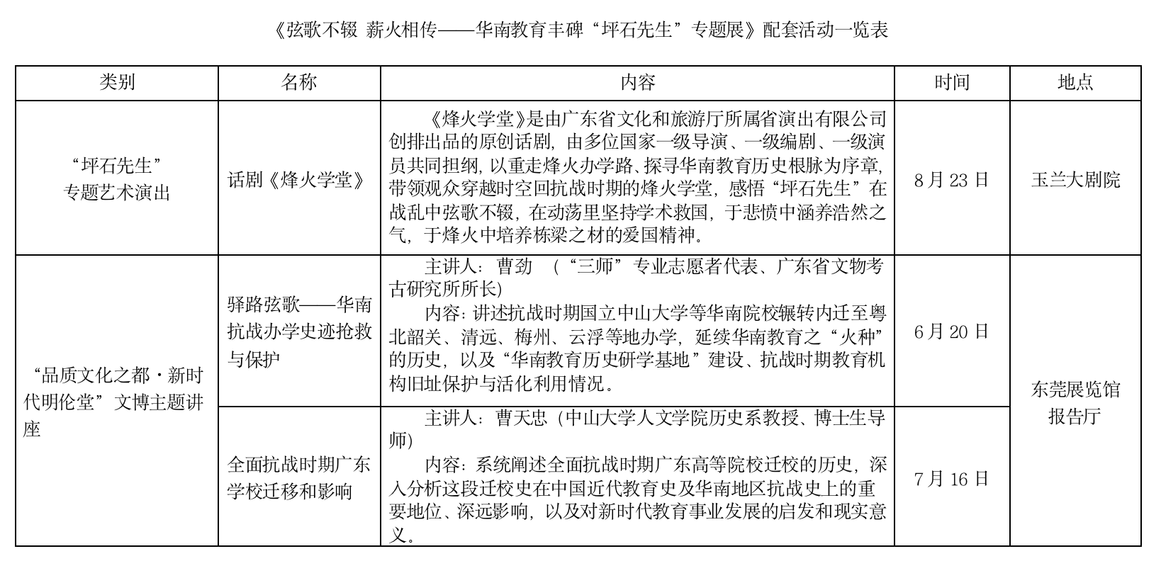
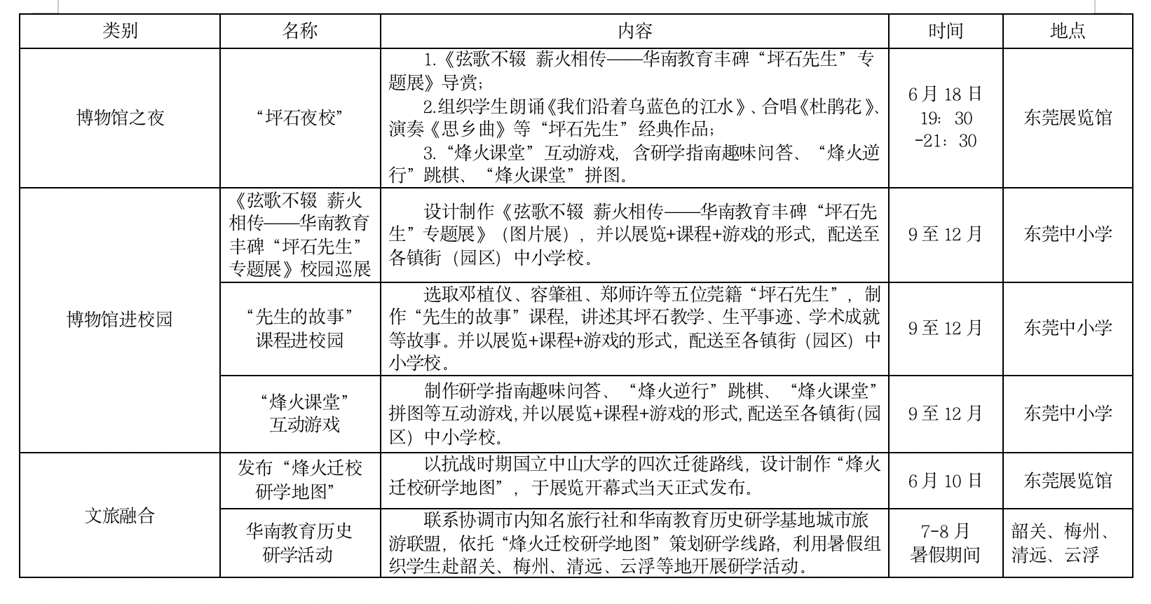
展讯:
《弦歌不辍 薪火相传——华南教育丰碑“坪石先生”专题展》
地点:东莞展览馆三楼
展期:6月10日至9月10日
你将会看到“先生档案”,从200余件史料档案、其中不乏首次展出的“坪石先生”手稿、“坪石学子”日记中,深度了解先生生平、学术和烽火岁月中的感人事迹;你将从视、听、感多个维度,感受“先生风骨”,包括观看艺术浮雕、阅读先生语录、聆听《思乡曲》《杜鹃花》等先生艺术作品,真实感悟先生的气质、才情和思想。
你将重历“烽火课堂”、参加“坪石夜校”,在“杉树皮作屋顶、黄泥批荡作墙”的校舍中,感受烽火岁月“读书报国”的爱国之情。你将有机会收到“先生文创”!共有5个系列16种,其中有以“坪石先生”赠予当地村民的围巾为蓝本,设计了“先生围巾”,有怀旧帆布包、坪石怀旧影杯垫、练习本等,用文创承载“坪石先生”精神。
还有精彩系列活动,不容错过!



【记者】章倩倩 龚名扬
【图片】龚名扬
部分图片来自受访者


