惠州3个县入选全国示范名单,新型城镇化建设有望提速。
近日,国家发改委发布《关于加快开展县城城镇化补短板强弱项工作的通知》,在湖北、长江三角洲区域、粤港澳大湾区和其他东中部都市圈地区,兼顾西部和东北地区,选择120个县及县级市开展县城新型城镇化建设示范工作。南方日报、南方+记者留意到,广东共有10个县及县级市入选,其中惠州占了3个。
此次广东入选名单包括惠东县、博罗县、新兴县、佛冈县、东源县、海丰县、龙门县、饶平县、阳春市、台山市。惠州的3个县——惠东、博罗、龙门全部榜上有名。

“切实加大中央财政性资金等政策支持力度,支持其围绕县城城镇化补短板强弱项项目范畴,启动建设示范性项目,创新资金投入方式与运营模式。”该通知明确。
同时,省级发展改革委要周密组织、加强指导,科学制定本省份落实方案,指导县城新型城镇化建设示范地区制定示范方案,明确建设任务、要素保障和组织实施等事项,并加强项目检查督导。各市县要加快开展项目谋划与储备,注重加强关联项目之间的协同配套,做好项目审批核准备案和规划、用地、环评等前期工作,并将符合条件项目动态录入国家重大建设项目库,扎实推进项目建设实施,确保项目合规落地见效。
该通知还提出,各地区要统筹配置城镇化补短板强弱项工作的公共资源,重点投向县城(县政府驻地镇或街道及其实际建设连接到的居委会所辖区域)新型城镇化建设,并在布局建设各类公共设施时,注重做好与邻近地级市城区同类设施的衔接配套。
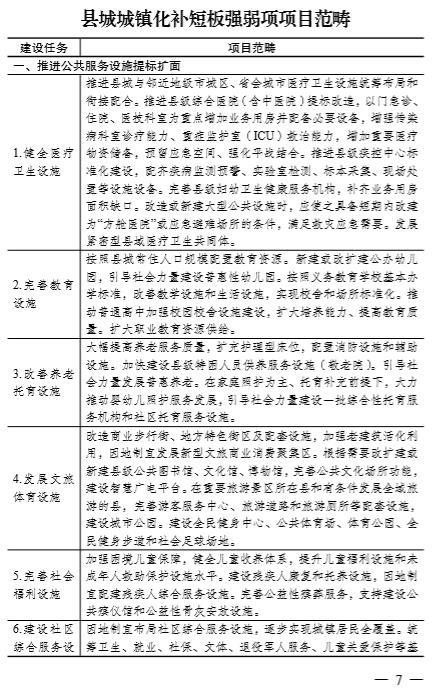
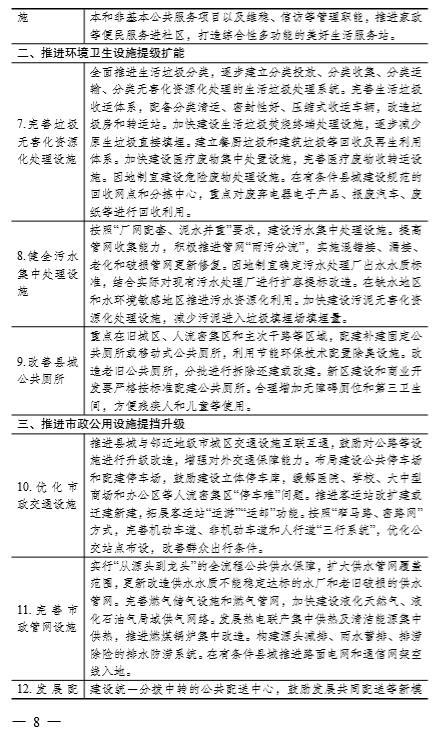
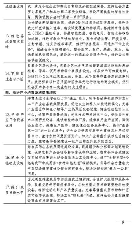
通知要求,各地区要瞄准市场不能有效配置资源、需要政府支持引导的公共领域,聚力推进17项建设任务。围绕公共服务设施提标扩面,优化医疗卫生设施、教育设施、养老托育设施、文旅体育设施、社会福利设施和社区综合服务设施。围绕环境卫生设施提级扩能,完善垃圾无害化资源化处理设施、污水集中处理设施和县城公共厕所。围绕市政公用设施提挡升级,推进市政交通设施、市政管网设施、配送投递设施、老旧小区更新改造和县城智慧化改造。围绕产业培育设施提质增效,完善产业平台配套设施、冷链物流设施和农贸市场。



【记者】周欢

