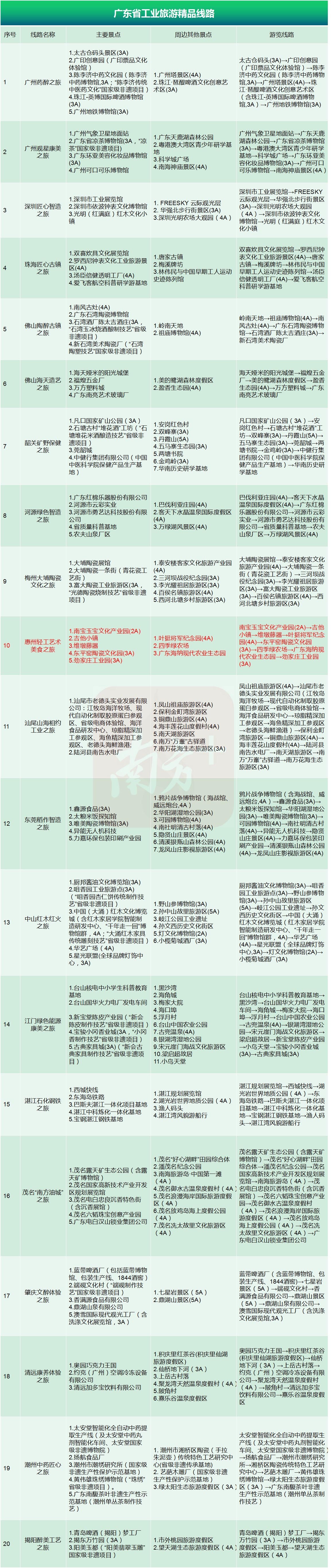
4日,广东省文化和旅游厅、广东省工业和信息厅联合发布20条广东省工业旅游精品线路,涵盖广州、深圳、珠海等18个地市。其中惠州轻工艺术美食之旅线路上榜,串联了吉他小镇、维墩藤器、东平窑和劲家庄等极具代表性的工业旅游景点。
正逢暑假,家长们不让带着孩子来打卡惠州轻工艺术美食之旅,让孩子在游览过程中亲身体验惠州工业文化资源,感受惠州工业文化和工匠精神。

知多D
广东拥有雄厚的工业发展基础和深厚的工业文化底蕴,工业旅游资源丰富,随着大众旅游、全域旅游时代的到来,保护利用好这些资源发展工业旅游大有可为,其发展潜力和市场前景十分可观。

据统计,目前广东全省首批工业旅游资源项目共127个,其中工业遗产景观19处、工业博物馆52个、现代观光工厂42个、现代工程景观2个、工商旅综合体12个,既有传统优势产业,也有战略性新兴产业。127个项目中,已开展旅游业务的有86个,年均吸引游客380余万人次,累计带动就业1.3万人。
【记者】糜朝霞

