日前,惠州市发展和改革局、气象局联合印发《惠州市气象发展“十四五”规划》(以下简称《规划》)。
惠州依山傍湖,临江靠海,是粤港澳大湾区的东大门、世界级石化基地和全球重要的电子信息产业基地,同时也是气象灾害频发地区,台风、暴雨、强对流、雷电等灾害强度大,危害重。筑牢防灾减灾第一道防线是气象工作的重要职责,也是政府和人民对气象工作的最大需求。
《规划》以发展环境、总体要求、主要任务、重大工程和保障措施为框架,深入分析惠州经济发展和防灾减灾对气象服务的需求,对“十四五”期间惠州市气象事业高质量发展进行科学谋划,明确到2025年,建成适应需求、技术先进、功能完善、保障有力、高效便捷的气象现代化体系,整体气象实力居全省前列。
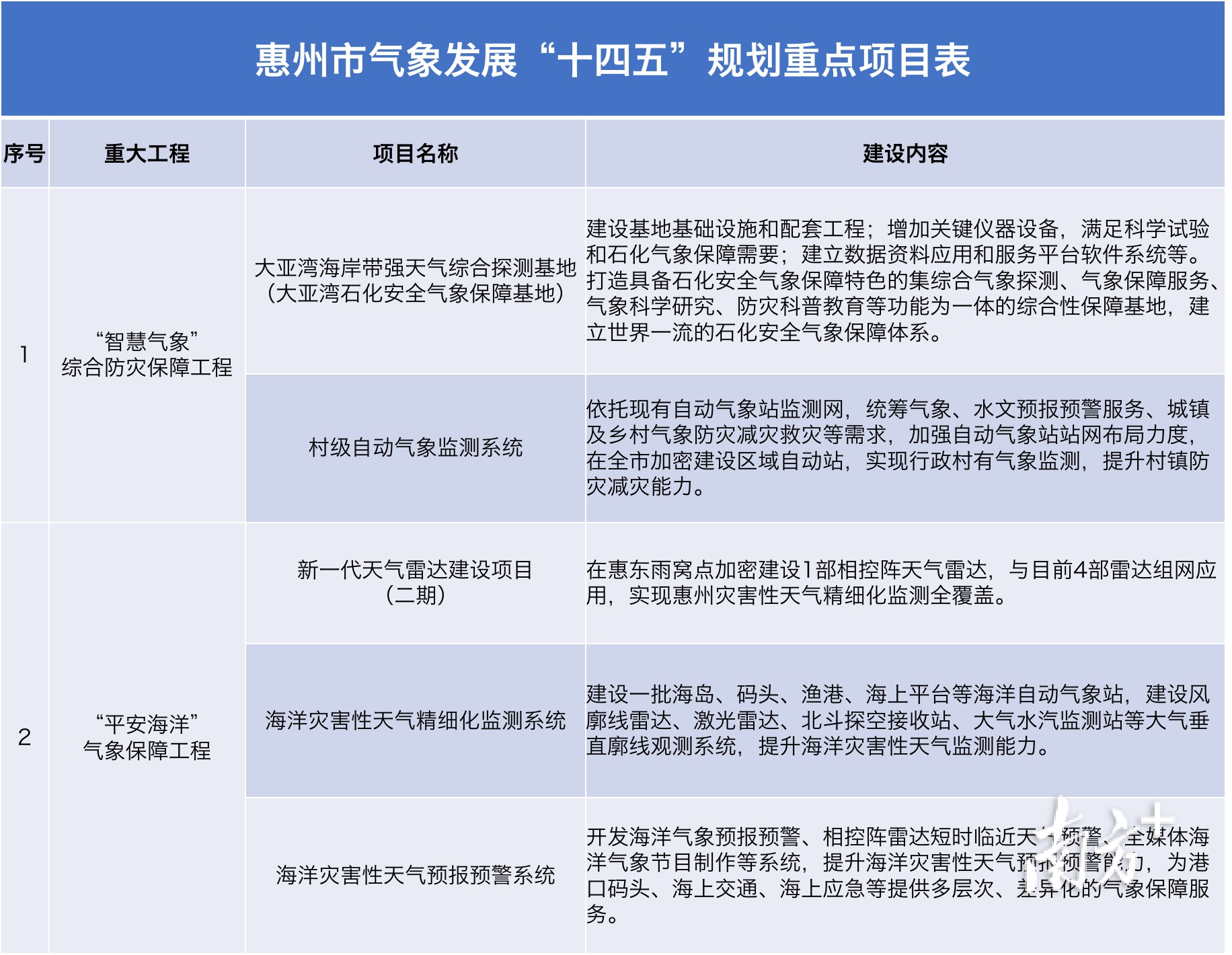
《规划》部署了“立足监测精密,夯实综合气象观测基础”、“着力预报精准,发展行业风险预报能力”、“聚集服务精细,增强智慧气象供给能力”、“围绕核心业务,深入推进气象科技创新”、“优化发展环境,提升现代气象治理能力”五项主要任务,提出了“智慧气象”综合防灾保障工程、“平安海洋”气象保障工程两项重大工程。

其中,“智慧气象”综合防灾保障工程包括大亚湾海岸带强天气综合探测基地(大亚湾石化安全气象保障基地)和村级自动气象监测系统两个项目,“平安海洋”气象保障工程包括新一代天气雷达建设项目(二期)、海洋灾害性天气精细化监测系统和海洋灾害性天气预报预警系统三个项目。
值得一提的是,大亚湾海岸带强天气综合探测基地将打造成具备石化安全气象保障特色的集综合气象探测、气象保障服务、气象科学研究、防灾科普教育等功能为一体的综合性保障基地,建立世界一流的石化安全气象保障体系。
【记者】糜朝霞

