据气象预报,5月11日到13日,惠州将有大范围持续性暴雨到大暴雨局部特大暴雨,并伴有短时强降水、雷电和6~8级短时大风。
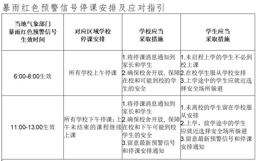
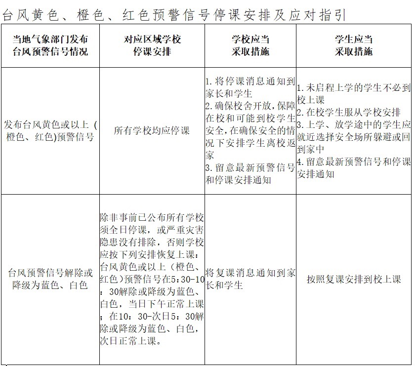
5月9日,由惠州市教育局、市气象局联合制定的《惠州市教育系统应对台风暴雨停课工作实施细则》(下称《细则》)正式印发,为暴雨、台风天气下的学校应对举措作出了最新指引。气象部门发布的台风黄色、橙色、红色预警和暴雨红色预警信号为停课预警信号,对应区域内所有幼儿园、中小学校、中等职业学校停课。例如,当惠城区发布暴雨红色预警信号时,辖区内的所有学校停课。

停课标准
暴雨红色等四类预警信号为停课预警信号
暴雨台风天,何种情况会停课?《细则》明确,气象部门发布的台风黄色、橙色、红色预警和暴雨红色预警信号为停课预警信号。停课预警信号发布遵循“属地管理”原则,停课预警信号生效期间,对应区域内所有幼儿园、中小学校、中等职业学校停课。
气象部门根据情况可能发布精细到镇(街道)的暴雨红色预警信号,原则上镇(街道)所在县(区)学校全部停课。(各县(区)如按镇(街道)停课,相关实施细则须报市教育局备案)。
《细则》还明确,当地发布暴雨橙色预警信号,雷雨大风黄色、橙色、红色预警信号,冰雹橙色、红色预警信号后,学校应当即刻停止户外活动,上学、放学途中的学生就近选择安全场所躲避,学校可以根据实际情况,适当推迟上学、放学的时间。

应对指引
分四个时段为学校和学生提供指引
《细则》提出,学校校长必须确保学校已制定应对恶劣天气停课安排的应急预案。学校应建立和不断完善应对恶劣天气停课安排的应急预案,并充分征求教师、家长及其他有关方面的意见。应急预案的涵盖范围务必全面,足以应对在恶劣天气下学校可能面对的各种情况,并确保各项应急措施及联络机制切实可行。
如气象部门在上课前已发布停课预警信号,学校应采取紧急措施,确保校舍开放并有足够的人手照顾可能到校的学生,并做出恰当安排,在确保安全的情况下安排学生回家。
如气象部门在上课时间发布停课预警信号,学校应采取紧急措施,保障在校学生的安全,直至已做出安全恰当的安排,在适当时候让学生回家,但并不代表学校须安排所有学生立即回家。
如气象部门在放学时段发布停课预警信号,学校应采取紧急措施,保障在校学生的安全。对于有家长接送的学生,应提醒家长注意路途安全;对于平时自行回家的学生,应通知其家长前来接送;由学校统一接送的学生,应在预警信号级别降低并确保安全之后,方可统一组织送回家。
当停课预警信号发布处于节假日或周末时段时,学校不得组织学生返校,不得以任何理由安排组织学生参加各种集体活动,并应发布安全预警信息,提醒家长做好学生校外安全监管。
对于返校寄宿、返校晚修等特殊情形,学校根据停课预警信号发布的时间点和学生当时所处的状态,参照以上四个时段要求执行。

保障措施
组织师生开展防汛安全专题教育
《细则》要求,各学校要高度重视防汛防风工作,注意防范强降水及其可能引发的积涝、山洪、泥石流、山体滑坡等次生灾害。加强校园安全隐患排查、警戒、整改和应急准备,严格落实24小时三级值班值守。同时,组织师生防汛安全专题教育,通过多种方式加强师生和家长安全预警,提醒家长要及时关注天气预报预警与停课信息,下载《停课铃》APP,做到橙色暴雨预警信号延迟上学,红色暴雨预警信号自动停课。教育孩子注意上放学路上安全,不可冒险盲目涉水过河、过桥、过水坑,注意躲避风雨地点的安全,注意作业井、窨井和隧道安全,尽量不走临水路。
需要注意的是,《细则》不适用于发布停课预警信号后的统一考试安排。高等院校可参照《细则》自行制定具体应对计划,明确应对措施。托育机构、校外培训(托管)机构参照执行。
《细则》自2022年5月9日起施行,《惠州市教育局 惠州市气象局关于建立教育系统应对台风暴雨停课工作实施细则(试行)》(惠市教〔2014〕148号)同时废止。

【来源】惠州日报
【记者】涂坚
【通讯员】罗志雄

