生活在一线城市深圳,人们早早习惯了“排队”的生活。
深圳有句名言:来了就是深圳人。果然来了到处都是人!



一年365天,
“排队”成为深圳人的标配。
看似日常普通不过的事,
放在深圳这座城里面,
就是过度膨胀下的无奈之举。
但是这次,让我们多一点真诚,少一些套路吧。


霸气侧漏的玫瑰金手铐,原来手铐也可以充满设计感!

VR醉驾体验,让你身临其境感受醉驾的危险性。

还有欢乐满满的迷宫,可谓溜娃必备去处。

这里有又帅又有型的警察小哥哥小姐姐、集可爱与勇猛一体的警汪、令人大呼过瘾的精彩表演,还有酷炫爆表的各类警用装备。





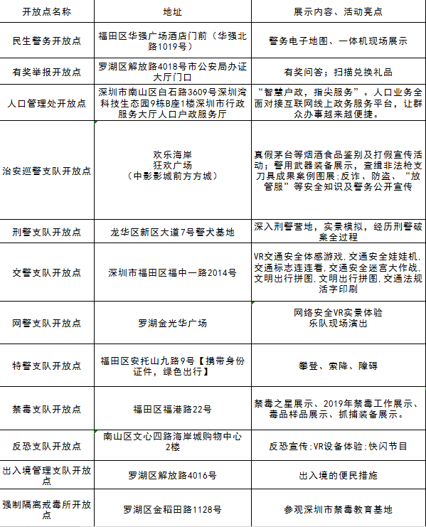
深圳市公安局指挥部、人口管理处,治安巡警、刑警、交警、网警、特警、禁毒、反恐、出入境支队及戒毒所等内设单位、直属机构还有各个行政分局、专业分局以及100余个基层派出所都将开放!
不知道开放点在哪里?
不要紧!深圳市公安局联合了高德地图,开设了警营开放日活动关键词搜索及导航功能,标注了全市各个开放点的地址信息。

只要打开高德地图APP,搜索“警营开放”或“开放”等关键词,即可获取身边的开放点位置。

小南也从警察蜀黍手上拿到了各个开放点的展示特色!在这里为大家奉上部分开放点的介绍,不想错过的朋友记得调好闹钟哦!

没有时间到现场的朋友不用担心!
小南替你把开放日亮点——

今年小南和警察小哥哥将继续
为大家现场直播交警开放点
最新、最好玩的情况
1、要提到交警,今年最大的事情当属新修订的《深圳经济特区道路交通安全违法行为处罚条例》!


敲黑板!深圳新交规已出炉,好好背熟了吗?别怕!交警蜀黍将现身说法,现场答疑。

2、想体验醉驾的感觉?
这么危险的想法只能在这里实现!
来现场,蜀黍带你进行VR体验,告诉你醉驾多么危险。
3、此外,还有让你晕头转向的交通安全迷宫大作战。
这是交警开放点首次推出的“迷宫+答题”新模式——闯关者需要逐层闯关一道道交通知识问答题考验着每位闯关者,闯关者需要答对每道门的问题才能找到出口!
现场会有怎样惊喜等着我们呢?快快锁定南方+,11月30日上午10:00准时带你去探营!

【撰文】丰雷 邓子良

