在粤港澳大湾区建设背景下,中山市商业发展面临的挑战和机遇并存,再加上零售业的大环境发生改变,消费升级推动新零售发展,需研究编制新的商业发展规划来指导中山市未来的商业发展,以更好地优化中山市商业网点布局和提升城市商业品位。
近日,《中山市商业发展规划(2019-2035年)》草案编制完成。为让公众充分了解草案内容,进一步征求公众意见,现正在中山市商务局官方网站上进行草案公示。公示时间为2月1日至2月26日止。未来,中山将形成6大市级商业中心,15个地区级商业中心,还将打造19条重点特色商业街区,全面提升城市商业品位,并在农贸市场、农产品批发市场、商业流通基础设施方面重点发展,全面辐射粤港澳大湾区。
规划形成6个市级商业中心
本次规划期限为2019年—2035年,划分为三个阶段:近期,2019年—2022年;中期,2023年—2028年;远期:2029年—2035年。

市级商业中心是指商业高度集聚、经营服务功能完善、服务辐射范围主要面向全市、国内和国际的广域型、超广域型消费人群的综合性商业功能区。本次规划期内共形成6个市级商业中心,总面积637公顷。其中1个为已建或在建项目,均位于中心组团,其余为规划新增项目。

中山商业发展历经数百年,商业中心区主要集中在石岐区,与周边其他城市(广州、深圳、东莞等)相比,城市化扩张的速度显得较为迟缓,其主要原因与产业转型升级滞后、人口增长缓慢有很大关系。消费规模不大、消费能力较低等因素直接阻碍了中山商业的快速发展。中山市现状大型零售网点主要集中在中心组团、西北组团。目前中山市中心城区的重点商圈有大信商圈(石岐)、孙文西商圈、富华道商圈、利和益华商圈、紫马岭商圈及假日商圈。
在对各镇区商业竞争力进行调研分析后,规划建议在商圈成熟度最高,未来商业发展潜力较大的中心组团可集中布局市级商业中心区,提高中心组团的商业凝聚力,提升其在全市的商业地位。
规划期末全市建成15个地区级商业中心
地区级商业中心是指介于市级和社区级商业中心之间的商圈,是指商业中度集聚、经营服务功能比较完善、服务于本区域及周边区域日常生活休闲消费人群,以满足区域内购物、餐饮、休闲、娱乐和商务活动等综合消费为主的综合商业功能区。

规划期末全市地区级商业中心达到15个,总面积超383.9公顷,多数为现状项目能级提升和规模扩大,规划新增项目为2个。近中期发展目标为落实城市总体规划中的“东拓”和“强心”战略,提升中心组团已建商业中心能级,及升级轨道站点附近旧改项目;远期在部分镇区新增区级商业中心。

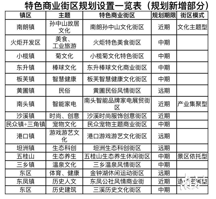
规划19条特色商业街区
特色商业街区一般依托历史保护街区、特色风貌建筑、旅游资源区而发展,靠近城市生态景观、滨水资源丰富地区,是指在商品结构、经营方式、管理模式等方面具有一定专业特色的商业街。长度在500-1000米左右,可分段设置,主营行业特色店数量占街区内店铺总数的70%以上。

据统计,至2018年,中山市现状共有商业街22条,业态以汽车配件、服装、汽车销售、建材、电子信息产品等为主。从空间分布来看,商业街以中心组团为最多。目前,中山商业街区现状发展存在缺乏特色、文旅商结合不够、配套设施不足等问题。
关于已建项目提升,对现状存在的商业街区选取消费主题特色鲜明的岐江特色街区、大涌红木文化街区、古镇灯饰特色展贸街区这3个项目纳入全市的特色商业街区规划中,已建商业街区为近期发展重点,通过提升品质和服务,打造旅游购物新地标,通过“以文兴商”的发展模式活化已有商业街区。

其中岐江特色街区作为文化主题型街区,可通过“文化+商业”、 “历史+商业”的发展模式,将城市符号、历史文化巧妙的与商业融合起来,打造独一无二的风格;大涌红木文化街区和古镇灯饰特色展贸街区作为产业集聚型街区,依托的是当地特色产业的发展,在提升过程中,建议以“文化+制造”、“创意+制造”的发展模式,与科技、创意、文化艺术等多元元素融合,打造中山品牌。
而关于规划新增项目,则规划建议结合区域特色和产业优势新增16个特色商业街区,将商业融入各镇区的产业特点,发展特色鲜明的新商业,促进镇区商业品牌提升和经济优化。主要分为文化主题型街区、遗产密集型街区、景区依托型街区、产业集聚型街区等。
打造重点物流园区,布局布局远期物流节点
依据“点面结合与开放布局”发展策略和“五大”布局原则,结合中山市与周边城市的交通、区位关系,同时考虑中山市组团式产业发展的特殊情况和现有的物流节点现状,布局远期物流节点。

规划对中山未来发展做出4项预估
目前中山市人口规模虽不大,但随着中山市不断融入粤港澳大湾区建设,深中通道开通后,预计中山市的人口规模将会大幅增加,因此本次规划应着眼于中山市未来的发展,对未来发展做出正确的预估。
常住人口预测:根据《中山市发展和改革局关于印发<中山市人口发展“十三五”规划>的通知》按常住人口年均增长率为2.6%计算,预测到2022年,全市常住人口总量为384万;预测至2028年,全市常住人口总量约为448万;根据新一轮城市总体规划,预测至2035年,中山市域常住人口规模约为550-600万人。
人均商业网点建筑面积:按照新一轮城市总体规划中建设用地要求,合理控制中山市商业建筑总量和开发节奏。结合上海、深圳等城市的发展经验,预测至规划中期,2028年人均商业网点建筑面积达到3㎡/人。
商业设施总建筑面积:规划预测至2035年,全市市级商业中心商业设施总建筑面积控制在600-800万平方米,全市地区级商业中心的商业设施总建筑面积控制在400-600万平方米。
社会消费品零售总额:社会消费品零售总额规划期内年均增长11%左右。
【南方+记者】廖冰莹

