令人振奋!深珠通道最新进展来了!
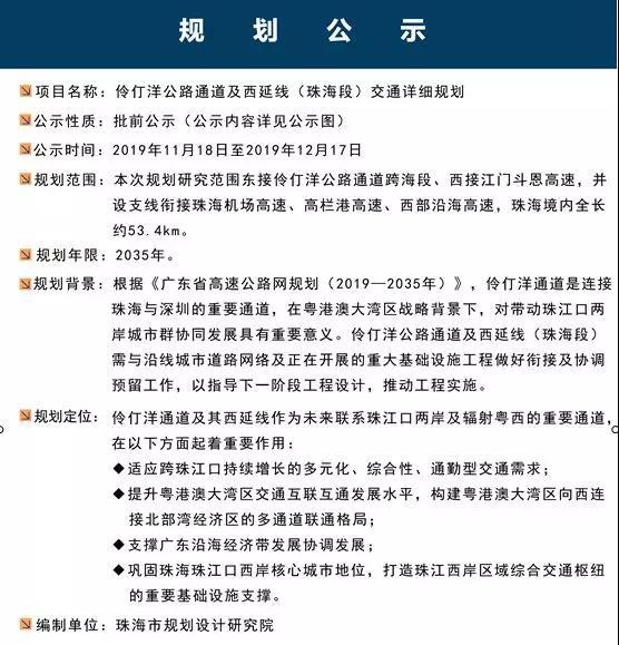
珠海市交通运输局18日发布《伶仃洋公路通道及西延线(珠海段)交通详细规划》公示材料,面向社会公开征求意见。

据了解,2018年9月,项目正式启动;2019年2月,形成初步成果征求珠海相关部门意见;2019年7月,征求中山市、江门市主管交通部门意见;2019年10月24日,召开并通过专家评审会规划》于2019年11月18日至2019年12月17日在珠海市交通运输局网站进行公示。

这条连接深圳⇔珠海⇔粤西城市的重要通道 如何建设?走向如何?与珠海哪些路段相交通行?
该《规划》都给出了答案

双向8车道+4线铁路
据介绍,伶仃洋通道作为连接珠江东西两岸的重要通道,主桥距离上游深中通道12公里,距离下游港珠澳大桥20公里,东起深圳前海,经淇澳岛,西至珠海京珠高速互通立交,总长约47公里,其中淇澳岛至珠海京珠高速互通约15km。
在跨江段,推荐采用规模双向8车道高速公路+4线铁路,公路设计速度为100km/h;建设形式采用“西桥东隧”的桥隧方案。
规划范围及年限
规划范围:东接伶仃洋公路通道跨海段、西接江门斗恩高速,并设支线衔接珠海机场高速、高栏港高速、西部沿海高速,珠海境内全长约53.4km。
规划年限为2035年。

连中山、江门,接机场
这条交通大动脉在中山境内到底怎么走?
根据珠海公布的伶仃洋通道及其西延线示意图,可以看到,该线路到达淇澳岛后直抵唐家,随后向西经过南朗翠亨,横穿五桂山后直达三乡、板芙,再过西江延至珠海斗门。(仅供参考,以最终公布线路为准)


借助深珠通道西延线,深珠通道将和中山、江门连接在一起。
伶仃洋通道西延线
东起珠海京珠高速互通立交,经中山、珠海斗门至江门规划的斗恩高速,珠海境内总长约15.8km,建议规模双向6车道,设计速度为120km/h。

高栏港高速北延线
南起高栏港高速,北至江珠高速,总长约16.5km。建议规模双向6车道,设计速度为100km/h。

机场高速北延线
南起机场高速金台立交,北至高栏港高速北延线,总长约6.1km。建议规模双向4车道,设计速度为100km/h。
伶仃洋通道在珠江口西岸自淇澳岛登陆后,共设置13处互通立交,分别衔接珠海的淇澳大桥、金琴快线、西部沿海高速、江珠高速、机场高速、高栏港高速及中山境内的高快速路。
【素材来源】珠海发布 珠海特区报、珠海市交通运输局官网 中山日报

