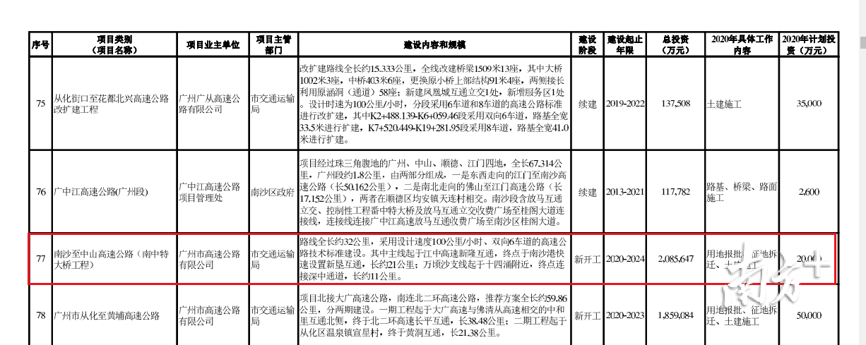
据广州市发展和改革委员会6月19日发布的《广州市2020年重点项目计划》,南沙至中山高速公路(南中特大桥工程)、深圳至茂名铁路深圳至江门段(广州段)确定于今年动工。
南沙至中山高速公路(南中特大桥工程)途经广州市南沙区、中山市港口镇、民众镇、火炬开发区。包括南沙至中山高速公路主线、万顷沙支线两部分。路线全长约32公里,采用设计速度100公里/小时,双向6车道的高速公路技术标准建设。其中,主线起于江中高速新隆互通,终点于南沙港快速设置新垦互通,长约21公里;万顷沙支线起于十四涌附近,终点连接深中通道,长约11公里,计划于2024年完工。

《广州市2020年重点项目计划》中,南中高速的建设计划。
南沙—中山高速公路的建设,将南沙港快速路与江中高速、广珠东线高速连接,使中山与南沙的高速公路连接成网。值得注意的是,南中高速设置了岐江新城互通连接线,届时中山岐江新城——南沙自贸区——深圳宝安将环环相扣,促进中山与广州、深圳更快捷的对接。

南中高速平面示意图
深圳至茂名铁路深圳至江门段(广州段)为新建高速铁路,线路全长125公里,设计速度250公里/小时。深茂铁路深圳至江门段将在中山设中山北站、横栏站,计划于2024年完工。

《广州市2020年重点项目计划》中,深茂铁路的建设计划。
深茂铁路的建设将打通该线路沿海通道跨珠江口“断头路”,为中山带来一条继深中通道之后、跨越伶仃洋直连深圳的快速通道,也是除深中通道之外中山与珠江东岸城市取得快速联系的又一补充,对中山打造“珠江西岸区域性综合交通枢纽”意义深远。

深茂铁路平面示意图
【采写】李姗恒 罗丽娟

