为期三天的中考落下帷幕,接下来,考生和家长最关心的就是志愿填报!
为了方便考生和家长们,准确掌握志愿填报方法和相关要求,教体君特整理了大家比较关注的问题。
关于填报志愿,你想知道的都在这里!
Q:我登录中考业务管理系统的密码忘记了,怎么办?
A:请向所在初中学校提出书面申请,由初中学校汇总后交所在镇区文体教育局进行密码重置。提醒考生,密码必须妥善保管,对于考生密码丢失导致的填报志愿与考生本人或家长意愿不符的问题,由考生自行负责。
Q:我报名时所填写的地址和电话现在有变,现在还能修改吗?
A:可以的。在填报志愿系统开放后,考生首次登录将会出现系统提示要求校对考生的个人信息(包括:考生通讯地址和联系手机等),如有误可直接修改并提交。今年,在志愿系统中确认信息的手机号码将作为成绩短信发送和成绩查询的唯一依据,如有误将直接影响成绩短信的接收。
Q:中山市高中阶段教育有哪些学校?
A:中山市高中阶段教育的学校有:普通高中(含公办和民办高中)、教育系统中等职业学校(即全日制公办和民办职业学校)、人力资源和社会保障系统职业学校(即全日制公办和民办技工学校)。
Q:各批次志愿个数分别是多少?
A:
(1)提前批:录取顺序为:①学科特长类(含学科类自主招生、外国语班、艺术生和体育运动队),设1个志愿;②指标生,设1个志愿;③港澳台侨班,设2个志愿,其中1个为民办学校志愿。
(2)第一批:共设置7个学校志愿,其中,B类计划独立设置1个学校志愿,A类计划设6个学校志愿,A类计划志愿限制最多填报公办学校4个,民办学校4个。
(3)第二批:中职学校(含技工学校),设2个志愿组。第一组为本市中职学校,设5个学校志愿,每所学校设6个专业志愿;第二组为外市中职学校,设5个学校志愿,每所学校设2个专业志愿。
Q:港澳台侨班有哪些学校招生?
A:中山纪念中学、中山市华侨中学和中山市迪茵公学均有招收港澳台侨班。
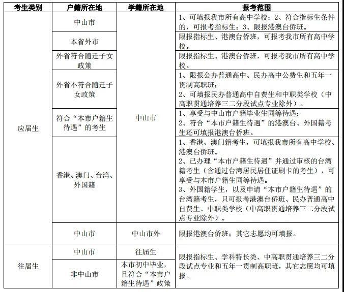
Q:各类考生的报考范围是怎样的?
A:

Q:我怎样才能知道我能报考哪些学校?
A:凡是能在志愿填报系统中可以选择的,考生都可以报考。
Q:我参加了艺术生考试,可填报艺术生志愿吗?
A:参加了艺术生考试但未取得入围资格的考生不能填报相关学校的艺术生志愿,请密切关注招生学校入围名单的公布。
Q:我参加了艺术生联考,我报名的学校没有上线,但达到了其它学校的入围资格线,可以填报这所学校的志愿吗?
A:不可以。虽然你达到了该校的入围资格线,但没有报名该校的艺术生,不会获得该校的入围资格,取得相应学校入围资格的考生方可报考该学校相应的项目的志愿。如后期该校有安排补录,且符合该校补录的要求,则可以填报补录志愿。
Q:我参加了学科类自主招生考核,但还没有公示入围名单,可以填报志愿吗?
A:可以的。获得了学科类自主招生考核资格的学生,均可先填报志愿。录取时,没有获得入围资格的学生将不能参与投档录取。
Q:我已被五年一贯制高职院校所录取,那我还可以填报中山市普通高中和中职学校的志愿吗?
A:凡报考五年一贯制高职院校单独招生考试并已被录取的考生,可直接参加高职院校录取,也可以填报中山市高中学校志愿参加录取。
Q:我已收到了五年一贯制高职院校的录取通知书,我需要在系统中填报五年一贯制高职院校的志愿吗?
A:凡报考五年一贯制高职院校单独招生考试并已被录取的考生,可直接参加高职院校录取,其招生录取工作按省有关文件执行,无需在中山市中考志愿填报系统中填报志愿。
Q:我已确定不留在中山升读高中了,我必须要填报志愿吗?
A:不需要填报志愿,直接向学校说明情况。
Q:哪些招生学校有指标生计划?
A:有指标生计划的高中学校有中山纪念中学、中山市第一中学、中山市华侨中学、中山市实验中学、中山市桂山中学、中山市第二中学、中山市龙山中学、中山市小榄中学,共八所学校。
Q:报考指标生需要符合哪些条件?
A:报考指标生须同时满足以下条件:
1、具有中山市户籍或符合“本市户籍待遇”的2020年初中应届毕业生;
2、参加2020年中山市初中学业水平考试;
3、综合素质评价结果应在B等级以上;
4、中山市内就读的考生应具备所在初中学校三年初中完整学籍,或初中阶段由市外转入且有报名所在学校连续一年以上学籍(就读两所含两所以上初中学校的除外)。市外就读的中山市户籍学生回中山参加中考的,可以享受户籍所在镇区的指标生报考资格。
Q:我符合指标生资格,但我所在学校没有分配到指标生名额,我是不是不能参加指标生录取了?
A:在没有指标分配名额的民办学校就读且符合指标生资格的学生,可享受学籍所在镇区的指标生资格;中山市建勋中学符合指标生资格的考生,可以享受户籍所在镇区的指标生资格。
Q:指标生与第一批普通生的收费一样吗?
A:指标生的收费与普通生是一样的。
Q:指标生志愿必须与A类计划的志愿一致吗?
A:今年指标生志愿实行与A类计划第一志愿捆绑,指标生志愿自动默认为A类计划第一志愿的学校,不需要考生在系统中填报,如考生的A类计划第一志愿学校不属于中山纪念中学、中山市第一中学、中山市华侨中学、中山市实验中学、中山市桂山中学、中山市第二中学、中山市龙山中学、中山市小榄中学等8所实行指标生分配的高中学校,则视为考生自动放弃指标生志愿。报考指标生志愿不需要学校推荐,指标生志愿与第一志愿捆绑,考生不需要在系统选择填报,将会在确认后自动生成。如考生的A类计划第一志愿学校不属于上述八个学校,则视为考生自动放弃指标生志愿。
Q:纪中和市一中只录取第一志愿填报的考生,如B类计划填报了纪中,第一批普通生的志愿中可以填报一中吗?
A:可以。纪中和市一中只录取第一志愿的考生,是指第一批A类计划普通生志愿只录取第一志愿填报的考生,其他志愿不受此影响。
Q:符合哪些条件可以报考港澳台侨班?
A:香港、澳门、台湾和外国籍的考生方可报考境外班。
Q:B类计划不分户籍计划,是指什么学生都能报吗?
A:不是。B类计划不分户籍计划,是指本市户籍和非本市户籍考生是同一个计划录取,同一条分数线。但报考公办普通高中B类计划的学生必须要符合公办普通高中报考条件的学生。
Q:如何理解A类计划中的中山户籍计划和非中山户籍计划?
A:中山户籍计划是面向中山市户籍(含享受本市户籍待遇)的招生计划,非中山户籍计划是招收本省外市、符合随迁子女条件的省外户籍学生、港澳籍学生的计划。两种计划分别划线投档录取。
Q:我在填报第一批A类计划志愿时,看到有两所实验中学,属同一个学校吗?
A:不是同一所学校。一所是广东实验中学,校址在广州,招收广东省户籍应届毕业生,只录取第一批A类计划填报第一志愿的考生。另一所是中山市实验中学,只录取第一批A类计划第一或第二志愿填报的考生。所以考生在填报志愿时要注意区分,不要错报。
Q:在填报第一批次A类计划志愿时,可以同时填报中山纪念中学和中山市第一中学吗?
A:不可以,广东实验中学,中山纪念中学、中山市第一中学只录取第一志愿,中山市华侨中学、中山市实验中学只录取第一或第二志愿。
Q:普通高中学校有住宿生计划,也有走读生计划,但我在志愿系统中没有看到走读志愿?
A:为增加考生的选择机会,今年起,第一批普通高中调整为学校志愿,即同一公办学校的住宿生志愿和走读生志愿不再需要分两个志愿进行填报,同一条志愿可同时选报住宿生和走读,住宿生志愿为默认志愿。考生在选择学校住宿生志愿后,如该校有走读生计划,系统会弹出走读生志愿的选项,考生可选择是否填报。
Q:民办普通高中的公费生和自费生志愿同时填报,为什么有些学校只能找到公费生志愿?
A:为增加考生的选择机会,今年起,第一批普通高中调整为学校志愿。同一民办学校,如既有公费生,也有自费生,则可在同一志愿中同时选报;符合公费生条件的考生在填报学校志愿时,公费生志愿为默认志愿,系统会弹出自费生志愿的选项,考生可选择是否填报自费生志愿;不符合公办普通高中报考条件的考生,填报学校志愿时,自费生志愿为默认志愿。
Q:第一批A类计划普通高中有六个志愿,为什么只能填报4个学校?
A:第一批A类计划设6个学校志愿,其中限制最多可填报公办学校4个,民办学校4个。如不符合公办普通高中报考条件的学生,只能报民办普通高中自费生,所以只能填报4个学校志愿。
Q:今年普通高中学走读生志愿有户籍限制吗?
A:今年共有4所普通高中招收走读生,分别是中山市小榄中学、中山市濠头中学、中山市东区高级中学、中山市古镇高级中学。广东省户籍、通过随迁子女资格审核的学生、本市户籍待遇的学生和已通过港澳居民居住证读卡报名的学生均可填报。
Q:普通高中的住宿生、走读生、公费生、自费生志愿,哪个先投?
A:第一批A类计划投档时,遵循考生志愿顺序,实行平行志愿投档。同一学校同时填报了住宿生和走读生志愿的,默认住宿生志愿在前,走读生志愿在后;同时填报了公费生和自费生志愿的,默认公费生志愿在前,自费生志愿在后。
Q:按去年的普通高中的分数线,甲校比乙校分数高,在填报志愿时,我可以先填乙校,再填甲校吗?
A:可以的。但需注意,如你的档案一旦投到乙校,系统将不再检索后面的其它志愿,即尽管你的分数达到了甲校的分数线,也无法被录取。因为投档是按你所填报志愿的顺序依次检索,如你符合第一个志愿学校的投档条件,则投档到第一志愿的学校,不符合则检索第二个志愿,如此类推。考生档案一旦投出,不再检索考生的其他志愿。建议填报志愿时在兼顾考生意愿的同时,也要注意合理性。
Q:如果B线被录取,是否进入普通高中学校后,必须选择历史和政治吗?
A:不是。考生进入普通高中学校后,学校会另外安排学生根据自身情况再选择科目、分班。
Q:我在志愿信息已经在系统中确认了,现在还能修改吗?
A:在填报志愿期间,如考生志愿信息状态为未确认,即可自行登录系统进行修改;如考生志愿信息状态为已确认,未审核,考生可向所在初中学校书面提出申请,由初中学校取消确认后,考生再登录系统进行修改;如考生志愿信息状态为已确认,已审核,则由考生向所在初中学校书面提出申请,再由学校向所在镇区文体教育局(教育事务指导中心)书面提出申请,由镇区取消审核方可进行修改。修改后,务必重新确认,向学校申请重新审核,志愿方为有效。填报志愿时间一到,系统将自动关闭,不得再作任何修改。
Q:如打印的志愿表信息与系统的志愿信息不一致时,以哪个为准?
A:打印志愿表将安排在填报志愿后进行,即志愿填报系统关闭后,学校再进行打印,所以今年打印的志愿表信息一定会与系统上的一致。
Q:学校打印了志愿信息表,我还想修改志愿可以吗?
A:不可以。为了确保公平、公正,填报志愿时间到了,志愿系统将自动关闭。我中心将对全市的志愿数据进行封存,不能再进行任何的修改。志愿表是在志愿系统关闭后学校再进行打印的,所以不能再修志愿信息,考生如需要修改,必须在志愿填报规定时间内进行修改。
Q:怎样正确选择升学志愿?
A:在接受九年义务教育之后,按照中山市普及高中阶段教育的规划,考生面临着进入普通高中和中等职业学校两种选择。考生在填报学校时,一定要慎重选择,结合个人实际情况,兼顾个人志趣,适合自己的才是最好的。
人类的智能是多元的,每一个个体的智能都有自己的特点和独特的表现形式,不同个人有不同的智能强项和弱项。有的学生文化学习基础较好,在语言智能和逻辑智能方面较为强项,通过读普通高中升入大学接受教育是适合他们发展的理想途径和方式。有的学生虽然文化学习成绩不突出,但在其他智能方面有特长,对于这类同学,如果执意选择普通高中接受高中教育,就可能得不到最佳的学习效果,反而使自身的优势失去宝贵的发展机会,屏蔽在其他领域做出贡献的可能。职业教育,为这部分同学提供了合适的发展条件,满足了全面发展的需要,是适合这部分同学的最佳教育选择和发展方式。
因此,无论是普高还是中职,都是我国中等教育体系不可或缺的组成部分,在本质上没有差别,更没有高低之分,只是针对不同对象采取不同的教育形式。高中教育是为培养研究、设计、创新型人才打基础,而职业教育则是培养从事技术、技能、操作或其他社会性工作的人才,这两种人才都是社会必需的。正确选择升学志愿,要从考生本人的实际出发,综合考虑自身特长和发展需要,做出与之相适应的选择。选择适合自己的升学志愿,就是最好的选择。
Q:家长如何做好指导子女填报升学志愿的工作?
A:初中毕业生年纪尚小,阅历尚浅,在升学问题上尚未形成成熟的看法,所以填报志愿时,很需要得到家长的指导。家长在指导子女填报志愿时要注意以下几个问题:
(1)加强理想教育,鼓励子女立志成才。成才,这是大家都希望的。国家希望青年成才,学校希望学生成才,家长更希望子女成才。家长应通过对选择志愿的指导,帮助子女树立正确的人生观和成才观,鼓励他们把祖国的需要放在首位,不依赖父母,不贪图享受,在祖国需要的岗位上有所作为。
(2)在指导报考时,要充分考虑子女的爱好特长。对符合子女条件和实际需要的志愿要大胆鼓励子女报考。子女的理想、志向总是和祖国需要的某项事业相联系的,而对专业的兴趣和事业的热爱则是今后学习和工作强大的动力,是成功的第一步。很多人在报考时往往受某些实用主义想法的干扰,不能长远地、全面地考虑问题,不顾子女的条件都往热门学校和专业去挤,这不利于子女的发展。
(3)要选择和自己子女知识水准相当的学校。选择录取成绩要求和自己子女知识水准相当的学校是报考成败的关键。家长要客观地评估自己子女的学习水平。不要仅仅以一两次模拟考试的成绩为依据,而应结合平时的基础全面看待子女的学习成绩。否则估计过高,愿望会落空;估计低了,又会错过机会。
(4)不搞包办代替。家长指导子女填报志愿,不能划定条条框框,规定他们能报什么,不能报什么,而应该充分听取子女意见,尊重他们的选择。有的家长不与子女商量,代填志愿,造成子女被学校录取而不愿报到或报到后不努力学习的被动局面,这对子女的成长反而不利。
Q:填报升学志愿要处理好哪些关系?
A:考生在填报志愿时,一般应处理好以下关系:
(1)校址“近”与“远”的关系。
每年,在中山市招生的学校的地理位置有本市与外市、城区与镇区、繁华与偏僻的区别。有的考生认为校址比专业重要,只选择那些在家门口附近的学校。这样在人为划定的区域内选择学校,填报志愿就会有很大的局限性,容易造成不应有的落选。
(2)专业“热”与“冷”的关系。
由于有些专业报考人数多,有些专业报考人数少,就人为地形成所谓“热门”与“冷门”专业。有的考生对“热门”专业十分青睐,对“冷门”专业不屑一顾。事实上,专业“热”和“冷”的现象只是暂时和相对的,不会是一成不变的。随着社会的发展、市场调节的作用和人们观念的转变,“热门”专业如遇人才过剩则可能降温,“冷门”专业如遇人才紧缺则可能升温。如一些曾一度比较冷门的专业现在已开始升温。因此对这种“冷”、“热”的现象要冷静分析,不要盲目追求,在专业选择上做到冷热兼顾。
(3)名气“大”与“小”的关系。
学校在社会上所享有的声誉就是学校的名气。名气大的学校报考人数多,选择余地大,对考生各方面的要求都比较高,而名气小的学校则相反。有的考生认为进入名气大的学校才能学到知识,脸上才有光彩,不顾自身的实际去报考,结果是连投档控制线都达不到。使自己浪费了这些志愿,失去了不少录取机会。
其实,许多在社会不起眼的学校,随着其自身努力和发展,办学条件和教学质量都在不断地提高,当中不少学校已形成自己的特色,在这些学校学习一样能成才。
处理好上述关系,就应在校址的选择上扩大范围,在专业的选择上冷热兼顾,在名气的选择上不刻意追求。
Q:怎样才能做到“知己知彼,扬长避短”填报好志愿?
A:初中毕业生在选择升学志愿时,要做到“知己知彼,扬长避短”。“知己知彼”是报考学校的前提。“知己”就是说要对自己初中阶段的德、智、体等方面的情况有一个正确的估计,不能以偏概全,只注重一方面的条件而忽略其他方面的条件,不能过于自信,也不要自卑;“知彼”就是要求考生通过对招生办法及招生简章、体检标准等材料的学习,力求全面了解招生政策、办法,掌握招生学校、招生专业、招生人数、收费标准和对考生身体条件的要求等。
“扬长避短”是报考学校的关键。“扬长”就是充分发挥自己的优势和自己的长处,如学习成绩好的考生报考录取分数高的学校;有专项特长的考生报考有开设对口项目的学校或专业等。同时也要“避短”,如学习成绩不理想的考生不报考录取控制线较高的学校;身高、体重不符合要求的考生,不报考对身高、体重标准要求有限制的学校;口语、表达能力差的考生不报考旅游专业等。同时,考生还应对其他考生的报考心理、报考情况作出一些分析,以适当避开“热点”、减少碰撞,保持自身条件对于报考学校的较大优势。
Q:合理、规范填报志愿要注意哪些问题?
A:
(1)全市实行由考生通过计算机在网上录入志愿的方法填报志愿,为保证报考信息准确无误录入和提高志愿信息的效率,考生先按本人的意愿和要求填写好志愿草表(该表只作拟稿用),再在计算机上录入志愿信息,认真校对后再作确认。若录入的志愿信息与志愿表不符,市教育招生考试中心只以考生录入计算机的志愿信息为准,因此,考生及家长应妥善保管好自己的考生号及密码。
填报志愿程序:考生在网上登录中山市中考业务管理系统http://61.142.114.234/(公网),http://10.25.1.66/(教育城域网),进入填报志愿界面→首先正确输入本人考生号和密码→确认联系方式→逐一填报各批次招生学校志愿→再认真核对与修改→最后确认志愿信息→学校通过系统审核考生志愿→学校打印志愿信息表→考生和家长签名确认志愿信息→学校收集整理并保存好全部考生志愿信息表。
(2)考生必须按规定的报考范围和根据各类招生学校录取的顺序和批次填报志愿,尤其要结合本人的实际,合理选择志愿。
(3)填报志愿与投档、录取的方式有密切的联系。考生填报志愿时,必须了解清楚招生部门在录取时的投档方式、办法以及有关录取规定(需认真阅读相关政策文件)。若考生在某批次的志愿选择的学校偏离本人实际,而后续志愿也报得不合理或不报,则在该批落选的可能性很大。此外,值得提醒考生注意的是,不同的录取批次之间的志愿是互不影响的。即每一批每一层次的投档只与该批次的志愿有关,不受上一批或上一层次的志愿影响。
(4)考生报志愿应有一定的梯度,热门学校的志愿不要过于集中。考生要根据自身的条件,结合学校或专业的要求,实事求是地从高到低选填自己的志愿。参照往年学校的录取分数级差来选择学校志愿顺序,注意志愿间保持一个合理的梯度。对同一所学校的两个专业也应如此。
Q:是不是所有志愿都要填满呢?
A:不要求全部志愿都填满。普通高中学校志愿和中职学校志愿可以由考生根据本人意愿决定填报任意批次志愿,可以不报满。但建议考生充分利用志愿的容量,以增加录取的机会,当某所普通高中某批次计划在第一次投档完成时,在补录时就不再有该学校的计划。
Q:怎样理解“填报志愿要承担责任和风险”?
A:考生因填报志愿不合理而造成落选,由本人承担责任。尤其须提醒考生和家长注意的是:
(1)考生被高中学校录取后,不能办理退档,如果不按时注册报到,将视作考生自动放弃录取资格,且不能参加普通高中补录。
(2)补录是安排在正常录取的后期进行的,由于优质学位数量所限,在补录中如所公布的计划并非本人理想学校的,请慎重填报,一旦录取不予退档,考生和家长需自己承担由此带来的责任。
Q:填报民办普通高中自费生志愿要注意什么问题?
A:考生如填报这类学校首先要考虑自己家庭的经济承受能力。一般情况下,民办学校自费生的收费比公办普通高中的普通计划和民办公费生收费高,选择这些志愿的考生,须了解清楚有关学校的收费标准、结合家庭的实际经济情况和家长意愿,慎重考虑是否填报。考生被前面的志愿录取后,以后的志愿即使达到录取分数也是无效的。考生被录取后,必须按有关规定的收费标准交费,不按规定交费的,将被注销其普通高中录取资格,考生只能参加中职类学校的录取。
Q:如何详细了解高中学校的报考办法和要求?
A:考生如需进一步了解高中学校的具体招生要求,可查阅学校招生简章,也可登录相应学校网站查询、打电话咨询或直接前往相应学校进行咨询。
Q:中等职业学校的毕业生有哪些升学深造途径?
A:我省中等职业教育毕业生的出路越来越宽广,毕业时既可完全可以按照自身条件和意愿选择就业、投身社会生产实践,也可通过多种途径一步升学深造。中职学生可通过参加高职类“3+专业技能课程证书”考试、普通高考、“高职院校自主招生”、“中高职三二分段”招生等方式进入全日制大学学习深造,也可通过成人高考、自学考试、网络教育等方式边工作边读书,完成业余制高等教育学历的提升。
【来源】中山市教育和体育局

