12月14日上午,“2020见证伟大的抗疫精神”——中国同心战疫纪实影像主题活动(下称“中国战疫纪实影像活动”)开幕式在广东中山举行。为向国际展现生命至上的抗疫精神及大国担当,传递正能量,讲好中国抗疫故事,中国战疫纪实影像活动应运而生。

12月14日上午,“2020见证伟大的抗疫精神”——中国同心战疫纪实影像主题活动开幕式在广东中山举行。
此次活动由中国视协电视纪录片学术委员会、中国人口宣传教育中心、中共中山市委宣传部主办,中山市卫生健康局、中山广播电视台承办。开幕会上,来自各地方电视台、影视机构的代表,一线制作人、全国英雄抗疫团队以及见证者、亲历者共140多人汇聚一堂。
据活动组委会透露,疫情发生以来,组委会收到投稿作品约400部。经组委会严谨选择,102部优秀的抗疫题材纪录片,授予“好作品”“优秀作品”“最佳作品”和“荣誉作品”等荣誉称号。

优秀作品获奖代表上台领奖。
开幕式现场,“好作品”和“优秀作品”两大类获奖作品被揭晓。其中,中央广播电视总台影视剧纪录片中心拍摄的《2020春天纪事》、新华通讯社拍摄的《英雄之城》、湖北广播电视台纪录片部拍摄的《见证》、中山广播电视台拍摄的《生死43天》等10部作品获得“最佳作品”称号。中央广播电视总台的《同心战“疫”》、新闻新媒体中心的《总书记指挥人民战争》获得“荣誉作品”称号。

好作品获奖代表上台领奖。
“面对今年的新冠肺炎疫情,中山人民众志成城,同心战疫,取得了疫情防控的阶段性胜利。”中山市人民政府副市长徐小莉在开幕式上表示,在新患肺炎疫情发生后,中山先后派出了4批共计57名精干的医护人员,中山制造的防疫物质也源源不断的从中山发往全世界。徐小莉说:“与此同时,中山的纪录片人也逆行‘战疫’的前线,发掘一线感人事迹,创作了《生死43天》等优秀纪录片作品,凝聚起众志成城、共克时艰的强大正能量。”
国家图书馆副馆长汪东波表示,这些抗疫主题纪录片留下了宝贵的精神财富和文化遗产,为后人了解这场疫情提供历史资料。这些影像将放在国家图书馆大库中,提供给公众观看。
中国人口宣传教育中心主任姚宏文为不惧风险、拍摄疫情中感人事迹的记录者们表达敬意。他表示,这次活动讲好中国抗疫故事,展示了纪录片专业领域的极高水准,具有很好的宣传舆论引导、凝聚人心的作用。卫生健康题材是影视创作的一大重点题材,希望大家携手合作,为卫生健康工作添砖加瓦。

北京师范大学纪录片研究中心主任、教授张同道上台致辞。
“中山拍摄的纪录片《生死43天》,有许多特写让我非常触动。影像记录的是危重产妇艰难生死的43天。以日子计算,看得我惊心动魄!像这样的短片还有很多,因为他们记录了人性的光芒。”北京师范大学纪录片研究中心主任、教授张同道说:“到现在全球确定感染新冠肺炎的人数有7千多万,还在感染治疗中的有2千多万人。而纪录片能做什么,又应该做什么呢?”
张同道表示,在本次评奖中,疫情初期拍摄的纪录片,谁第一个冲上去,把真实信息传到社会,传达人性之光,就算制作粗糙,也是优秀的纪录片作品。“疫情中,摄录机是武器,是一把枪。焦点在武汉,景深在全国,除了主流媒体,还有大量自媒体在一线拍摄记录。我也希望大家要有纵深的跨度和理性的思考,我们是记录者,还是见证者、参与者和行动者,要深度的思考和艺术的呈现。”
“在这场没有硝烟的战争中,没有一个局外人,更没有一个旁观者。”全国政协委员、中国视协副主席张显认为,今年抗疫主题纪录片在创作上呈现了几大特征,从创作主体的总体分布来看,呈现出传统媒体和新媒体,主流媒体与民间媒体,电视媒体与网络媒体等全媒体多主体共同参与,全民拍摄全程关注的特征。
从内容创作上看,疫情的突发性及危险性,对纪录片的制作造成了一定的困难。但本次抗疫纪录片既有全景式的记录,关注疫情发展的宏大叙事,也有关注疫情期间普通百姓真实生活的微观叙事。
张显认为,此次抗疫纪录片通过关注现实,为国家和民族保留时代记忆,体现出深刻的文化价值和社会意义。“随着纪录片在国际舆论场中逐渐承担起重要角色,纪录片人更要肩负起讲好中国故事,尤其是中国抗疫故事的使命与担当,更好的参与到国家形象的建构与跨文化传播中。”
据悉,组委会当天下午还将举办“公共突发事件下的影像纪录学术论坛”,晚上举行“见证伟大的抗疫精神——中国同心战疫纪实影像晚会”等内容。
【获奖名单】

优秀作品获奖名单。

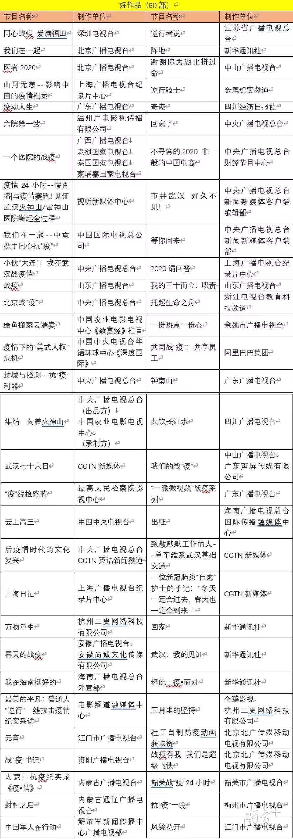
好作品获奖名单。

荣誉作品。

最佳作品获奖名单。
【采写】南方日报记者 曾艳春 廖冰莹
【摄影】南方日报记者 叶志文

