有一款牛肉干,宣称有自然美味,能让人感受不一样的风味。
确实,这款牛肉干的确让顾客感受到了“不一样的风味”,因为它根本就不是牛肉做的!
“喂,110吗?我怀疑我在某短视频直播平台买的牛肉干是假的!”
2021年2月3日,卢先生报警称其在看直播卖货时,被直播中的牛肉干所吸引,于是花了146.99元购买了牦牛牛肉干500克。收到货后,他却发觉这牛肉干不太对劲,吃起来和其他牛肉干有所不同。


接报后,中山市公安局立即组织警力开展初查。通过鉴定,该涉案牛肉干没有牛肉成分,只鉴定出鸭肉成分!
用廉价的鸭肉冒充昂贵的牛肉?
骗局背后隐藏的是惊人的暴利!
经警方调查发现,四川某传媒公司有重大嫌疑。从2020年12月开始,该公司从肉厂购买鸭肉二次包装成牛肉,并通过直播平台等方式销往全国各地,涉案网店通过六个小店分销,近一年销售涉案产品金额超360万元!销售额一个月最多可达60万元。

2021年5月31日,在四川省公安厅的大力支持下,中山市公安局成功破获一宗假冒伪劣牛肉干案件,捣毁制售窝点1处,现场抓获犯罪嫌疑人13人,其中采取刑事强制措施4人,冻结扣押资金人民币22万元。



警方发现,该团伙通过即卖即进货的方式逃避公安机关打击,因此现场仅查获及扣押伪劣牛肉干成品5公斤左右,包装袋30个。


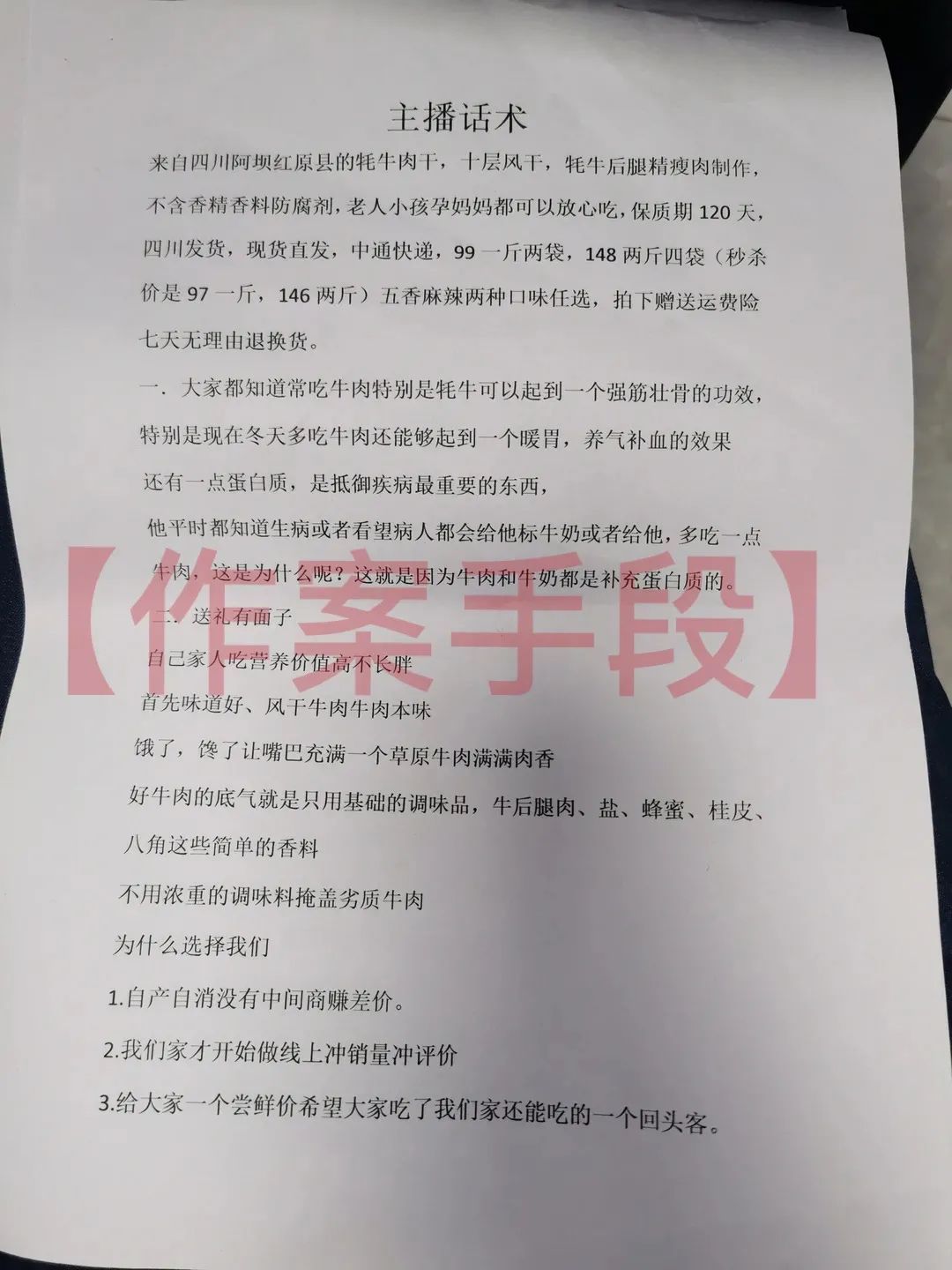
据嫌疑人交代,该团伙在直播带货时有专门话术,打着牦牛牛肉干的幌子,强调自产自销的牦牛肉干肉质好、营养高、价格低廉,卖的却是鸭肉干。一旦有买家对牛肉干产生质疑,该团伙会立即退货退款处理,而退回的牛肉干将重新包装后再次售出。



▲用于直播卖货的文稿(点击放大图片查看)
目前,案件正在进一步侦办中。
警方提醒
经过加工处理后,真假牛肉干仅凭肉眼很难分辨出来。伪劣食品给消费者健康带来极大的安全隐患。市民应通过正规的官方渠道购买食品,切勿贪图便宜购买价格过于低廉的牛肉干。一旦买到假冒伪劣产品或发现有人制假售假,可向市场监督(12345)、消委(12315)、公安(110)等部门举报。

