为进一步推动中山市跨境电商业务发展,提高跨境电商备案业务办理效率,便利企业办理跨境电商备案手续,市商务局联合中山海关对跨境电商企业备案流程进行了优化,自2021年8月1日起,有意开展跨境电商进出口业务的企业请按照以下指引办理跨境电商企业备案。
第一步:企业注册登记
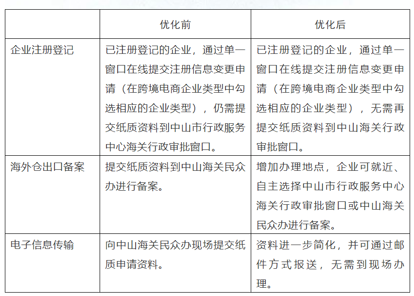
开展跨境电商业务的企业须在中山海关行政服务中心审批办窗口办理企业注册登记,并在跨境电商企业类型中勾选相应的企业类型。此前已注册登记的企业,可通过单一窗口在线提交注册信息变更申请。
办理地点:中山市行政服务中心海关行政审批窗口
业务咨询电话:0760-89817382
第二步:海外仓备案(仅限9810海外仓出口业务)
现场提交《跨境电商海外仓出口企业备案登记表》、《跨境电商海外仓信息登记表》(一仓一表)以及海外仓证明材料(海外仓所有权文件、海外仓租赁协议或其他可证明海外仓使用的相关资料),上述材料均需加盖企业公章。注:开展9810海外仓出口业务的企业需为一般信用以上。
办理地点:中山市行政服务中心海关行政审批窗口或中山海关驻民众办事处监管三科(企业可自主选择办理地点)
业务咨询电话:0760-89817382(中山市行政服务中心海关行政审批窗口),0760-85558610-7788、7799(中山海关驻民众办事处监管三科)
第三步:电子信息传输
企业通过邮件形式向中山跨境电商公服平台提交:1.《跨境出口统一版企业接入申请表》;2.经办人身份证复印件;3.《委托书》。上述资料加盖企业公章扫描发送至以下邮箱:myr@zsbigdata.net。
中山市跨境电商公服平台负责联系拱北海关数据分中心,向海关总署申请开通DXPID。总署答复开通DXPID后,由中山跨境电商公服平台工作人员为企业安装客户端及指导推送订单报文相关事宜。
业务咨询电话:中山市跨境电商公服平台,13822177722、4008088770;拱北海关数据分中心,0756-8737811。
第四步:报关单/清单申报
企业向中山市跨境电商公服平台推送订单等电子信息后,通过“单一窗口”向海关申报出口报关单/清单。“单一窗口”对报关单/清单与交易订单(9610/9710)或海外仓订仓单(9810)等信息进行校验,同时对企业资质进行校验,校验不通过的退单处理。
第五步:货物通关
开展跨境电商B2B出口货物(9710/9810)业务的企业可自主选择跨境快速通关(转关)、全国通关一体化、直接口岸出口等模式进行货物通关,海关可优先安排查验;开展9610业务的企业可选择转关和直接口岸出口。
跨境电商备案流程与之前有什么不同?


