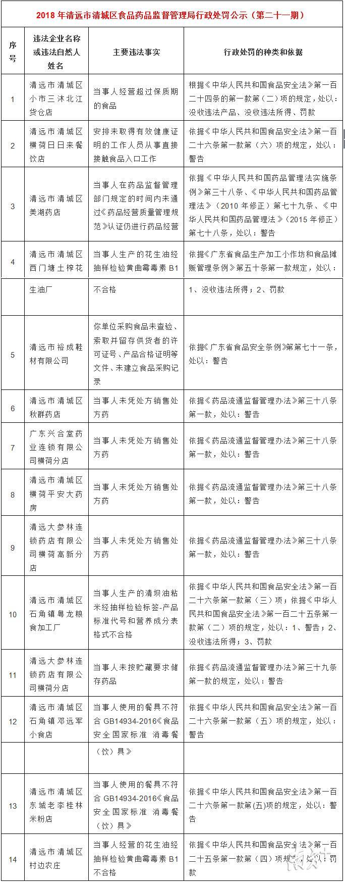
16日,记者获悉,清远市清城区食品药品监督管理局对新一期行政处罚进行公示,记者梳理发现,一共有14家店被进行行政处罚,主要违法事实包括百货店售卖过期食品,药店未凭处方销售处方药,餐饮店安排未取得有效健康证明的工作人员从事直接接触食品入口工作等。

值得一提的是,本次处罚公示中还包括花生油经抽样检验黄曲霉毒素B1不合格,共有2家店涉及花生油检测不合格。据了解,榨油坊花生油产品,不合格项目为过氧化值和黄曲霉毒素B1。有关负责人介绍说,过氧化值主要反映油脂是否氧化变质。随着油脂氧化,过氧化值会逐步升高,虽一般不会对人体的健康产生损害,但严重时会导致肠胃不适、腹泻等症状。黄曲霉毒素B1是迄今发现最强的生物毒素之一,对人和动物具有致癌性和致畸性。

此前清远市食品药品监督管理局官抽检多期食品,其中包括38批次花生油产品不合格。近几年来,清远食药监局采取有效措施,从生产、销售、消费三个环节同时着手,加强日常检查、增加抽检批次、严厉查处违法行为,全市大部分花生油小作坊生产环境得到改善,花生油抽检合格率稳步提升。

【文图】全媒体记者 刘秋宜 通讯员 清食萱

