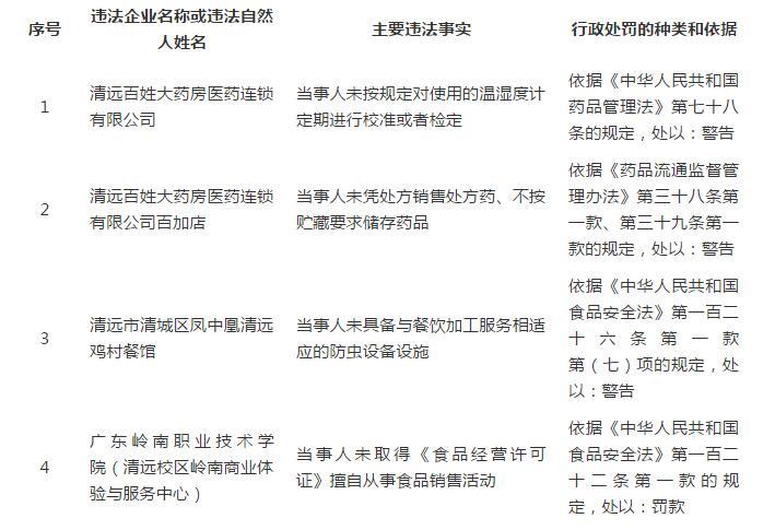
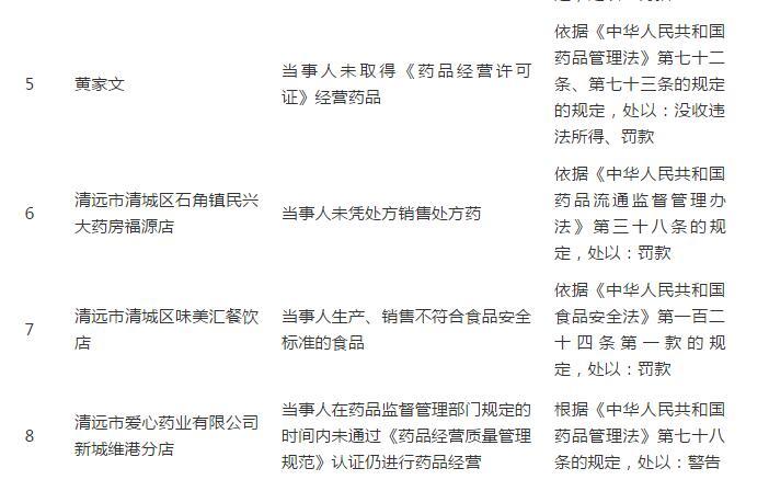
28日,记者从清城区食品药品监管局获悉,该局对新一期行政处罚名单进行公示,违法企业名称或违法自然人共有8家店上了“黑榜”。


记者梳理发现,在“黑榜”8家店中,有5家是药店。清远百姓大药房医药连锁有限公司共两家店因为未按规定对使用的温湿度计定期进行校准或者检定、当未凭处方销售处方药、不按贮藏要求储存药品,被清城区食品药品监管局予以警告处理。
清远市清城区凤中凰清远鸡村餐馆由于未具备与餐饮加工服务相适应的防虫设备设施被予以警告,清远市清城区味美汇餐饮店因为当事人生产、销售不符合食品安全标准的食品,被处以罚款。

在广东岭南职业技术学院(清远校区岭南商业体验与服务中心),则由于当事人未取得《食品经营许可证》擅自从事食品销售活动,被处以罚款。
据了解,请当事人接到处罚决定书之日起15日内将罚没款缴到指定银行。逾期不缴纳罚款的,根据《中华人民共和国行政处罚法》第五十一条第一项的规定,将依法每日按罚款数额的3%加处罚款。在法定期限内不申请行政复议或者不提起行政诉讼,又不履行行政处罚决定的,将依法申请人民法院强制执行。
【文图】全媒体记者 刘秋宜 通讯员 清食萱

