近日,2021肇庆市“圆梦计划”启动报名,计划补助300名新生代产业工人入读学历继续教育,其中技能型专业招生比例不低于50%。报考并被录取之后,经省、市补贴,学员需自缴1000元参与学习。
该计划面向18—35周岁、高中以上文化程度的肇庆青年开放申请,学员可根据专业学习形式、工作生活实际,选择边工边读的学习方式。
其中,网络教育以线上学习为主;开放教育实行面授、线上学习相结合;成人教育(函授)学生在函授站接受面授学习;成人教育(业余)学生利用节假日和晚上等非工作时间在高校校园参加学习。学习内容主要包括党团知识、专业知识及社会实践相关知识。
据了解,“圆梦计划”是由团广东省委联合省人社厅、省财政厅等多个单位共同实施,立足广东加快产业转型升级核心任务,瞄准新生代产业工人提升综合素质的核心诉求开展的公益项目。
肇庆市“圆梦计划”是由肇庆团市委联合相关部门组织实施,致力于帮助新生代产业工人提升综合素质,并推动“圆梦计划”向技能型专业为主的学历继续教育转型。
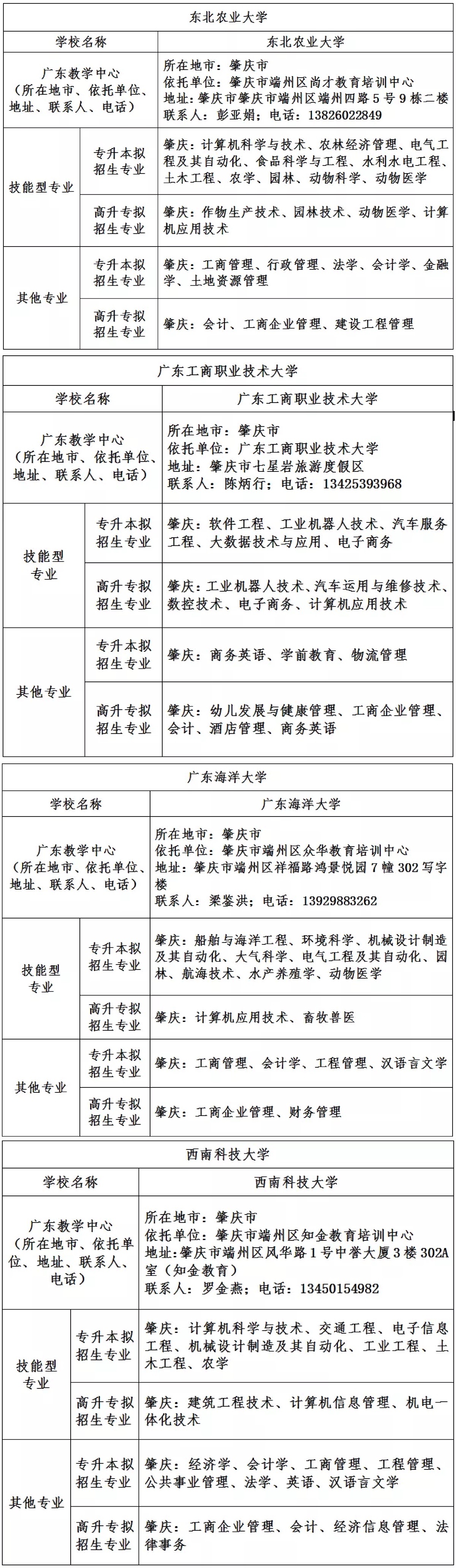
2021肇庆市“圆梦计划”合作院校和专业概况:

2021肇庆“圆梦计划”与东北农业大学、广东工商职业技术大学、广东海洋大学、西南科技大学合作。
报名条件
1.报考“圆梦计划”需具备以下基本条件:
(1)具有中华人民共和国国籍(含香港、澳门居民);
(2)18周岁以上、35周岁以下;
(3)拥护中华人民共和国宪法,遵守国家法律法规;
(4)具有肇庆市常住户口的居民,需有1年以上在肇庆市工作经历或服务经验;非肇庆市常住户口的居民,需有连续1年以上在肇庆市同一家单位或企业的工作经历或服务经验;
(5)具有高中以上文化程度;
(6)身体及心理健康;
(7)具备招考部门所要求的其他资格条件。
2.下列人员不得报考:
(1)在各级各类考试中被认定有舞弊等严重违反考试录用纪律行为的人员;
(2)最高学历为本科或本科以上的人员;最高学历为专科的人员,不得报考高升专;
(3)公务员及事业编制人员;
(4)不符合招考部门规定报考条件的其他人员;
(5)法律规定不得考试录用的其他情形的人员。
报名方式
1.电脑端:
报考学员可在9月1日前自行登录“圆梦计划”网站:www.yuanmengjihua.com注册报名。
2.移动端:
关注“12355青年之声”微信公众号,在底部菜单栏“找活动”点击“圆梦计划”,进入页面后,在底部菜单栏点击“我要报名”进行注册报名。
费用说明
1.学习费用
经市圆梦办与合作院校沟通,“圆梦计划”学员培养费用为5000元/人。其中,省财政补助2000元/人,市财政和社会募集资金统筹解决2000元/人,被录取学员需自缴1000元。
2.缴费说明
报考“圆梦计划”并被录取的学员在入学注册时需一次性缴纳学员培养费用1000元。中途退学或无法毕业的,个人缴纳学员培养费用不予退还。
学历和学位
学员修完学校教学计划规定的全部课程,经考试成绩合格,颁发国家承认的高等院校毕业证书,证书由国家教育部监制、证书电子注册码,学信网(www.chsi.com.cn)上可查询。对本科毕业学员,成绩达到学校学位授予条件的,可授予相应的学士学位。
时间安排

【南方日报、南方+记者】梁洁

