18日,珠海市交通运输局官网公布关于《伶仃洋公路通道及西延线(珠海段)交通详细规划》(下称《规划》)公开征求意见的公告,向社会征求意见意见和建议。


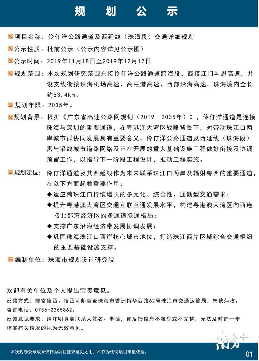
根据《规划》,其路线范围为东接伶仃洋公路通道跨海段、西接江门斗恩高速,并设支线衔接珠海机场高速、高栏港高速、西部沿海高速,珠海境内全长约53.4km。规划年限为2035年。
据介绍,伶仃洋通道作为连接珠江东西两岸的重要通道,主桥距离上游深中通道12公里,距离下游港珠澳大桥20公里,东起深圳前海,经淇澳岛,西至珠海京珠高速互通立交,总长约47公里,其中淇澳岛至珠海京珠高速互通约15km。在跨江段,推荐采用规模双向8车道高速公路+4线铁路,公路设计速度为100km/h;建设形式采用“西桥东隧”的桥隧方案。

伶仃洋通道西延线:东起珠海京珠高速互通立交,经中山、珠海斗门至江门规划的斗恩高速,珠海境内总长约15.8km。建议规模双向6车道,设计速度为120km/h。
高栏港高速北延线:南起高栏港高速,北至江珠高速,总长约16.5km。建议规模双向6车道,设计速度为100km/h。
机场高速北延线:南起机场高速金台立交,北至高栏港高速北延线,总长约6.1km。建议规模双向4车道,设计速度为100km/h。
伶仃洋通道在珠江口西岸自淇澳岛登陆后,共设置13处互通立交,分别衔接珠海的淇澳大桥、金琴快线、西部沿海高速、江珠高速、机场高速、高栏港高速及中山境内的高快速路。
这个路线你认为如何?来提意见吧!
请于2019年11月18日至2019年12月17日通过邮寄信函反馈。信函可邮寄至珠海市香洲区梅华西路62号珠海市交通运输局朱秋萍收,咨询电话:0756-2265862。
该规划尚处于批前公示阶段,最后规划如何敬请期待。
链接:
伶仃洋通道历程
2018年9月项目正式启动;
2019年2月,形成初步成果征求珠海相关部门意见;
2019年7月,征求中山市、江门市主管交通部门意见;
2019年10月24日,召开并通过专家评审会。
【记者】梁涵


