

日前,为做好招商引资工作,潮州市工信局牵头组织修订形成《潮州市扶持产业及企业发展优惠政策汇编》(2020年),以进一步优化潮州市产业政策环境,强化招商服务,积极承接省重大产业、战略性新兴产业布局。

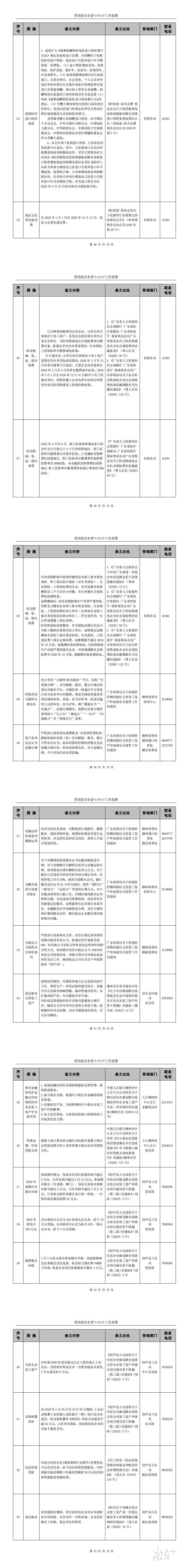
《汇编》主要涵盖各级政策文件中扶持力度较大的、有实质性内容的政策措施,分为促创新、促投资、降成本、助融资、强保障、抗疫情等六个部分,共158条。在《汇编》中,各个扶持措施均列明条文内容、条文出处、咨询部门及联系电话等内容,方便企业了解用好各项惠企政策。

《汇编》中有不少“惠企干货”。其中,在“促投资”第2条提出,鼓励发展工业地产,对容积率超过2.5的新建多层工业地产项目,根据项目生产性建筑面积以18元/平方米,按属地原则,由各级财政在每年预算内安排专项资金对项目开发单位进行补贴。同时,在“促投资”部分第24条还提出,支持产业共建,大型骨干企业、世界500强企业、中国500强企业、中国民营企业500强、中国制造业企业500强(含全资子公司及其控股的企业)在粤东西北省产业园投资(控股)制造业企业,按企业或项目在园区内实际新增的固定资产投资额不超过30%比例按年度予以奖励。每家累计最高不超过1亿元。目前,益海嘉里等项目已在潮州市享受到此条产业共建扶持政策。

了解更多政策可扫二维码搜索或登陆中国潮州政府网站进行咨询
附《潮州市扶持产业及企业发展优惠政策汇编》(2020年):






【全媒体记者】纪金娜
【通讯员】丁跃

