近日,潮州印发《潮州市鼓励企业利用资本市场融资奖励实施办法》(下称《实施办法》),以多重奖励标准鼓励本地企业在境内外上市融资。
上市融资是化解企业融资难题的重要手段,也是潮州促进产业结构调整、加快经济发展的有效途径。
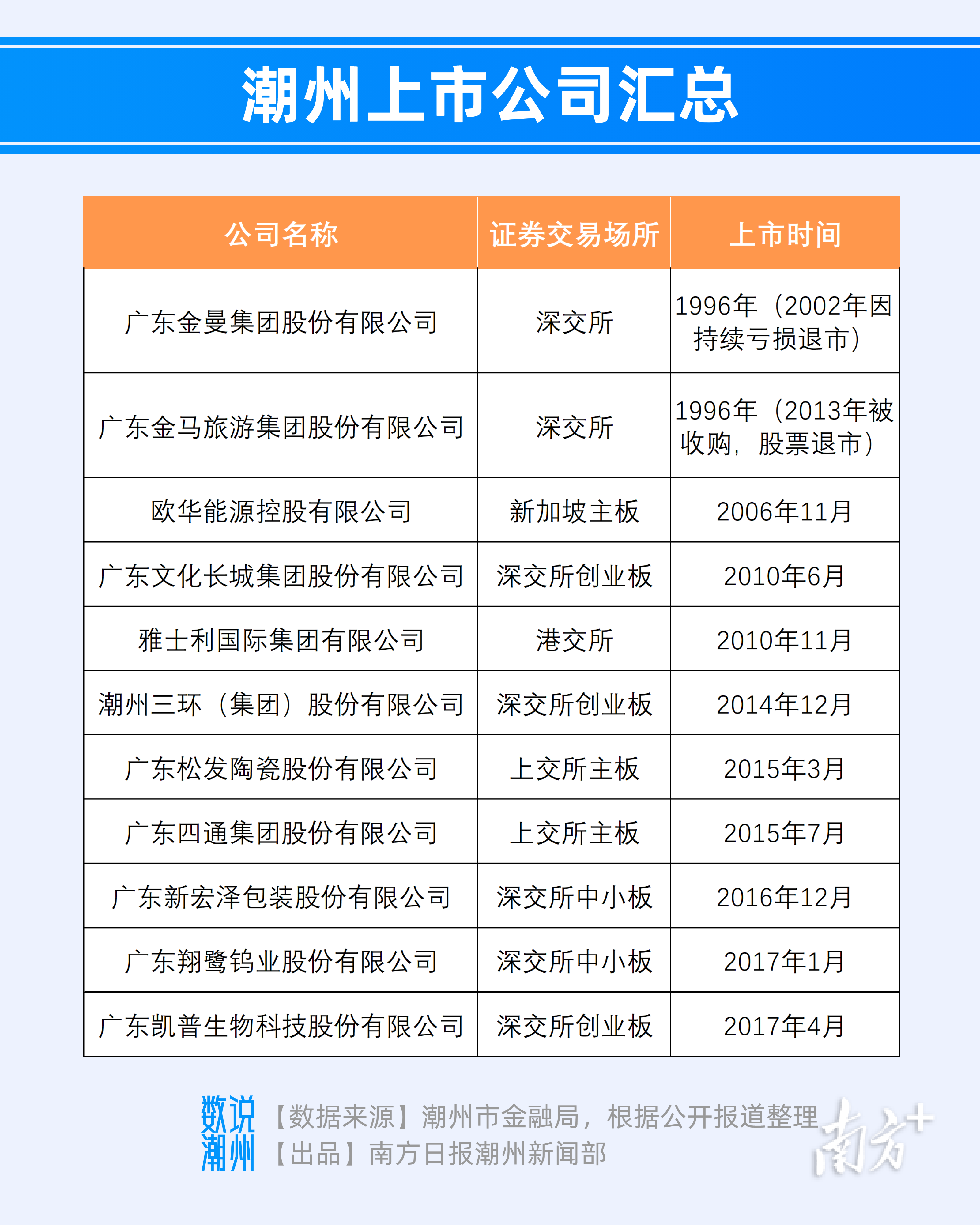
自1996年潮州第一家上市公司诞生以来,潮州本地上市公司经历了哪些变化?主要分布于哪些行业?上市公司总数在粤东地区占比几何?笔者梳理25年来潮州上市公司的相关数据,为你一一解读。
潮州目前共有上市公司9家

回望1996年,广东金曼集团股份有限公司在深圳证券交易所上市,成为潮州第一家上市企业。同年,广东金马旅游集团股份有限公司也在深交所成功上市。
遗憾的是,这两家潮州首批上市企业,最后均黯然退市。其中,金曼集团前身为潮州市水产发展总公司,以鳗鱼养殖和加工为主业,曾被誉为“世界鳗王”。但2002年该公司却因经营不善、持续亏损而退市。
另一家金马集团于2013年被神华国能集团有限公司收购,公司由社会公众持有的股份低于公司股份总数的10%,不再符合上市条件,也因此退市。
1996年之后的近10年间,潮州再无新增上市公司。直到2006年,潮州又一上市公司诞生——欧华能源控股有限公司在新加坡主板上市,成为潮州首家在境外上市的公司。
在此之后,潮州不断有新增上市公司诞生,至今共有9家上市公司。其中,在2014年至2017年间,潮州上市公司总数迎来较快增长,3年共增加6家。

总体来看,1996年至今,正是中国经济快速发展和大变革的时期,全国经济结构发生深刻变化,工业生产由低端逐渐向中高端迈进,高技术制造业占比不断提升。这期间,潮州上市公司也从传统的水产、陶瓷企业,逐步向电子科技、生物医药等高端制造业企业发展。
潮州上市企业中陶瓷企业占比最多

从行业分布看,潮州当前所有上市公司中,陶瓷企业占比最多,共有3家。这3家公司均分布于潮州市枫溪区,且其前身多为潮州本地陶瓷厂,或由多个陶瓷厂合并而成。
这一点与潮州的产业发展有很大联系。潮州是中国瓷都,陶瓷生产历史悠久,陶瓷产业是其最重要的支柱产业。近代以来,随着汕头开埠、改革开放等历史进程不断推进,潮州陶瓷产业迎来多个高速发展期,全市诞生众多大大小小的陶瓷厂,其中大量分布在潮州市枫溪区,枫溪区也因此成为潮州主要的陶瓷产区之一。

从地区分布看,当前潮州市3区1县中,湘桥区和枫溪区拥有的上市公司总数最多,均有3家。其次是潮安区2家、饶平县1家。

从公司市值看,潮州当前所有上市公司中,仅潮州三环(集团)股份有限公司市值超百亿元,其他公司市值均在百亿元以下。
其中,市值最大的三环集团是国内知名电子元件企业,从上世纪70年代便开始生产电阻器用陶瓷。目前,该公司光通信连接器用陶瓷插芯占全球市场用量75%以上,电阻器用陶瓷基体等多项主导产品市场占有率位居全球第一。
市值排在其次的是广东凯普生物科技股份有限公司,该公司是国内生物技术领域的领军企业。2020年新冠肺炎疫情来袭,该公司仅用10天时间便自主研制出新冠病毒核酸检测试剂盒。随后,该试剂盒被世界卫生组织列入应急使用清单并销往全球多个国家。
粤东5市中潮州上市企业总数居第3

在粤东5市中,汕头上市公司总数最多,达33家,高于其他4市的总和。其次是梅州、潮州、揭阳,分别有10家、9家、7家。此外,汕尾至今尚无上市公司。
从各地上市公司总市值看,汕头市上市公司总市值依然最高,达47.37%,其次是潮州,占比接近四分之一,梅州、揭阳占比较少,分别是18.92%、7.16%。

韩山师范学院经济与管理学院院长胡朝举认为,总体来看潮汕地区的上市公司数量依然偏少。
他认为,这与潮汕地区的经济、文化特点有关系,一是潮汕地区民营经济、草根经济发达,且多数企业为家族企业,尚未建立起现代公司的治理结构,不符合上市条件;二是潮汕文化保守内敛,这导致潮汕地区民间融资较为发达,即企业主要通过血缘关系、地缘关系的民间借贷进行内部融资;三是目前潮汕地区的企业总体规模偏小,多数达不到上市要求;四是潮汕地区目前产业结构依然以传统产业为主,企业附加值不高,利润较少且波动性大,也难以达到连续多年盈利的上市条件。
“这些原因导致潮汕地区的企业上市需求不强,也就是缺乏内在动力。”胡朝举说,“但事实上,民间融资只能在一定程度上把企业做大,无法真正让企业做大做强。而上市公司数量难以增长,也会影响当地经济向开放型、现代化的经济体系发展。”
笔者注意到,为加快培育上市公司,去年以来粤东5市均印发了鼓励本地企业上市的实施方案或工作方案。

其中,汕头新增了“新三板”创新层和精选层挂牌奖励、上市公司再融资奖励、中介机构(券商)奖励等内容,上市公司再融资最高可给予一次性奖励150万元;潮州、揭阳均鼓励企业采用“买壳”“借壳”等方式上市,并将注册地、纳税登记迁回本市;梅州要求各县区在“十四五”期间将企业上市工作列入重要工作日程,力促“新增一家以上上市公司或新三板精选层挂牌公司”作为工作目标;汕尾则提出力争三年内,全市优选培育上市后备企业100家,新三板挂牌企业4家,上市企业3家。
潮州此次奖励企业上市力度加强
事实上,此次出台《实施办法》并非潮州首次发文鼓励本地企业上市融资。早在2007年,潮州就印发了《关于鼓励和促进企业上市的意见》;2017年9月,潮州又印发《潮州市鼓励企业利用资本市场融资的若干措施》,继续鼓励本地企业在境内外资本市场上市。
此次出台的《实施办法》与上一份文件相比,奖励标准有所不同,力度有所加强。
具体来看,《实施办法》对于在沪深交易所上市的企业新增了一项奖励标准,即企业完成股份制改造,制定详细的上市工作计划,与上市保荐机构及律师、会计师事务所等中介机构签订上市工作协议的,即可给予50万元奖励。在以前,相关企业需在广东证监局办理上市辅导备案登记之后才可获得奖励。
此外,对于在区域市场挂牌的企业,《实施办法》提高了奖励金额。一方面,对于非股份制企业在省内合规的区域市场挂牌并展示的,给予每家企业的奖励从1万元增至3万元。另一方面,对于在潮州市辖区内经营存续1年以上的股份制企业在省内合规的区域市场挂牌并展示或企业挂牌展示后完成股份制改造的,给予每家企业的奖励从3万元增至5万元。
【策划】达海军
【记者】黄敏璇 纪金娜
【实习生】朱振濠 吴嘉薇
【出品】南方日报潮州新闻部

