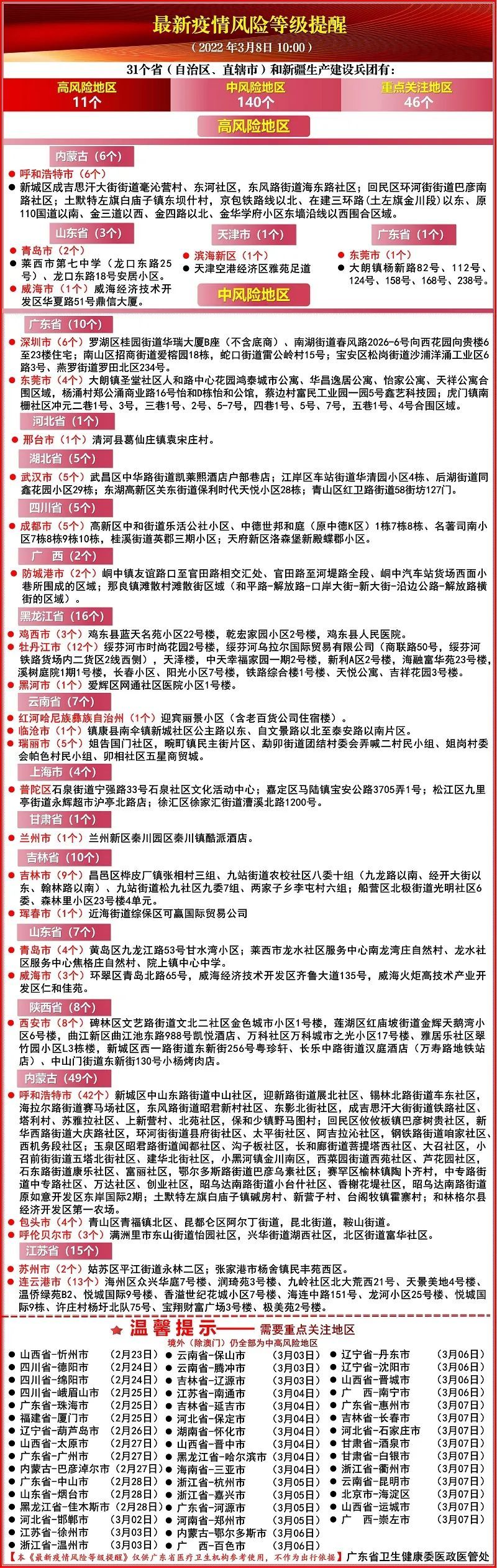
当前,全球疫情呈高发态势,我国国内多地报告本土确诊病例,疫情防控形势复杂。3月9日凌晨,韶关疾控发出紧急提醒,2月21日(含)以来甘肃省白银市、山东省威海市、天津市西青区,2月22日(含)以来北京市朝阳区、海淀区,2月28日(含)以来云南省昆明市,3月2日(含)以来浙江省衢州市,3月3日(含)以来甘肃省酒泉市、临夏自治州,3月5日(含)以来浙江省湖州市,请以上地区来(返)韶人员立即向所在社区(村委)、所在单位、所在酒店报备相关情况。
天津市西青区新增10例阳性个案
3月8日,在第181场天津市新型冠状病毒肺炎疫情防控工作新闻发布会上,市疾病预防控制中心主任、市卫生健康委副主任韩金艳介绍,3月8日凌晨,西青区按照市疫情防控指挥部要求,在对返津务工人员进行例行核酸检测时检出4例新冠病毒阳性感染者,经市级专家组综合研判,均确定为本土新冠肺炎确诊病例(轻型)。截至3月8日19时,该起疫情已报告10例阳性个案。
北京新增7例本土确诊,涉及海淀、朝阳
3月8日,在北京市新型冠状病毒肺炎疫情防控工作第285场新闻发布会上,市疾控中心副主任、全国新型冠状病毒肺炎专家组成员庞星火介绍,3月7日0时至3月8日16时,北京新增本土新冠肺炎确诊病例7例,其中海淀区3例、朝阳区4例。
浙江省湖州发现一例阳性感染者
3月7日晚上11时30分,湖州市吴兴区人民医院发现一名日常健康监测人员核酸检测初筛阳性。3月8日凌晨4时30分,市疾控中心复核结果为阳性,随即转运至湖州市定点医院隔离医学观察。该感染者(男,40岁)为个体经营人员,现住址为吴兴区织里镇万景花苑。该感染者目前同住亲属4人首次核酸检测均为阴性。
浙江省衢州市报告4例本土个案
3月7日,浙江省衢州市在主动就医隔离留观病例的核酸检测中,发现1例阳性感染者,随后在其密切接触者排查中,又发现3例感染者。
山东威海市报告16例新冠感染者
3月7日,威海市文登区报告1例新冠肺炎确诊病例(轻型),系对自青岛返威人员进行核酸检测时发现。市疾控中心实验室检测为奥密克戎变异株。该确诊病例为自由职业者,现居住地为文登区横山路76号,已送定点医院接受隔离治疗。
截至7日24时,已报告16例感染者。经流行病调查初步结果显示,2例确诊病例和13例无症状感染者,均为参加经开区鼎信大厦自媒体培训班的人员及家属。另外1例无症状感染者是通过重点人群“应检尽检”检出。
云南省昆明市报告2例确诊病例
3月7日7时许,昆明市呈贡区应对疫情工作领导小组指挥部接昆明市中医医院呈贡医院报告新冠肺炎核酸检测初筛阳性2例。检出阳性的两人为云南艺术学院呈贡校区学生,同住一个宿舍,2月28日乘坐KY8202航班抵昆,3月6日出现发热症状,3月7日凌晨到昆明市中医医院呈贡院区就诊后初筛阳性。
甘肃省白银市、临夏回族自治州、酒泉市新增个案
3月7日,甘肃省白银市报告1例确诊病例,为主动就诊发现;临夏回族自治州报告1例无症状感染者,为兰州新区确诊病例的密接者;酒泉市在兰州新区返回重点人员核酸筛查中发现1例确诊病例。
在此,韶关疾控发出紧急提醒:
1.2022年2月21日(含)以来甘肃省白银市、山东省威海市、天津市西青区,2月22日(含)以来北京市朝阳区、海淀区,2月28日(含)以来云南省昆明市,3月2日(含)以来浙江省衢州市,3月3日(含)以来甘肃省酒泉市、临夏自治州,3月5日(含)以来浙江省湖州市,请以上地区来(返)韶人员立即向所在社区(村委)、所在单位、所在酒店报备相关情况,配合当地做好核酸检测等疫情防控措施。
2.接到外省(市、县、区)各级疾控中心电话告知的密切接触者等风险人员,请记清告知的涉疫信息和对方的联系方式,戴好口罩,与其他人保持隔离,立即向所在社区(村)或当地疾控中心或疫情防控办电话报告,接受相应的管控。
3.保持关注个人粤康码和通信大数据行程卡,一旦发现变为红码或黄码,必须第一时间向所在社区(村)报告,并配合做好各项健康管理措施。
4.每个人是自己健康的第一责任人,请积极配合各地健康排查、健康码查验等疫情防控措施。如果刻意隐瞒行程、拒绝接受核酸检测或不配合防控,依法追究责任。
请大家继续保持高度的防护意识,绷紧疫情防控这根弦,不要存侥幸心理,记住危险源于大意。


