
现场爆炸视频

浙江省宁波市北仑区安全生产监督管理局官方微博5月25日发布消息称,2019年5月25日15时15分许,(浙江宁波北仑区)白峰街道北海燃料化工公司一油罐着火,区领导及相关部门紧急赶赴现场指挥处置。目前着火储罐明火已被扑灭,具体着火原因正在核查中,后续情况将在第一时间发布。随后该官博发布续报称,经相关部门全力搜救,现场找到1名失联人员,经确认已不幸死亡,另1名仍在全力搜救中。经环保部门持续监测,周边环境暂未发现异常。

近期,连续发生几起化工火灾事故!
1.唐山曹妃甸5月24日
唐山曹妃甸区政府新闻办公室官方微博发布对河北龙成煤综合利用有限公司发生火灾事故的情况通报。通报内容如下:
5月24日11时40分许,河北龙成煤综合利用有限公司发生火灾,截止下午5时,火情已完全扑灭。经初步调查核实,火灾系该公司809号传送带处煤粉自燃引发。
火灾发生后,环保部门调取首钢京唐、化学园区、曹妃甸新城地面监测站SO2、NO2、CO、PM2.5、PM10监测数据,各监测点位无明显差异,火灾事故未对周边大范围环境空气质量造成明显影响。在整个火灾扑灭过程中,消防水未流出厂区,均流向事故池进行收纳,未对周边水环境产生影响。
此次火灾,共有8名企业职工不同程度受伤,及时送医院救治。其中2人因伤势过重,经抢救无效死亡。其余6人体征平稳,无生命危险。
曹妃甸区全力组织救治伤员,做好善后工作,保障火灾现场安全、避免次生灾害发生。对此次火灾,主管部门将继续深入调查事故原因,依法依规追究相关人员责任。同时,将在全区迅速开展安全隐患排查,防止此类事故再度发生。

2.江苏泰州5月22日
5 月 22 日凌晨 4 点 40 分左右,位于滨江工业园区的泰州东联化工有限公司发生火灾,现场浓烟滚滚。
记者从泰州市应急管理局获悉,经过近 3 个小时扑救,目前明火已经扑灭,未造成人员伤亡,起火原因调查和善后处置正在同步开展。

图为消防在现场对火情进行扑救 网友供图
从现场目击者提供的视频看,着火位置位于厂区一回流罐,现场火势很大,黑烟滚滚。
火灾发生后,当地消防第一时间赶赴现场灭火,应急、公安、环保等部门协调配合,对现场水、气进行监测。
据公开资料显示,东联化工成立于 2004 年 11 月,注册资本 152795.26 万元。公司拥有 9 套主体装置和配套公用工程设施及 3 万吨级油品化工码头,重油加工能力为 100 万吨 / 年。

泰州市应急管理局发布情况通报
5 月 22 日上午,泰州市应急管理局发布情况通报:2019 年 5 月 22 日 4 时 40 分左右,泰州东联化工有限公司气体分馏装置脱丙烷塔回流罐发生泄漏起火。接到报告后,消防、应急、公安、环保等部门立即赶赴事故现场处置。经组织力量扑救,并采取紧急停车、关闭上下游系统切断阀、系统泄压等措施。至 7 时 36 分明火完全扑灭,未造成人员伤亡。现场水、气持续监测显示,未对周边环境造成影响。起火原因调查和善后处置正在同步开展。
3.福建泉州5月21日
5月21日凌晨,有网友称,福建省泉州市泉港区一公司发生着火事故。记者了解到,发生火情的地方是当地公司的一个仓库。而后该仓库所属公司泉州新华福合成材料有限公司通过泉州市泉港区应急管理局微信公众号“泉港应急管理”发布情况通报。火情发生后,经消防队及时处置,明火已扑灭,事故原因正在调查中。

情况通报
今天0点50分左右,我公司一仓库着火,消防队及时赶到现场处置,明火于1点50分扑灭。没有人员伤亡,过火面积大约400平方米。事故原因正在调查中。
泉州新华福合成材料有限公司
2019年5月21日

据了解,泉州新华福合成材料有限公司位于福建省泉州市,主要生产复合用聚氨酯树脂,鞋用聚氨酯树脂,热塑性聚氨酯弹性体橡胶(TPU),聚氨酯组合料,聚酯多元醇等化工新材料。
4.河南南阳5月16日
2019年5月16日上午6时50分左右,南阳能源化工有限公司丙烷装置空气冷却器发生泄漏着火事故。
事故发生后,河南省南阳市官庄工区和河南石油勘探局领导对事故的处置工作高度重视,带领相关部门第一时间赶赴事故现场,15分钟左右明火被扑灭,南阳能源化工有限公司生产正常开展。
经初步调查,事故原因为丙烷装置空气冷却器内盘管破裂,丙烷泄漏喷出,产生静电着火,过火面积约50平方米,财产损失约2.2万元,无人员伤亡。
上午9时,该市官庄工区召开安全生产紧急会议,通报事故情况,吸取教训,举一反三,全面组织安全隐患再排查、再整改工作,坚决杜绝此类事故再次发生。
危险化学品灾害事故
突发性强、不易控制
污染环境、破坏严重
救援难度大、专业性强
常常危及人们生命和财产的安全
带来不可估量的严重后果
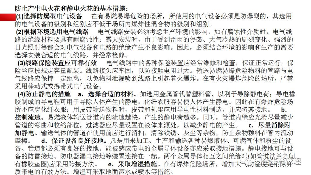
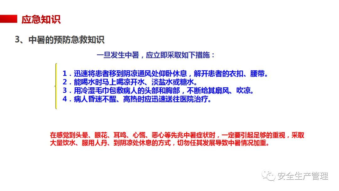
送你高温季节易燃易爆化学品安全使用知识
















































来源:中国化学品安全协会、中国应急管理报


