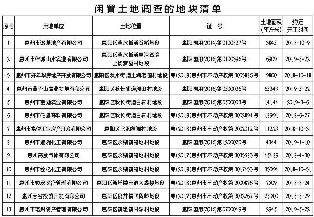
近日,惠阳区自然资源局发布新批次《闲置土地调查公告》。据公告的闲置土地调查地块清单显示,惠州市逸基地产有限公司、惠州市富信工业房产开发有限公司等13家企业共计涉嫌土地闲置面积25万平方米左右。
关注《调查公告》通报的地块清单内容,惠阳该批次涉嫌构成闲置的土地主要集中为商住用地和工业用地,分布区域则较为分散,辖区内各镇街道均有未按照约定开工时间动工,涉嫌土地闲置地块。
其中,惠州市逸基地产有限公司(3845平方米)、惠州市伴城山水实业有限公司(6909平方米)、惠州市好年华房地产开发有限公司(9800平方米)等3宗地位于淡水街道;惠州市燕子山置业发展有限公司(65349平方米)、惠州市茵迪实业有限公司(14144平方米)和惠州市伯恩高科有限公司(18991平方米)位于秋长。
另外,惠州市富信工业房产开发有限公司(11229平方米)土地在三和,通利化工(4344平方米)、高发气体(45489平方米)和铨亿化工(33094平方米)位于永湖鸿海工业园,俊宏医疗管理公司(7509平方米)、云谷投资开发公司(25000平方米)、瑞财资产管理公司(2945平方米)则分别位于新圩、良井、镇隆三镇。
据《调查公告》通报的国土证号信息可知,13宗涉嫌构成土地闲置的地块国土证号均集中于2016——2018年间(仅有逸基地产所属地块为2014年),约定开工时间则集中于2018年4月——2019年5月之间,均已超过动工时间满一年。

【记者】张峰

