事关停车收费!
高明公开征求中心城区路内停车场机动车
停放服务收费标准意见
欢迎社会各界踊跃参与
积极建言献策
根据《佛山市高明区人民政府办公室关于印发〈佛山市高明区机动车停放服务收费管理办法〉的通知》(明府办〔2019〕2号)文件规定,为进一步完善高明区机动车停放服务差别化收费政策,充分发挥价格杠杆作用促进停车设施建设,提高停车资源配置效率,引导机动车合理使用公共资源,结合全区实际,高明区发改局草拟了《佛山市高明区优化中心城区路内停车场机动车停放服务收费标准》(征求意见稿)。
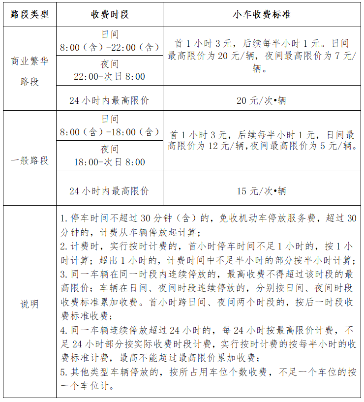
高明区中心城区优化路内停车场机动车停放服务收费标准(征求意见稿)

出台新的收费标准背景
根据《佛山市高明区机动车停放服务收费管理办法》(明府办〔2019〕2号)第一章第三条“区价格主管部门是机动车停放服务收费的主管部门,负责制定和调整列入政府指导价或政府定价管理的停车设施机动车停放服务费标准,并对各类停车设施的收费行为实施监督管理”有关规定,自高明区路内停车收费实施以来,区价格主管部门对全区路内停车收费政策进行跟踪和评估,本次出台新的停车收费标准主要是围绕区路内停车收费执行以来群众反映较多的跨时段收费方式问题进行完善,为了进一步优化全区中心城区路内停车跨时段收费方式,提高高明区公共停车资源利用效率。
此次修订的主要内容
1.夜间不再按次收费。日夜间均按首小时3元,超1小时,1元/30分钟,并设置日夜间最高限价。
2.跨时段设置。
旧收费标准:跨时段停放的车辆,前一时段停放不足30分钟(含)按后一收费时段收费计费;前一时段停放超30分钟,按不同收费时段收费。
新收费标准:跨日夜间时段停车的车辆,首小时跨日间、夜间两个时段的,按后一时段收费标准收费。
3.新收费标准主要是优化跨时段收费方式,降低跨时段短时停放车主的停车费用,更有利于提高路内公共停车资源的合理利用。
新的收费标准执行后
给对车主带来的影响
对车主而言,最直观的感受是短时停放的费用有较为明显的下调。本次收费计费规则调整后,能有效减少跨时段短时停放叠加收费现象。经测算,调整后单次停车能够为车主节省2-3元停车费,下降幅度为10%-30%。按照新的收费标准执行后,能够进一步简化计费规则,鼓励市民临时停车,短时停放。
佛山市五区内停车收费标准对比
经比对,目前高明区路内停车收费标准为全市五区最低,进一步调整后,将进一步发挥价格杠杆的调节作用,切实提高高明区停车资源利用效率。
现公开征求意见,欢迎社会各界和市民提出意见和建议。有关意见及建议请于2023年2月13日前通过信函、电话、电子邮件方式反馈。
(一)信函地址:佛山市高明区荷城街道中山路19号佛山市高明区发展和改革局收费价格管理股,邮政编码:528500
(二)联系电话:0757-88829242
(三)电子邮箱:gmfgsf@gaoming.gov.cn
来源:高明区人民政府网、高明区发展和改革局


